Part Number: TIC12400-Q1
Other Parts Discussed in Thread: TIC12400
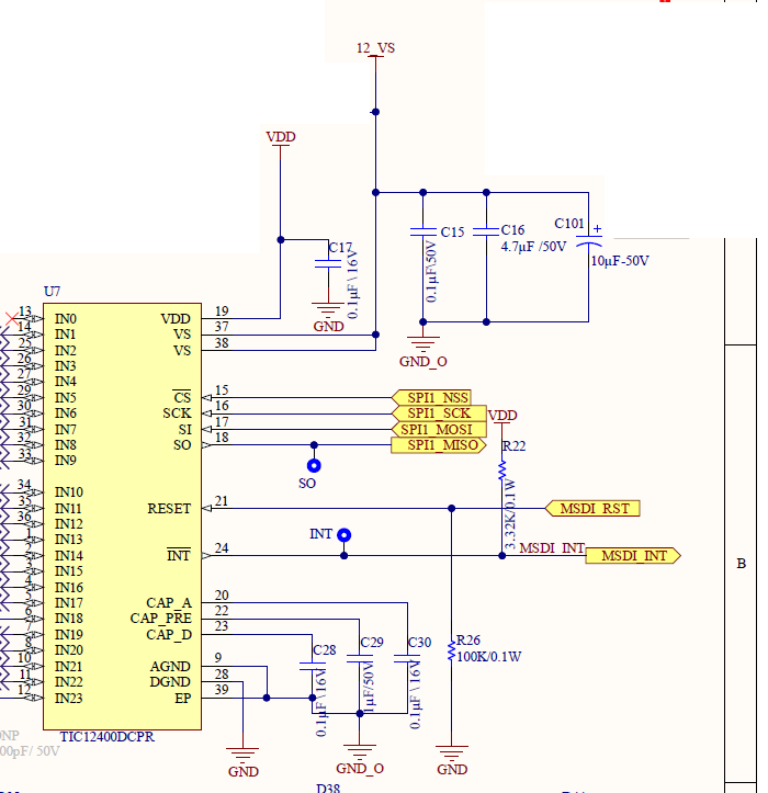
I am using tic12400. It works fine in the normal condition but as soon as I switch on my inductive load then it becomes hangs and unresponsive until I manually reset the power. I have attached schematic and block diagram.
