Hi team,
customer use TCAN1042 with classic CAN, now they need upgrate to CAN FD. we have belwo questions need your confirm:
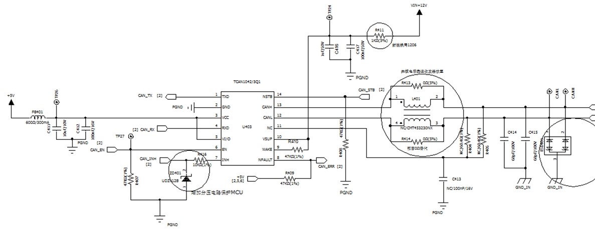
1. does the hardware or components need to be change when move to CAN FD from CAN. for example common mode inductor? below is scheamtic, can they replace CAN FD part directly?
2. For CAN FD, what's the function of transmitter Delay Compensation(TDC), is it realize in CAN FD device or MCU? how to configur it?
thank you.
