Hi,
I used TUSB321 to check USB type-c OTG status, but found ID pin(9), VCONN_FAUL pin(6) always low,
In what kind of condition, VCONN_FAUL always in low status?
Thanks!
Jeff
This thread has been locked.
If you have a related question, please click the "Ask a related question" button in the top right corner. The newly created question will be automatically linked to this question.
Hi,
I used TUSB321 to check USB type-c OTG status, but found ID pin(9), VCONN_FAUL pin(6) always low,
In what kind of condition, VCONN_FAUL always in low status?
Thanks!
Jeff
Hi Malik,
I already solved VCONN_FAUL pin(6) always low issue,
seems something let CC pin short to GND.
But I have another one question,
Why I plug in OTG device, or USB type C device, ID pin(9), this pin always Low, how do I know this device is OTG ro USB type-C device?
Thanks!
Jeff
Hi Malik,
Sorry, I correct my question, If I set TUSB321 as DRP,
If I plug a type-c cable, and other side connect to a USB2.0 type-A device, likes PC,
this time TUSB321 ID status should be from L(DFP) change to H(UFP)?
Thanks!
Jeff
Hi Malik,
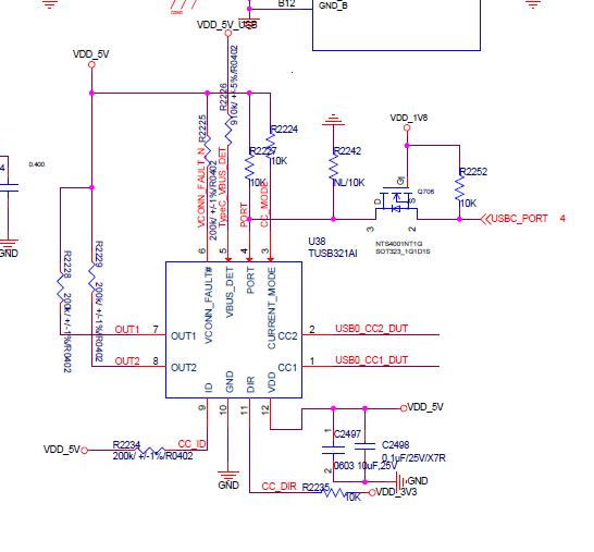
Got it, but if my TUSB321 didn't change ID state to high(DRP.SNK), is possibly there anything going wrong?
Note. My circuit R2227 is non-insert, should set TUSB321 to DRP.
Thanks!
Jeff
Hi Jeff,
ID remaining low in UFP or DRP.SNK mode is not expected. Can you measure CC 1 and 2 so we can understand what is going on? Keep in mind that ID is an open drain output so external resistor is required for high level to be seen. R2234 is installed, correct?
Hi Malik,
We found ID pin connect to MCU's GPIO, and GPIO have some problem so always pull low, it can normal work now, thanks!
Jeff