Other Parts Discussed in Thread: SN65HVD230
Tool/software:
Dear Technical support,
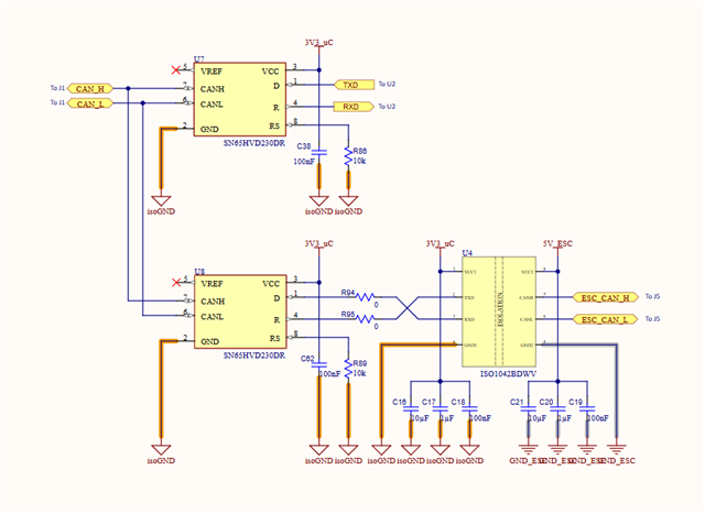
following a previous thread on this forum (https://e2e.ti.com/support/isolation-group/isolation/f/isolation-forum/1433410/iso1042-connection-issue?tisearch=e2e-sitesearch&keymatch=iso1042#.), we design the an isolated CAN node using the configuration reported in the picture below:

U8 + U4 compose an isolated CAN node (ESC_CAN_H, ESC_CAN_L), and the microcontroller is connected on D and R ports of U7.
This configuration doesn't works unless I remove R94: in this case the non isolated CAN (CAN_H, CAN_L), works properly but the isolated CAN (ESC_CAN_H, ESC_CAN_L) doesn't works.
I removed R94 and R95 in order to disconnect U4 from U8 and I disconnect the microcontroller from U7 and I connect directly TXD and RXD from microcontroller directly on ports RXD and TXD of U4: in this case the isolated CAN (ESC_CAN_H, ESC_CAN_L) works properly.
Do you see some mistakes in the designed configuration? Do you have suggestion concerning the problem or other thest I could do?
Many thanks, best regards
Stefano
