Other Parts Discussed in Thread: PROFIBUS,
Tool/software:
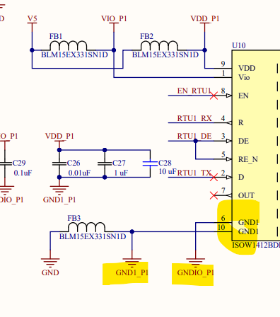
I have an ISOW1412 that is configured like the datasheet articulates for a half duplex interface. I am having a problem with the DC to DC Isolation regulator drawing high current before it starts to regulate, this can go on for several seconds and cause the device to get very hot, it starts out at the Clamp voltage and then eventually down regulates to the proper voltage. This happens in both the 3.3V Output configuration and also the 5V Profibus configuration. If I allow the VDD and VIO which are both configured for 5V to come up with the EN pin pulled to ground the device is initially disabled and draws only 20 mA or so staying cool, if enable is then brought high the high current draw occurs. So the issue occurs both when starting enabled and allowing VDD and VIO to ramp up as my 5V regulator comes up and also in the absence of any power sequencing issues using EN. Once it starts regulating a quick power cycle will regulate in a few milliseconds, if its allowed to sit a while the high current draw occurs again. What would cause this behavior.
