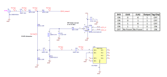
Hi team,
We are receiving an impedance error on MPN SN74LVC2G132DCUR, the measurements made to detect a defective U15 component is with the following method:
Using a Digital multimeter, with the ohmeter we measure 2 test points:
Between ground to A2& A3 points (pins 1&2 from component U15) from connector should be a Megaohms reading.
