Tool/software:

This thread has been locked.
If you have a related question, please click the "Ask a related question" button in the top right corner. The newly created question will be automatically linked to this question.
Tool/software:
Hi Kannan,
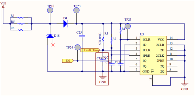
The lack of a thermal pad should not be a problem. However, please be aware that the SN74HCS72-Q1 is only rated for a maximum of 6V. The device will be damaged if you try to put 13.5V into it, so please consider a different device.
Regards,
Nikki
Hi Kannan,
Unfortunately we do not have an automotive-rated D-type flip-flops that allow more than 6V. If it is an option, I recommend using the SN74HCS72-Q1 with an LDO or similar power regulator to attain a lower voltage.
Regards,
Nikki