Part Number: CD4504B
Tool/software:
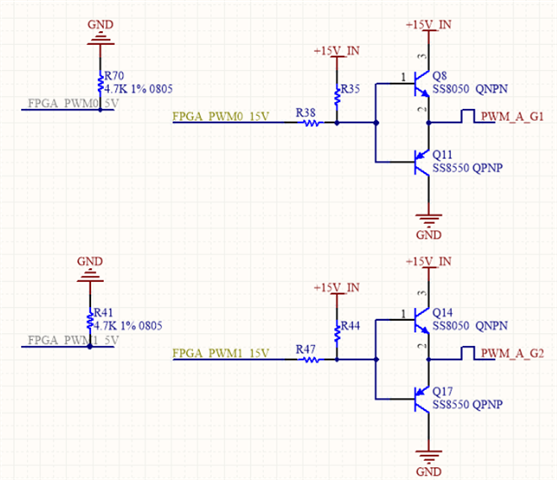
I am currently using the CD4504BM96 hexadecimal level converter to perform TTL to CMOS level conversion on PWM signals (5V to 15V).
The PWM pin of the controller TMS320F28377 is directly connected to the above-mentioned level converter.
when power up, the PWM wave is normal, but the PWM_A_G1 have a 15 V voltage ,the other PWM is 0V, and change a new chip, that is OK, The problem follows the bad chip.
Previously, mass production was fine, but recently there have been over ten pieces. What could be the reason for this. There are already more than ten chips in this situation. What could be the reason for this.



