Part Number: CD74HCT4046A
Other Parts Discussed in Thread: CD4046B, SN74123
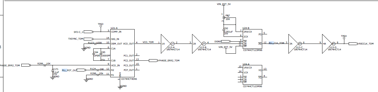
I have a PLL frequency setup using CD4046B where I generate 32 kHz from an 8 kHz reference
The feedback path divides the 32 kHz VCO output from which 32kHz 80% duty cycle clock is generated using SN74123 then from this clock, an 8KHz 25% feedback to pin 3 i generated using FPGA generated before feeding it back to the phase comparator (PC2).
The divider chain includes:
-
Schmitt trigger inverter
-
SN74123
-
Additional logic gates
With the CD4046B:
-
8 kHz reference input
-
32 kHz VCO output
-
PLL locks correctly
However, when I replace CD4046B with CD74HCT4046, the behavior changes:
-
With 8 kHz reference → PLL does NOT generate 32 kHz
-
With 4 kHz reference → PLL locks and generates 32 kHz
This suggests the effective feedback division may be behaving like ÷8 instead of ÷4 with the HCT version.
Questions:
-
Could the 74123 monostable in the feedback path be causing unintended extra division or edge distortion?
-
Are the TTL input thresholds of CD74HCT4046 affecting how feedback pulses are interpreted?
-
Does the PC2 comparator in CD4046B have internal multiplier?
Any insights into why the HCT version behaves differently would be appreciated.
