Other Parts Discussed in Thread: TXS0108E, PCA9306
Hi,
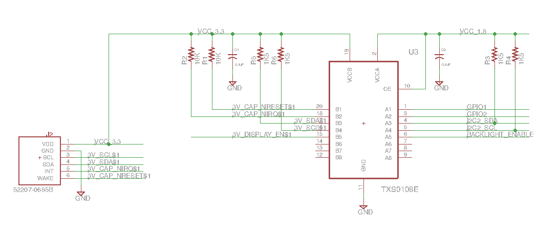
I'm using a TXS0108E to level shift some signals, two of which are I2C signals. The levels are correct but I'm having trouble getting proper communication. After connecting the device (peripheral - slave) to the high side of the shifter, an "i2cprobe" command does not return any acknowledge of the device.
I've tried it in a couple of circuits, attached is an example. It's a level shifter from 1.8V to 3.3V which connects to a I2C capacitive touch controller. In the scope output, the response from the capactive touch controller isn't making it back to the host controller. Is there any reason for this?
Thanks for the help.
Andrew

