Other Parts Discussed in Thread: TXB0102, TXS0102
HI,all:
I have a question about TXB0102 & TXS0102 in 2-wire interface application.
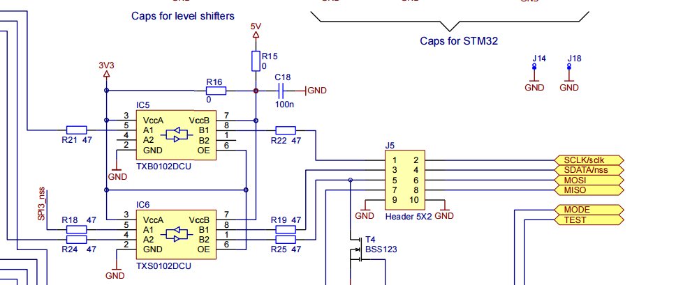
Below picture is evaluation kit schematic,it's using TXB0102 & TXS0102 to connect module IC and MCU to match level shift.
The communication interface is 2-wire,but my question is why it use TXB0102 to connect SCLK and use TXS0102 to connect SDA?
Can i use TXB0102 to connect both SCLK and SDA?
Thanks all !
