Hello all
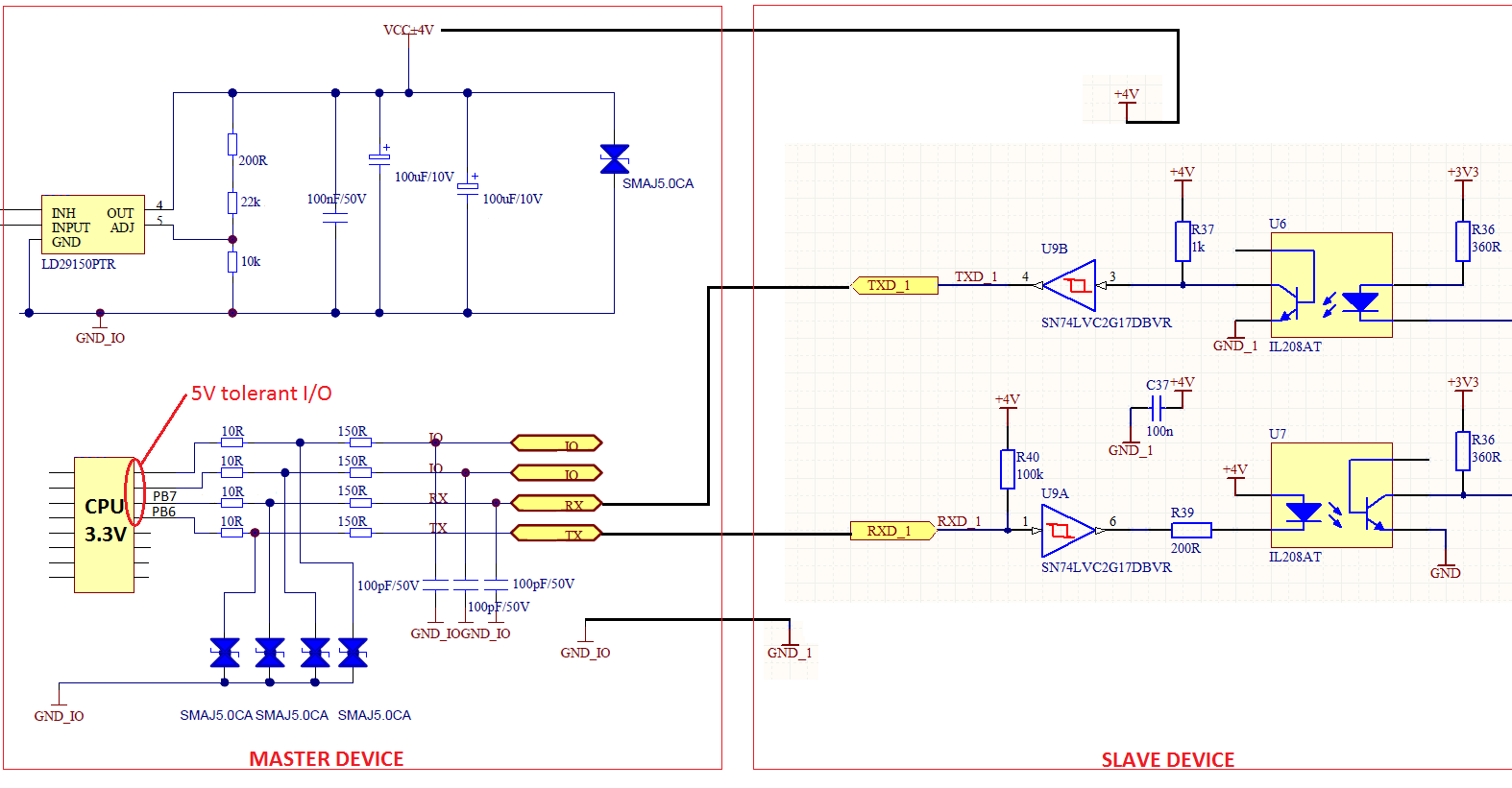
I have a problem with SN74LVC2G17DBVR (U9). There are two devices: slave and master (two PCBs). They are connected by connector and PCB tracks. Total length of each track is c.a. 80mm. In 5% cases (100 of 2k parts) the IC has been damaged but other works well. The damages may be such as: short on input/output ‘A’ gate and/or short on input/output ‘B’ gate. What is the reason of problem and how can I improve my circuit to eliminate it? Can I send to TI damaged parts to analysis them?
Thanks
Pawel
