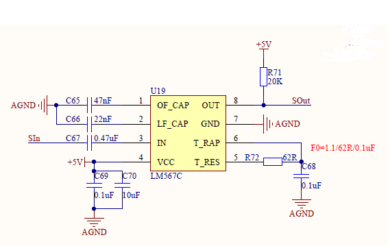
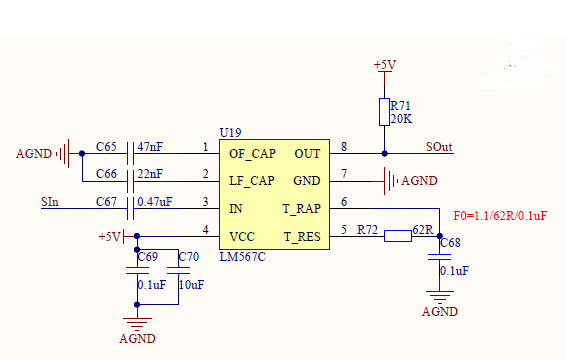
Hi, I'm trying to use LM567 to recognize the specific frequency signal. But I can't make the output low. For excample, I set the capacity and resistor to make VCO oscillate at 100kHz which I can detect at the pin 6. But no matter what's frequceny of the signal I input to pin3(from 1Hz to 1Mhz), the output always high. I use the signal generator as the input source. And I also tried different phase (from 0 to 359) and amptitude (from 50mVrms to 500mVrms). Could you kindly help to give me some hint about it? Cheers.

