Part Number: MSPM0C1104
Other Parts Discussed in Thread: MSPM0C1103
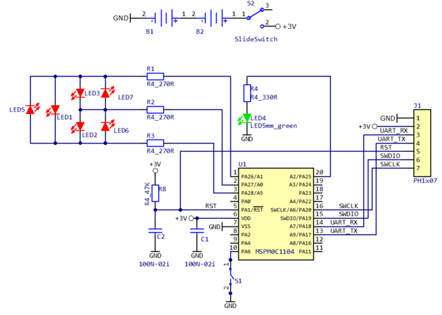
Can GPIO pins on the MSPM0C1104 be switched dynamically between input (true high-Z) and output (push-pull) without reconfiguring the IOMUX? If so, which driverlib function guarantees that the pin is fully high-impedance (no keeper, no pull, no leakage)?

