Other Parts Discussed in Thread: EK-TM4C1294XL
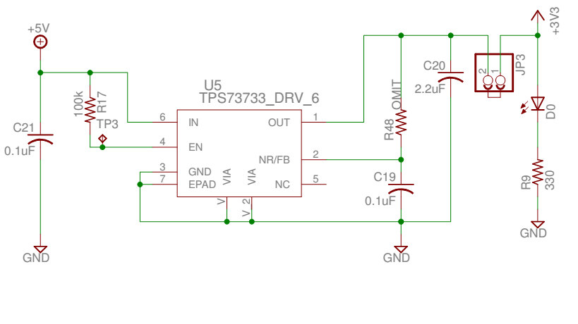
In tm4c1294cncpd EK-TM4C1294XL Launchpad Evaluation kit Tps73733 was designed like added picture1. In fixed output model EN pin is coupled with 100K ohms and NR pin is coupled OUT pin with 52.3K ohms. But in datasheet of the fixed output Tps73733 , These connections are not available.

