Other Parts Discussed in Thread: HALCOGEN
Hello,
We are experiencing a functional difference in handling interrupts. This is an urgent issue and would appreciate a quick response if possible.
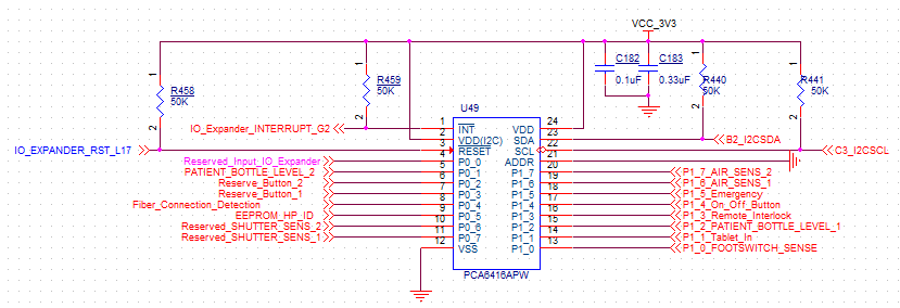
We are configuring all of our GIO's to be double edge triggered. We are noticing a difference in behavior in the handling of interrupts when we connect an input to a GIO, compared to connecting an interrupt pin of a port expander despite the oscilloscope showing the same characteristics.
On switch directly connected to GIO (GIOB2, Terminal F2):
low change-> 1 interrupt (oscope demonstrating same)
high change-> 1 interrupt (oscope demonstrating same)
On port expander interrupt connected to GIO (GIOB5, Terminal G2):
low change-> 2 interrupts (oscope showing 1)
high change-> 3 interrupts (oscope showing 1)
Why would there be a difference in behavior between the two inputs?
In our gio init, we have the following logic to enable double edge triggering:
gioInit(); /* initialize gpio */
gioREG->INTDET = GIO_ENABLE_ALL_TRIGGER_EDGES;
I am attaching:
-Halcogen configuration
-schematics for gio
-schematics for port expander
-URL to port expander specsheet <
>

