Other Parts Discussed in Thread: TPS2051B, TM4C129XNCZAD
Hi all,
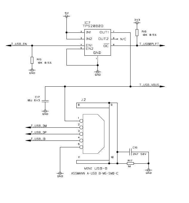
I am trying to run the usb_dev_serial example on my custom board. The USB OTG circuit has been replicated (from SPMU360) except that TPS2080D chip is being used instead of TPS2051B for power distribution.
The pins being used are also the same as on the Tiva TM4C129X development board, however, for some reason the example doesn't work on my board. I can see the COM port in the device driver's list but it won't connect to that port.
Would you guys please help me in finding the problem. The schematic of the module and its connection to the microcontroller (TM4C129xNCZAD) and the code for pinout can be seen with the attachments. Thanks in advance.
Regards,


