This thread has been locked.

If you have a related question, please click the "Ask a related question" button in the top right corner. The newly created question will be automatically linked to this question.

Analog and Digital Ground issue

Other Parts Discussed in Thread: MSP430F2013, BQ24650

Hi

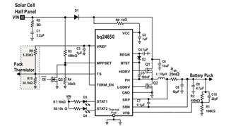
I am designing with MSP430F2013 which is been powered by TPS71501. The circuit board also has BQ24650 which requires  PGND and AGND.

My question is , what do I connect as ground for the MSP430 and for the TPS71501 ??

Thanks

  • Chips with separate AGND usually have this so that you can route the GND signal for teh analog part independently of the GND line where the normal supply currents flow. Since GND traces have a resistance, any current creates avoltage driop, and pulsed currents, such as created by clocked devices like processors, create pulsing voltage drops that influence analog signal quality.
    So route the AGND signal of all devices that use it as a GND reference voltage, differently from the normal GND and join the two traces at the power supply.

    Devices with AVCC will work best if this signal is separated from the digital VCC, either by a separate trace to the supply, or by an additional R/C filter.

    So the quesiton is not which one to connect, but how to connect (route) them.

    unfortunately, most layout programs do not support separate routings of an apparently identical signal (all GNDs join at the GND point of th esupply)
    I solve dit by creatign a device that has two short wires, one supply, other one power (for Eagle users) and connect them with additional copper form a separate layer (iportant: the PCB manufacturer needs to support this).
    So I can place the 'join-point'  near the supply and have them treated as two different signals even though there are electrically connected.

  • Hello,

    the BQ24650 has exactly one GND pin. In case of doubt I would connect your other devices to the ground used by BQ24650.
    Do you have a schematic of the circuit board (only if publicly reachable)? Maybe there is a good reason to have two grounds on the circuit board (e.g. RF components, Audio ... and so on).

    Regards

    Marco

  • Hi Marco

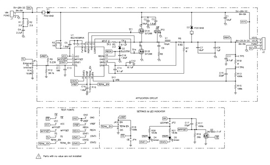
    Here is the schematic for the BQ and also for the parts connected to it. There is a LDO and MSP430F2013. I am confused on which ground to use for the LDO and MSP since there is PNGD and AGND. 

    Thanks

  • Marcos

    Here is the other parts.

    Thanks

  • Hello,

    I counted two grounds, one PGND and one earthing ground.

    for me it seems that the two grounds are the same (If I analysed the schematics correctly):

    Any other ideas from other E2E members?

    Regards 

    Marco

  • Marco

    The only point the ground is connected is under BQ, there is a recommendation on the user guide to separet the ground , analog and digital.

    Thanks

  • Hello,

    then we will have to drill a little bit deeper.

    Could you give a link to the users guide and to the section where the recommendation to seperate the ground is listed?

    Maybe there is more information there.

    My current favorite is "digital ground".

    Regards

    Marco

  • 1. It is critical that the exposed thermal pad on the backside of the bq24650 package be soldered to the
    PCB ground. Ensure that sufficient thermal vias are right underneath the IC, connecting to the ground
    plane on the other layers.

    That means that it is critical to solder the thermal pad directly onto the PCB ground. (not ground in meanings of voltage).

    At least it has to be connected to ground :-)

    2. The control stage and the power stage must be routed separately. At each layer, the signal ground and
    the power ground are connected only at the thermal pad.

    This means that the two grounds have to be connected together at the thermal pad.

    That is also what the datasheet example shows (thermal pad below the IC)

    I would connect all other devices (MSP430 and others) to the termal ground now, as it is the only common GND in both cases. 

    It is very difficult indeed, as it is a very analogue component (like a DC/DC converter).

    Any other suggestions from others?

    All other points of page 9 do not have to do something with GND.

    Regards 

    Marco

  • Marco

    So lets call Solar (-) lead and Battery (-), would be considered GND , correct ? Then MSP and LDO would be tight to that point, correct ?

    Thanks

  • Hello,

    only if you connect to the termal pad the shortest way (directly and with a real good soldered connection). There has to be a reason why there are two grounds, both drawn together at the termal pad. From my point of view you will have to try it out and make your own measurements and experiences with your prototype .

    Regards

    Marco

  • Marco

    Thank you very much for your help. I will work on it.

    Regards

  • Analog/power and digital gnd most of the time are still same gnd.

    It's just that you design so induction spikes or large currents don't go through your more delicate parts.

    So you just have a smaller thin connection to join these "different" gnds.

     

     

     

  • Somehow my post form yesterday got lost. I think I got a 'must be approved by a moderator' message when sending it. Perhaps I used a 'buzzword'

    Devices with a separate analog ground are designed for greater precision on the analog part. Usually, the analog GND (and analog VCC, if available) do not carry any significant current, and if, then a static amount. The AGND is used as a stabel GND reference that is not affected by voltage dropbs by main supply currents, especially the pulsed currents of digital clocked parts such as a CPU. AGND should be routed separately to the supply and join normal GND as close to the supply GND as possible.
    For Eagle, I created a 'bridge' device which just has two pads of the size of the trace which are connected by additional copper in a separate layer (to avoid signal shortcut errors). Important: the PCB manufacturer has to support layers with additional copper. (I use this for many things, like half-moon shapes for solder-jumpers, cooling areas etc.)
    This device is placed near the supply and connects AGND and DGND.

    To protect AGND from crosstalk, you can route two more traces besides the AGND wire and also connect them to AGND/GND near the supply. This gives a very clean GND reference.

    For a separate AVCC, this one doesn't need separate traces, bu tshoud lbe separated from DVCC with an additional filter. A series resistor of 10 to 100 Ohms and a capacitor combo of 10µF tantalum/100nF ceramic is a good filter.

  • Jens

    I understand the theory behind ground the issue is since there is this mix components I am not sure to which ground I should connect MSP430 and LDO, analog or digital ??

    Thanks

  • Well, understanding the purpose of a separate analog ground contains the answer.

    On the bottom line, ALL need to be connected. Where to do it in the physical layout depends on the currents on the GND traces. 1) AGND is the GND reference voltage level for the analog parts and 2) the current on the AGND traces should be as low and ripple-free as possible.

    It depends on your application, on teh specific use of the device and how it interfaces with others, which of the two requirements has priority.

    If you have an analog signal connecitonebtween MSP and the other device, connecting AGND with MSPs VSS could be necessary for a precise signal transmission. However, the MSPs own current ripple will poison the GND reference level a bit. If the connection is purely difgital, then of course only DGND needs a direct connection to the MSP. AGND should be routed separately to the other analog components where a GND reference level is required. And at the supply, all join.

  • marcelo deoliveira said:
    My question is , what do I connect as ground for the MSP430 and for the TPS71501 ??

    Since the evaluation board has full layout, I would connect the LDO and MSP430 to the signal ground plane. 

    See http://www.ti.com/lit/ug/sluu444a/sluu444a.pdf  page 12 Figure 3. Second Layer , central area

    I also recomend that you stay close to the reference board design.

    Peter 

**Attention** This is a public forum