hi,
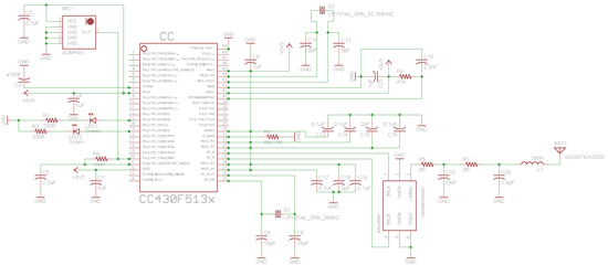
I'm trying to connect an MEMS microphone (ADMP401) with the CC430F5137, and its must has the smallest size and fewest number of components possible, so I tried follow some schematics, but I don't know if it's correct and I cant try build it any times I want because the laboratory I'm using is busy almost always, so can somebody give me one ok or one wtf?