Hello,
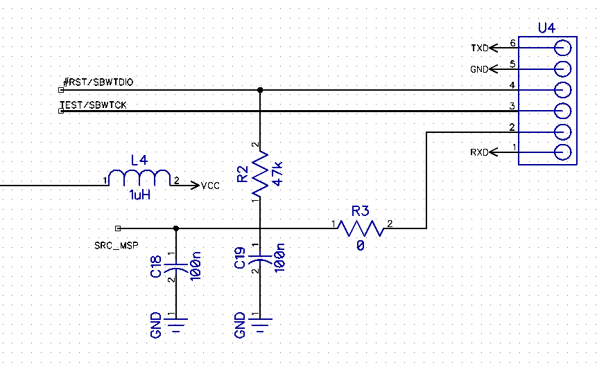
I am having a strange issue on my custom board where the code uploads without errors to the MSP430 but it doesn't do anything. I am simply just trying to toggle an LED but having no output from the micro. How can I test if the code is truly being uploaded correctly to the chip?
Thanks!

