This thread has been locked.

If you have a related question, please click the "Ask a related question" button in the top right corner. The newly created question will be automatically linked to this question.

Decoupling Capacitance

Other Parts Discussed in Thread: MSP430FR5739

Hi, 

I am working with an MSP430FR5739, and I would like to know where I can find the values for the decoupling capacitance and if it is possible to reduce it?

  • Hi Albert!

    I'm not aware of a document showing the minimum required decoupling capacitor values. Having 100n in parallel with 10µ connected to the supply pins is a good value you can work with. Only in the ADC10 section of the User's Guide you can find a recommendation - it also lists those two values for DVcc and AVcc in order to minimize noise coming from the supply rails when using the ADC module. So when not using it, you can of course lower the capacitance value and also use only one, but this also depends on the rest of your circuit like the distance to the supply of your board. Hard to give an exact answer here.

    Dennis

  • Hi Albert,

    Recommended decoupling capacitance is 10 uF + 100 nF as shown in Figure 16-11 of the User's Guide (SLAU272) and Figure B-30 of the Hardware Tools User's Guide (SLAU278). Section 5.3 of the device Datasheet (SLAS639) notes that the capacitor ratio of VCC to VCORE (CVCC/CVCORE) is 10, and since the capacitance required at VCORE is 470 nF the smallest VCC decoupling capacitance allowed is 4.7 uF, however you should be wary of the capacitor's tolerances as they could put your system out-of-spec.

    Regards,
    Ryan

  • Ryan Brown1 said:
    Section 5.3 of the device Datasheet (SLAS639) notes that the capacitor ratio of VCC to VCORE (CVCC/CVCORE) is 10, and since the capacitance required at VCORE is 470 nF the smallest VCC decoupling capacitance allowed is 4.7 uF

    Good point!

  • Thanks a lot for your answer!!

  • Sorry again,

    Do you know where I can find the layout to identify which capacitors I can remove to reduce the capacitance? I've been looking at slau272c but I did not find anything. I don't know the capacitance of each element of the target (I'm using EXP-MSP430fr5739). Next to the microcontroller there are 3 capacitors, C14, C19 and C18.

  • The EAGLE files can be downloaded here.

    Albert Arreola15 said:
    Next to the microcontroller there are 3 capacitors, C14, C19 and C18

    C14 is the 470n VCORE capacitor

    C18 is a 100n capacitor that is in parallel to the 10µ C19 capacitor, both connected to DVCC

    Dennis

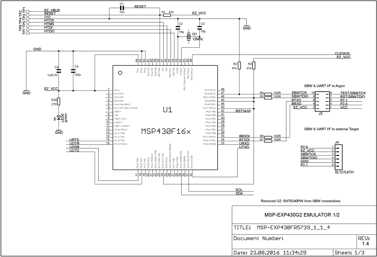
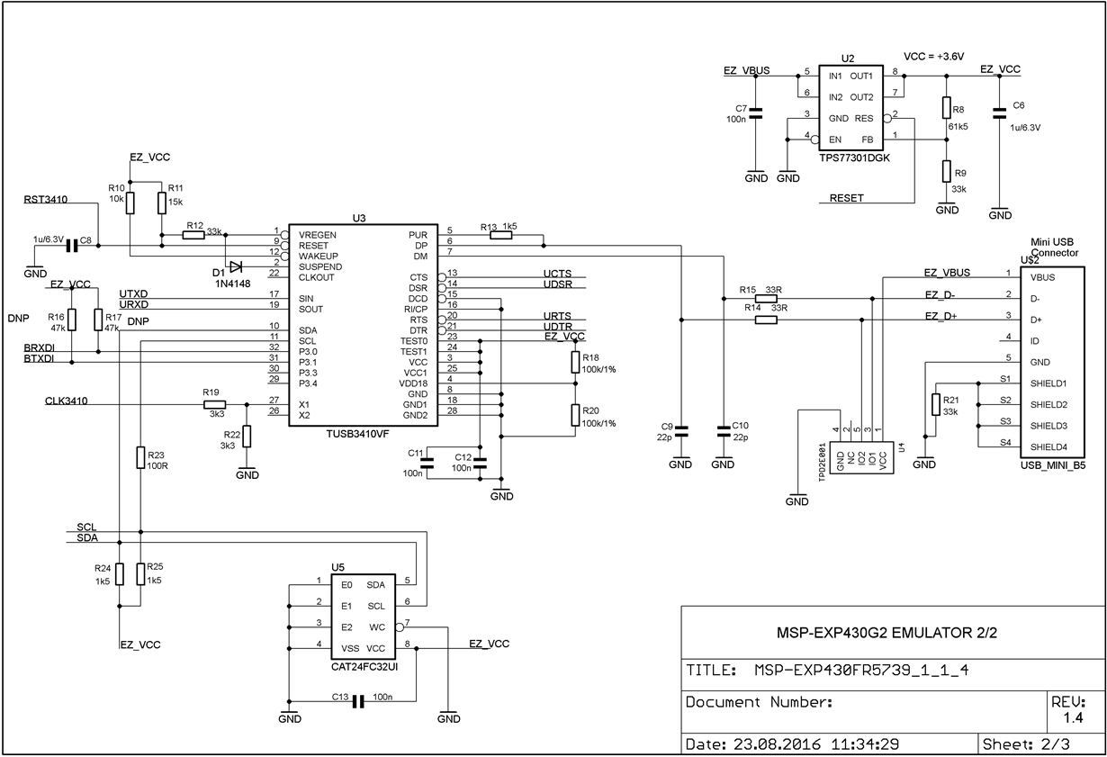
  • Complete schematic:

    Layout:

    Dennis

**Attention** This is a public forum