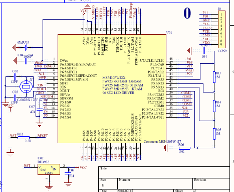
1:The non-magnetic water meter made by our company with MSP430FW427 can be measured when it is delivered for inspection. It will not be measured when it is installed with the client in a few days. Close the scanif module (SIFCTL1=0) and open it again, then it will be measured normally.Could you please prove that the ScanIF module is indeed in trouble?
2:Single chip internal FLASH, which location is stored in the production date, how can we read this date?
3:What caused the scanif module failure?How to solve this problem?Thank you very much!





