Hello Forum,
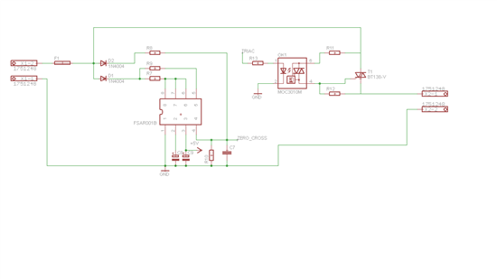
I am working on a dimmer project and am interfacing MSP430 with Triac (BT136-600E), i am using a non-isolated Capacitive Reactance P.S for the circuit derived from mains 230V AC. The Triac used is a gate sensitive type is fired in Q2 and Q3 with negative pulse to gate. The Line/Live is connected to Vcc of the circuit. i have tested the circuit with ON and OFF control of the triac and works good.
i need to derive Voltage ZCD in order to phase control the load, First option is to use high value resistor/s (1 Meg + 1Meg) and connect it to I/O pin of MSP430 and rely on internal clamp diodes on i/o pin and pass it thru internal Schmitt trigger to get a square wave. second option is to use a High value resistor + a Zener like 2.7V , with the setup given in the following diagram, i am not sure how to implement the ZCD resistor + Zener , i mean how should i connect these parts in the circuit ?
Regards,
NIschay

