Hi team,
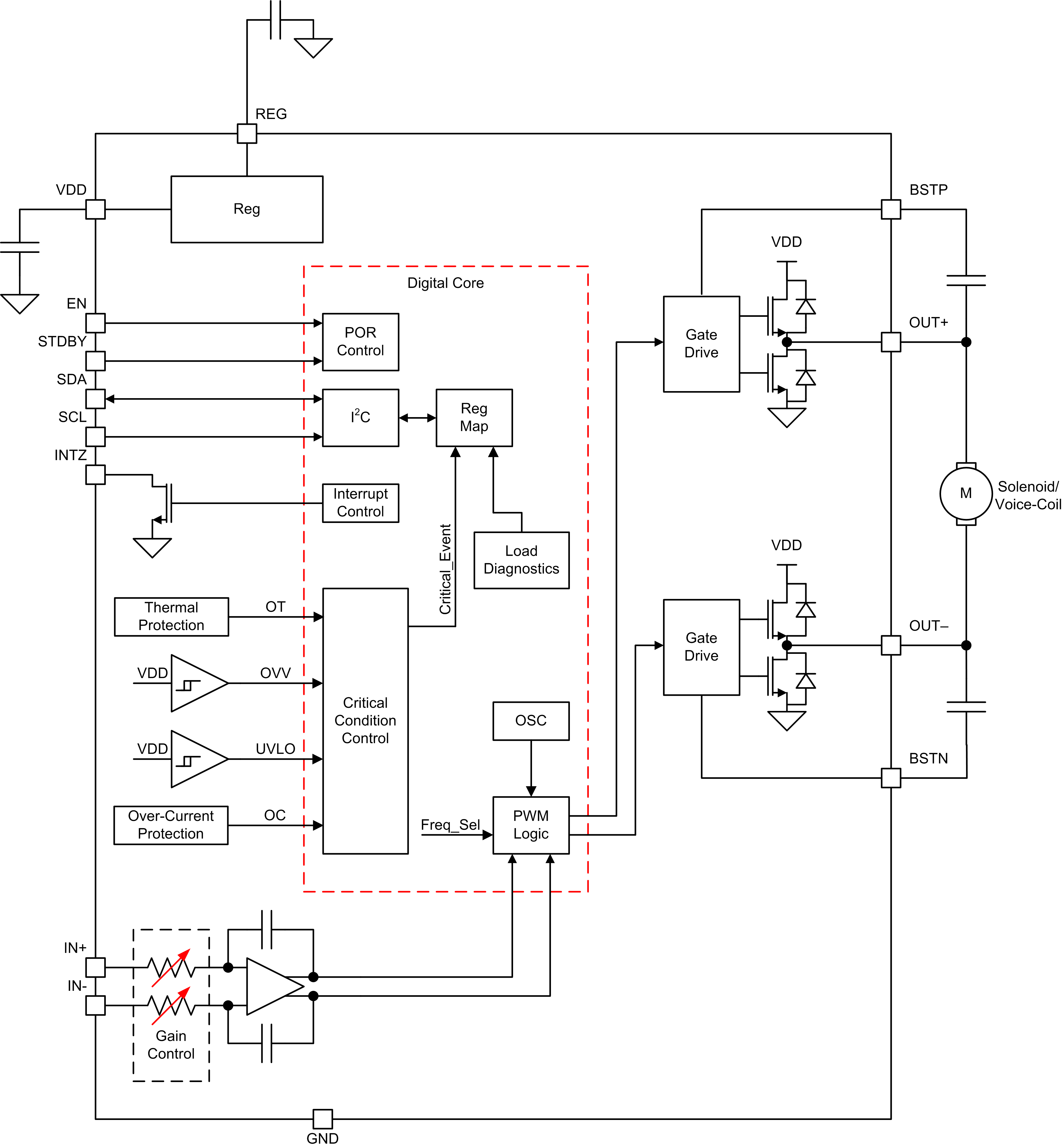
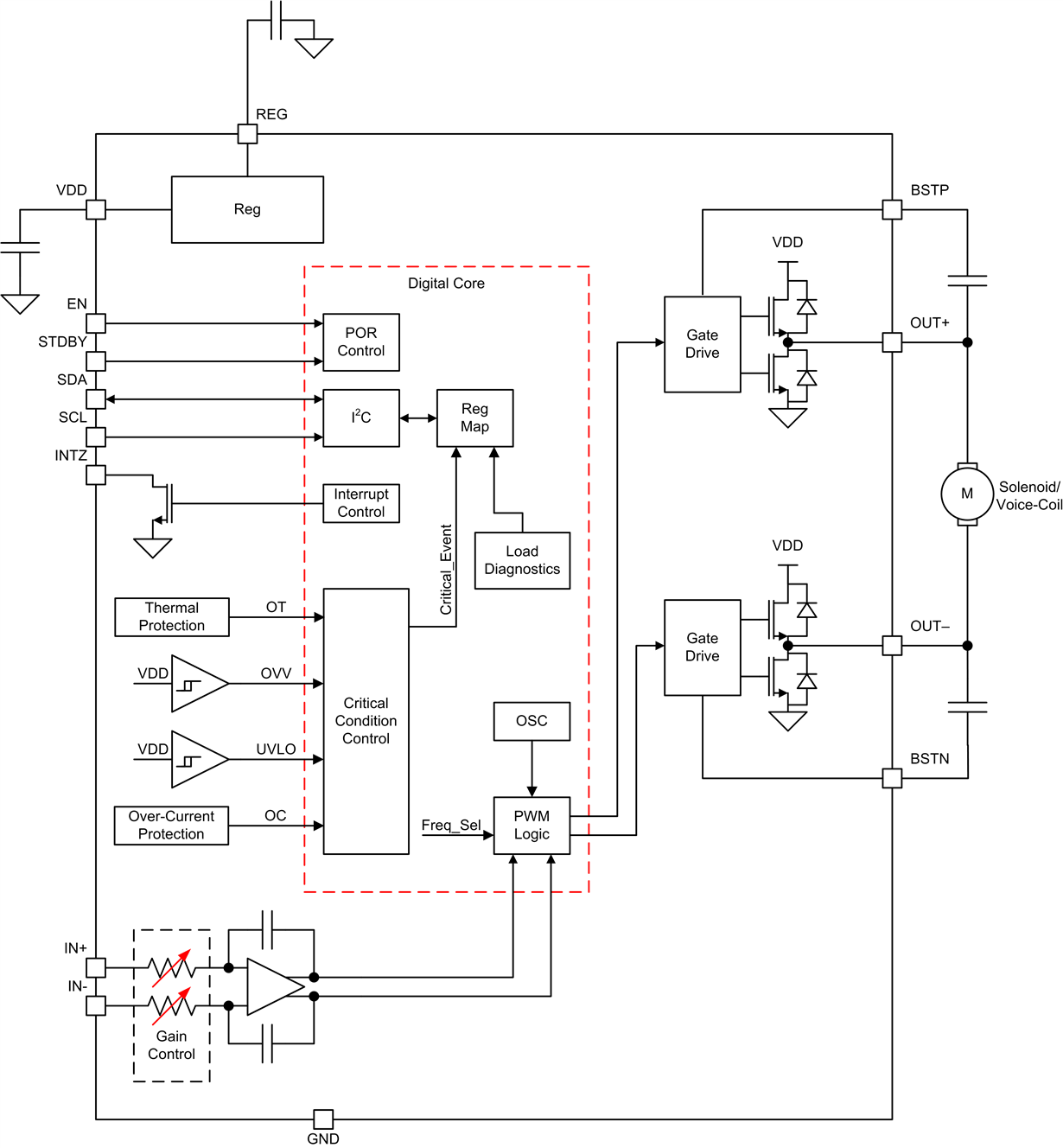
Is there any protection components required in OUT+/- from surge/BEMF types of noise?
Could you advise how does each H-bridge FETs and body diode behaves in each operational phase?
regards,
This thread has been locked.
If you have a related question, please click the "Ask a related question" button in the top right corner. The newly created question will be automatically linked to this question.
Hi team,
Is there any protection components required in OUT+/- from surge/BEMF types of noise?
Could you advise how does each H-bridge FETs and body diode behaves in each operational phase?
regards,
Hi Kelly,
I would like to know how each FETs (4 internal FETs) and its body diode On and Off when BEMF from motor/solenoid occurs,
and how to protect the device from it.
regards,