Part Number: DRV8302
hi there.
i have one question.
i'm using 48V PVDD , I want to know that drv8302 gate off sequence.
When 48v is being supplied, low en_gate causes a momentary fault.
before EN_GATE is low , May i have to PWM OFF??
This thread has been locked.
If you have a related question, please click the "Ask a related question" button in the top right corner. The newly created question will be automatically linked to this question.
Part Number: DRV8302
hi there.
i have one question.
i'm using 48V PVDD , I want to know that drv8302 gate off sequence.
When 48v is being supplied, low en_gate causes a momentary fault.
before EN_GATE is low , May i have to PWM OFF??
Yongseon,
Thanks for posting on the MD forum!
Can you tell me the status of the nFAULT and nOCTW pins during this time?
It's possible that the fault you are seeing is due to the internal supplies shutting down with the EN_GATE signal going low.
You do not need to turn off the PWM.
Regards,
-Adam
Hi Adam.
thank you for your reply.
During EN_GATE signal is going low, nOCTW is always high status.
But nFAULT signal is low for about 500ms and high again.
what kind of power does internal supply shutting down have to do with? PVDD or GVDD and so on..
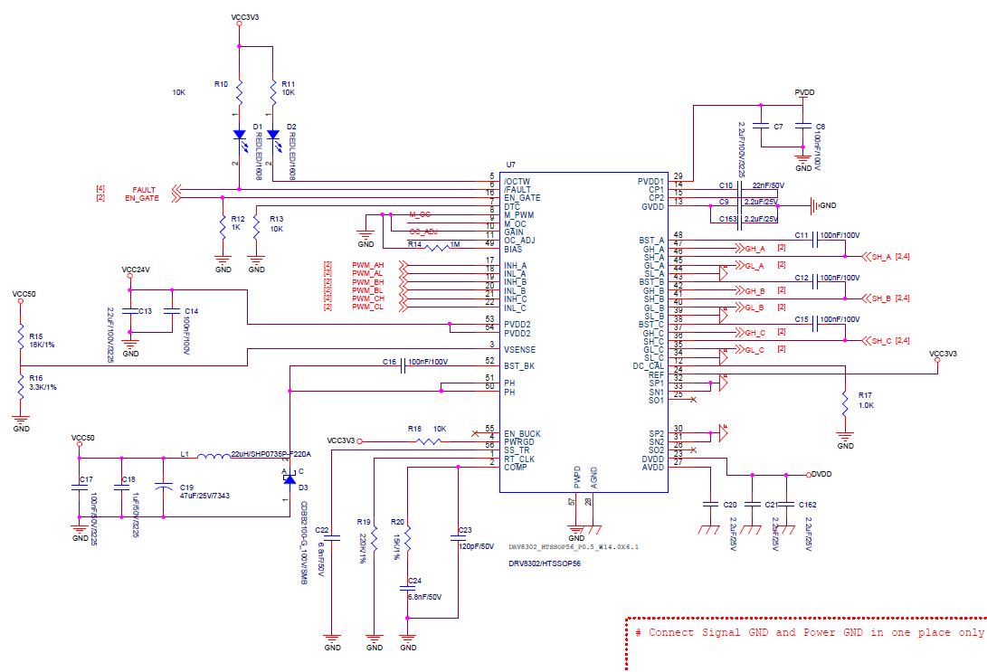
i'm attaching my circuit diagram, Please refer to it.
Best Regards.
Yongseon,
If nFAULT is going low but nOCTW is still high, this is an undervoltage fault. If PVDD is staying HIGH throughout the EN_GATE shut down then it is likely DVDD or GVDD because they have undervoltage protection and they are turned off internally when the EN_GATE pin is pulled low. This is not a concern to us. You can try changing the bulk capacitance on the GVDD or DVDD and check if the timing of the fault changes accordingly.
Regards,
-Adam
Yongseon,
I have seen no update on this thread, did your issue get resolved?
I will mark this thread as closed for now but please post again if you need further assistance.
Regards,
-Adam