This thread has been locked.

If you have a related question, please click the "Ask a related question" button in the top right corner. The newly created question will be automatically linked to this question.

DRV8701: DRV8701 short issue during motor block

Part Number: DRV8701

Hi Guys

We are using our DRV8701 at Delivery Robot. 5 pcs/board.

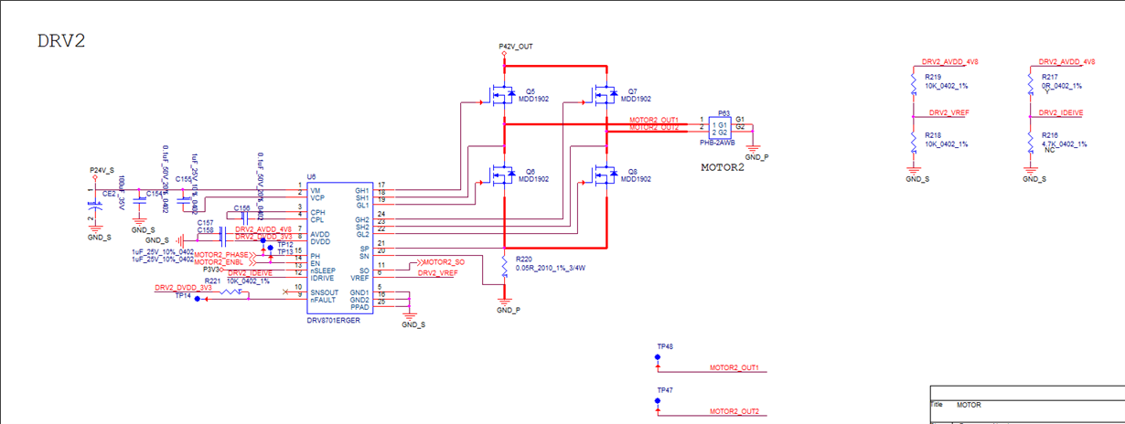
At present, the DRV8701ERGER chip is used to drive DC motors. It is found that when the motor is blocked, the nFault of the chip will be pulled down. VCP will be equal to the VM voltage, AVDD = 1.63V, the chip ambient temperature is about 130 ℃(top case). (But other normal chips are 40 ℃).

Could you help us do some analysis about this case? Any idea to solve it?

 Thanks

-Pengfei

  • Add a question:

    whether we can connect VM pin 24V but Full bridge 42V power. Can we do this?

    -Pengfei

  • Pengfei,

    Putting the full bridge power to 24V same as the DRV8701 VM voltage can fix the issue.

     

    DRV8701 charge pump circuit can pump the VCP voltage higher VM voltage for a fixed number. DRV8701 uses this VCP voltage to drive the high side FET. If the full bridge is connected to a voltage source which is much higher than VM voltage, DRV8701’s gate drive voltage could be lower than the full bridge input source voltage. The high side FET cannot be turned on properly.