This thread has been locked.

If you have a related question, please click the "Ask a related question" button in the top right corner. The newly created question will be automatically linked to this question.

TPS54331: PH switch waveform is abnormal

Part Number: TPS54331

Dear Expert

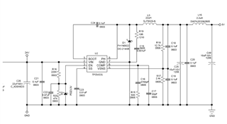
The schematic diagram is as follows: 24V to 5V output

According to the data manual, L3 paste 6. When PH pin switch is poor, the signal will be better after changing to 22uH;

The load current is about 500mA,

Is there any way to make the switching signal better according to the inductance of patch 6.8UH in manual?

Is there any problem with changing the 6.8UH to 22uH?Do other parameters need to be matched?

  • Hi, Wang

    I review the schematic: 

    1. Why do you use C18 and C19? from TI recommended design(EVM), it doesn't need them. 

    2. I check the waveforms, PH waveforms looks normal, I didn't see any issue. 

    If you change L3 from 6.8uH to 22uH, I think it is okay.