This thread has been locked.

If you have a related question, please click the "Ask a related question" button in the top right corner. The newly created question will be automatically linked to this question.

TPS54334: Chip failure causes output (pin 3) to be shorted to ground

Part Number: TPS54334

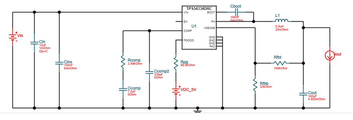
I have a circuit that was built for the TPS54336ADDAR chip (first picture).  Due to supply issues, the TPS54336ADDAR you see in the first picture was substituted with the TPS54334DDAR regulator by the CM.  We are seeing a high failure rate of this chip in the field (20%).  The load for this circuit is less than 200mA.  The scope traces of the output vs input voltages on the board does not show anything unusual.  However, TI's WEBENCH tool shows different components for the compensation network, switching inductor and pullup on PGOOD.  Can anyone tell me if these component differences are enough to cause this chip to fail?  

My circuit:

WEBENCH's circuit: