This thread has been locked.

If you have a related question, please click the "Ask a related question" button in the top right corner. The newly created question will be automatically linked to this question.

BQ25792: How to impliment OTG function with TPS65988DK

Part Number: BQ25792
Other Parts Discussed in Thread: TPS65988DK, TPS65994AE

Tool/software:

Hi team,

Our customer want to use TPS65988DK as dual port USB PD controller device with BQ25792 together instead TPS65994AE. And they want to implement OTG function (supply 5V/3A) like below thread.

(+) TPS65994AE: how to impliment OTG function with BQ25792 - Power management forum - Power management - TI E2E support forums
They want to realize the function that "When charging battery on a USB type-C port, supply 5V/3A to connected device on another USB type-C port".

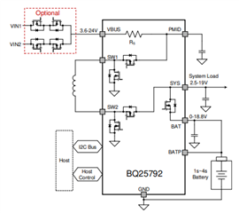
In this case, it is required that optional external FET on VBUS line like below figure?


I think that use SYS line in case of 5V/3A source. If source from this line, does it required any switch port circuit?

Best regards,

teritama

  • HI Teritama,

    BQ25792 cannot simultaneously charge the battery and provide a regulated 5V in reverse/OTG.  You would need 2 BQ25792 for that.  What is the battery configuration and expected charge current?

    Regards,

    Jeff