This thread has been locked.

If you have a related question, please click the "Ask a related question" button in the top right corner. The newly created question will be automatically linked to this question.

LM7480-Q1: LM7480-Q1 not operating correctly

Part Number: LM7480-Q1

Tool/software:

Hi 

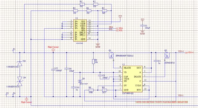
I have a problem with the LM7480-Q1 failing to switch on the external transistors Q1 and Q2 in the circuit below.

The measured voltage on VS (pin 10) is approximately 3V referenced to GND. Input voltage is 28V. There is too much volt drop across the 10K resistor R6. This could be explained by the operating quiescent current vs supply voltage given on page 8 of the data sheet. On power up the voltage on VS cannot increase beyond 3V due to 7500uA current in the resistor.

By reducing the resistance of R6 to 1600ohm the circuit operates as expected.

Please let me know if you agree with this diagnoses? Or should the circuit have worked without the change?

The thermal pad below the device had originally been connected to VS but now is isolated.