This thread has been locked.

If you have a related question, please click the "Ask a related question" button in the top right corner. The newly created question will be automatically linked to this question.

TPS482H85-Q1: How to calculate the values of ILIM to get the power dissipation on RILIM?

Part Number: TPS482H85-Q1

Tool/software:

Hi Reader, 

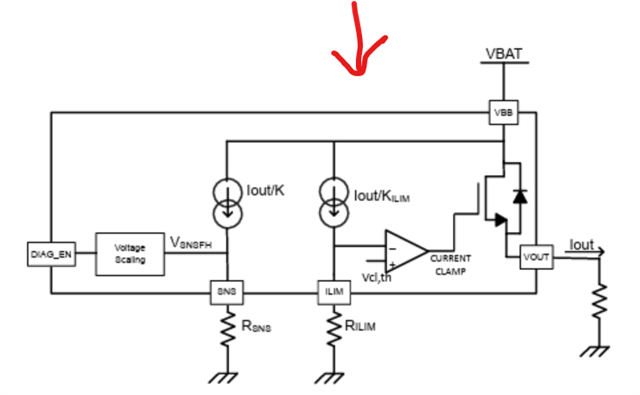
Could you help me to calculate the value of ILIM?

As per the datasheet, Current limit setting through external resistors table, I selected 45.3k for my design. I need to calculate the power dissipation across RILIM, when I was trying to calculate ILIM, I came across a figure which shows the equations for ILIM.


While searching for the KILIM gain value from datasheet didn't get any proper value, then I referred application note of "Adjustable Current Limit of Smart Power Switches", from there I concluded that KILIM value is in the range somewhere between 2000 and 2500 when the load current is more than 1A. 
Can anyone suggest me KILIM value concluded correctly or not? or Is there any other way to calculate the value of ILIM?

  • Hi Nihal,

    The current limit for this device has a discrete digital mechanism so there are only certain selectable resistors that can be used. KILIM does not apply to this device and current limit mechanism since the mix, max, and typical values are given for the selectable resistors. The mention of KILIM in the image above is a typo. I apologize for the confusion. For the 45.3k resistor, the current limit should be as follows:

    Best Regards,

    Rishika Patel