This thread has been locked.

If you have a related question, please click the "Ask a related question" button in the top right corner. The newly created question will be automatically linked to this question.

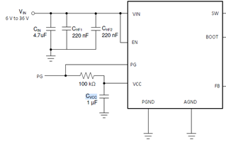
LM60430-Q1: Cvcc X7S Grade Inquiry

Part Number: LM60430-Q1

Tool/software:

Cvcc is specified as 1uF value in the typical application, but the characteristics of MLCC are not specified. Please check if there is any problem using it as the characteristics of X7S.

GCM155C71A105KE38D is being applied. (1uF/1005/10VDC)