Other Parts Discussed in Thread: TPS25751, BQ25756
Tool/software:
Hi there,
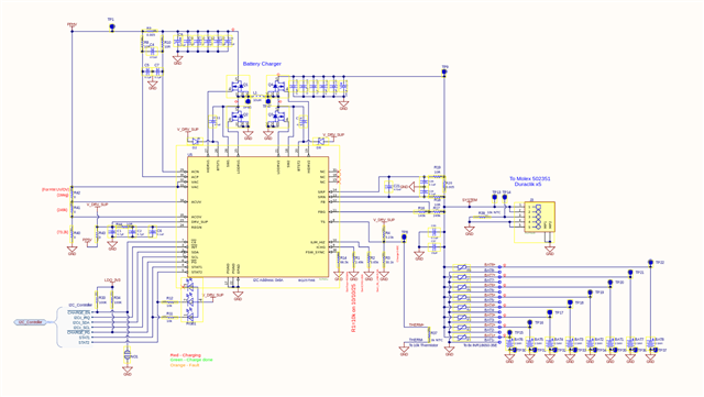
I have the TPS25751DREFR connected to the BQ25756E.
The charge status status it is under fast charge and the STAT lines display a charging state but no current is flowing. All the status registers are clear with no faults.
Charge enable is active and the power good signal is active.
Would much appreciate any help or direction!
Thank you
Below is my config:



