This thread has been locked.

If you have a related question, please click the "Ask a related question" button in the top right corner. The newly created question will be automatically linked to this question.

LM3429 LED driver - analog dimming and LED string length

Other Parts Discussed in Thread: LM3429, LM3424, TPS92690

Afternoon folks,

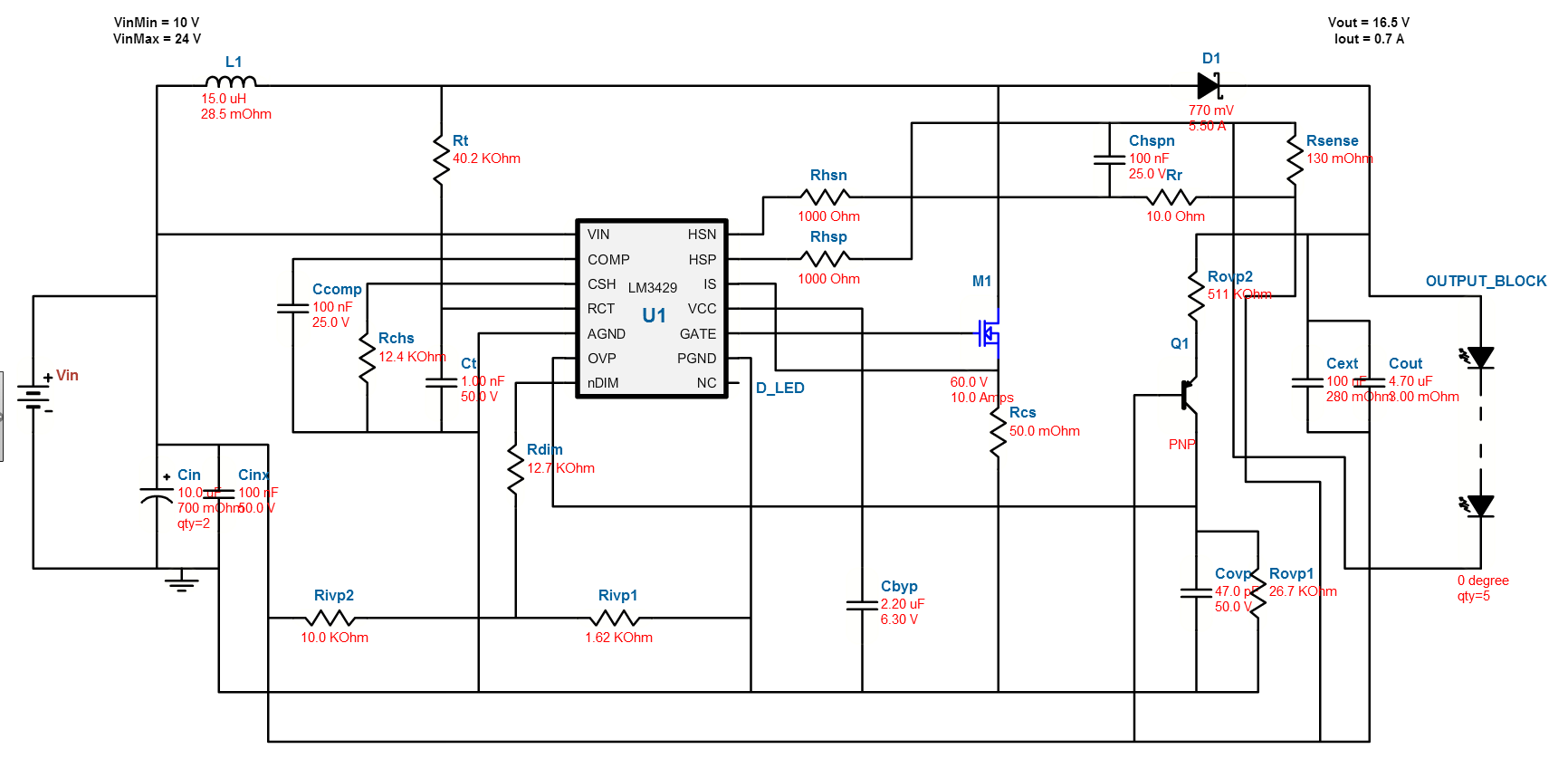
I'm currently running together an LED driver design based around the LM3429 device. The design, which I pulled from the WebBench generator, is almost complete (see attached PDF for schematic) but there are a few things I wanted to double check:

1) This driver will need to be able to drive between 1 and 10 LEDs in series; are there any design changes that need to be made in order to facilitate this, or does the constant current nature of the driver mean that it will work up to the maximum number of LEDs without issue - I configured the design for 10 LEDs in WebBench while setting it up.

2) This application requires analog dimming across the full range of brightnesses - I set up the analog dimming part of the circuit based on the 700mA example from page 39 of the datasheet. I tried and failed to successfully follow through the maths which guides the selection of Rmax, Radj, Rbias etc. Is my component selection for the analog dimming section appropriate, does anything look horribly off?

3) Some schematics show an unnamed and un-valued capacitor effectively across the terminals where the LED string is collected  is this mandatory and if so how do you go about picking a value for it?

LM3429_proposal.pdf