Hi,
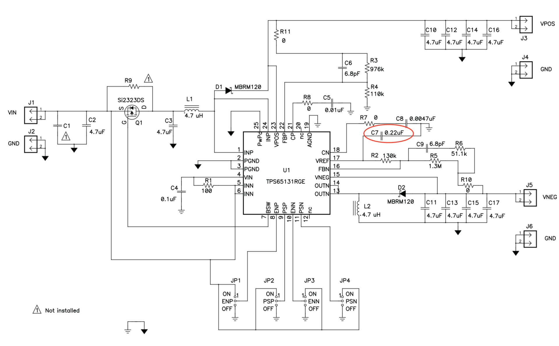
Two questions about C7 in TPS65131 EVM's schematic.(schematic as below.)
1. What is the minimum value of C7?
2. May I parallel two 0.1uF to replace C7 (0.22uF)?
This thread has been locked.
If you have a related question, please click the "Ask a related question" button in the top right corner. The newly created question will be automatically linked to this question.
Hello,
All validation/verification for this device was done with C7=0.22uF so I would suggest to use the same recommended value in customer designs.
Kind Regards,
Liaqat
Hello,
I tested an EVM by paralleling two 0.1uF capacitors at C7 instead of a single 0.22uF and did not see any adverse effects in limited functional testing. But as I mentioned before, all validation testing was done with 0.22uF at C7 so I do not feel comfortable recommending anything different. If customer has to use two 0.1uF, they need to do their own validation testing to ensure that there are no adverse effect on operation or performance.
Kind Regards,
Liaqat