This thread has been locked.

If you have a related question, please click the "Ask a related question" button in the top right corner. The newly created question will be automatically linked to this question.

TPS92515HV: Current output is low for TPS92515HV

Part Number: TPS92515HV

Dear TI,

I implemented a design based on a WebBench tool and it quite nearly works great except the current output is 15% low.

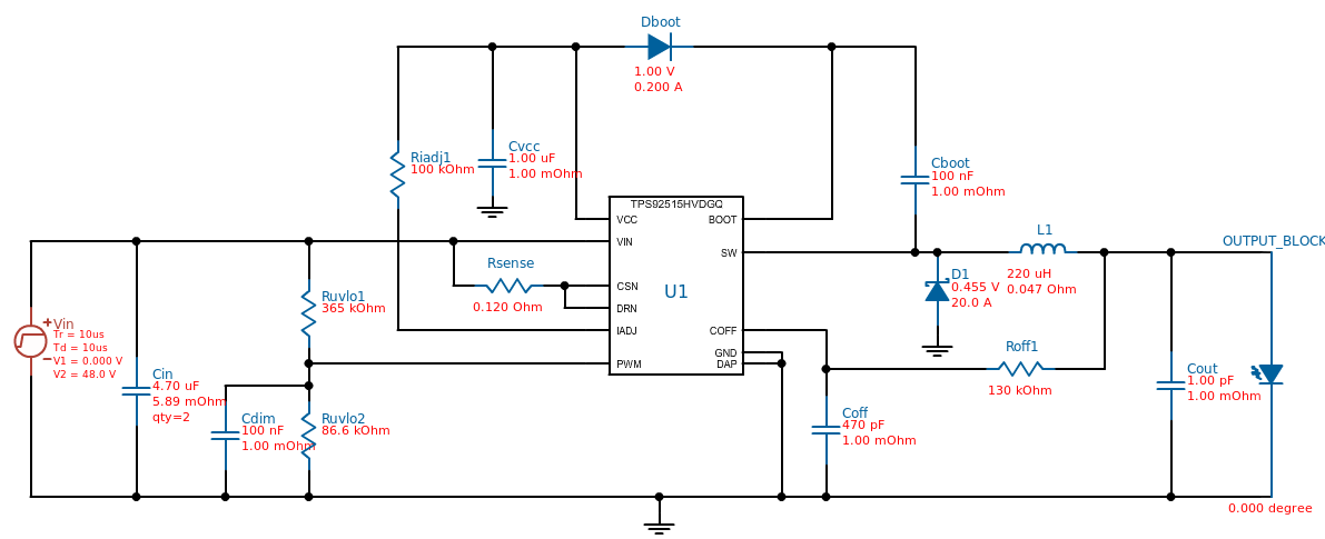
This is my design.

I made a few modifications from the Web Bench design -- I increased the inductor to 220uH and eliminated the output capacitor due to my need to turn it on and off at 40Hz (a bit slow and allows Coff to drop too low if I remember right). I also added R5 to assist with keeping it running, added IADJ as an external input (2.4V for my test) and I added a flyback diode for the LED wiring inductance.

The current setpoint should be 2A with a 113mohm resistor, so I'd have expected it to be a bit low, but I'm measuring 1.715A instead of 2A. Do I need to install a smaller Rsense, or is there something else limiting the output current? I tried updated the parts in WebBench (setting the inductor larger and making the output capacitor 1pF) but varying the sense resistor didn't seem to change the operational value claiming a 2A average LED current. I tried forcing it to use an 80mohm resistor and the simulation operational values just didn't change at all. I suspect it isn't properly modeling the updated inductor and capacitor since I know the inductor will see more ripple current.

That said, I manually did the Rsense calculation using the Web Bench estimated inductor current ripple and it only suggested 113mohm, so I'm kind of confused. If the relationship between Rsense and Iout is linear, I'd expect to only need a 102mohm Rsense. But maybe C6 is the wrong size or something, or perhaps adding R5 shifted the math?

I have the board implemented here, so happy to try any recommended modifications.

  • As another point of information, the input voltage is 48V, the output voltage is ~36V, and my supply isn't current limiting. When I remove the LEDs and just measure current through a multimeter (no load) it gives 1.745A.
  • Hello Brian,

    R5 will affect the Coff. If you add a diode in series with it it won't though you may have to lower the resistor value a bit. I will run some calculations for your design. R13/R14 and J3 are not visible on the schematic so I'll use 2.4 volts as Viadj. With Viadj at 2.4V and Rsense 120 mohm the peak regulation will be 2A, average will be less. The relationship between Rsense and Iout is not linear but if the ripple is low it isn't far off.

    I looked up your inductor, can you look at the current in the inductor? (if there's no output capacitance you can look at the LED current).

    I'll get back to this when I get some calculations done.

    Best Regards,
  • Thanks so much for the help! I updated my Web Bench design to pretty closely resemble my design other than the 470k resistor.

    I couldn't add R5, of course. And yes, ignore the Ruvlos and Cdim, I take care of that and filtering elsewhere.

    Printing out the design operating points seems to be broken (downloaded a 26 byte garbage file three times in a row), and copying the data wasn't possible because the data isn't selectable, but...

    • LED Iavg 2.000 (a little suspiciously precise)
    • Li pk-pk 0.256A

    I'm quite suspicious of a perhaps bad simulator. If Rsense can change from the optimal of 109mohm to 120mohm and still output 2.000A that's awfully difficult to buy.

    But I definitely believe R4 or R5 or a diode there are good ideas too =)

  • I ran the full spice simulator on Web Bench and while it didn't let me probe much it did let me get the LED output current. It looks like the average is about 1.85A (so definitely not 2.000A) and my real measurement was 1.715A. All using the same Rsense. Hopefully the diode and resistor changes will make Rsense work correctly. I at least believe the simulation output results given the larger than desired resistance by 10% making a ~10% drop in current make sense.

  • Hello,

    With 0.120 ohm the peak regulation will be 2A as the simulation shows. Lowering the resistor value to 0.112 ohms calculates out from your schematic values provided the inductor value stays 220 uH. Some core materials change inductance with current level, this is common on off-line boost converters which are commonly torroids. The inductor you are using is a torroid so I would look at the inductor current to make sure the current ripple makes sense, as well as the switching frequency (can just look at the drain waveform for this.

    My calculations for your design, using Vin = 48V, Vout = 36V, Iout = 2A, Roff = 130 Kohm, Coff = 470 pF are:
    Vcs = 0.24V (I would measure this to make sure this is accurate, this is the peak current trip threshold)
    toff = 1.721 uS (also can measure and will affect the peak to peak current ripple)
    Fsw = 145 KHz (again, something to measure)
    diL = 0.282A (peak to peak current ripple, this means Rsns has to be calculated for 2A + 0.282A/2 = 2.141A)
    Rsns = 0.112 ohm (0.24V/2.141A = 0.112 ohm, the layout is important with this copper traces will add to this resistance making the output current lower, you can check this by looking at the peak current sense to see if it's reaching 0.24V, if the current is low then there is more resistance in the sense path then just the Rsns)

    Best Regards,
  • Thank you!

    I will purchase 110mOhm resistors and 100mOhm resistors to see what the impact is.

    I should mention that my real output current did not match the simulation, it was actually 1.715A average value rather than 1.85A as suggested by the simulation.

    Also for reference, this is the PCB layout I selected. It's a bit large of an inductance loop due to the physical size of the diode and inductor, but let me know if you see something peculiar!

    Did you end up concluding that a diode in series with R5 is unnecessary?

    In case you are wondering, C15 is a 47uF 80V electrolytic capacitor.

    Thanks for the help!

  • Hello Brian,

    A diode in series with R5 is necessary. When the output jumps to 36V that will be a pull-down on that node which you don't want. The diode would make it reverse biased and out of the circuit.

    Is it just the picture? It looks like pins 1 and 2 are tied together? Nothing jumps out. Have you looked at the inductor current?

    Is Viadj high enough to make Vsns 240 mV?

    Best Regards,
  • Got it. How can I estimate the change in R5 value?

    Yes, it's just that picture. The chip pin one is top right corner, so pins 6 and 7 are tied together.

    Viadj was measured at 2.4V within a few percent.

    Would the missing diode potentially cause it to put out too little current? I expect that some clever rework would let me put on in series on my existing board. Maybe a 100k instead of 470k for R5?
  • Hello Brian,

    If your Roff value is 130 Kohm assume it is at GND or zero volts. The pull up resistor, R5, needs to be able to pull the Coff pin above 1.243V so if you have R5 going to 5V, subtract a diode drop, 0.7V and you are sourcing from 4.3V. This is a divider now, so as an example, if R5 was 130 Kohm, the same as Roff, it would be able to pull Coff up to 4.3V/2 or 2.15V, which would work. The diode needs to be there because R5 will become a pull down on Coff since Vout is 36V and R5 is tied to 5V. You can calculate this as well but don't need to if the diode is present since it will be reverse biased. Also, if R5 is not blocked by a diode you lose a lot of the benefit of the variable off-time to keep the current ripple constant (which means regulation will suffer).

    Best Regards,