This thread has been locked.

If you have a related question, please click the "Ask a related question" button in the top right corner. The newly created question will be automatically linked to this question.

BQ40Z50-R1: BQ40Z50-r1

Part Number: BQ40Z50-R1

Hi,

 

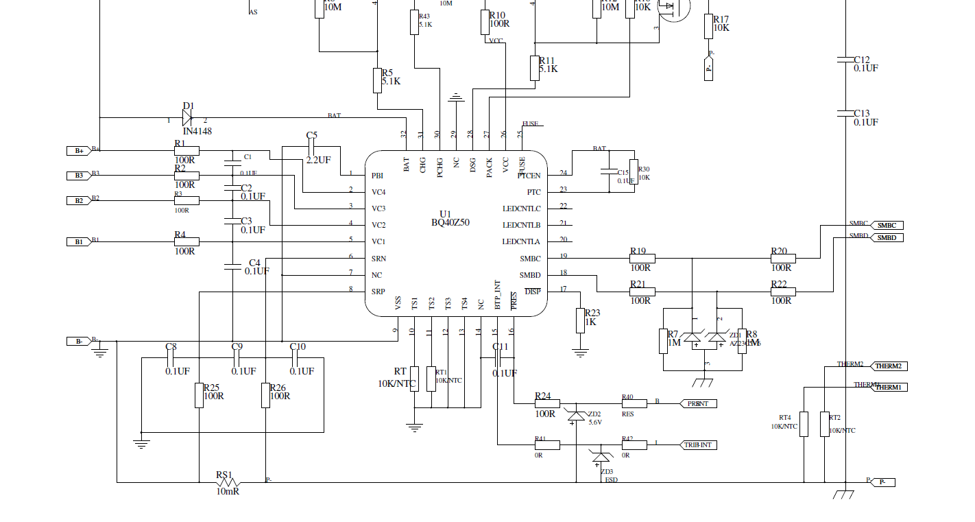
I am trying to monitor the system Pres on the Fuel Gauge . I was able to find the below information from TRM . Do I need to set any register for this sampling to happen or is it a default gauge setting ?

5.2.1.1 System Present PRES is sampled four times per second, and if PRES is high for 4 samples (one second), the OperationStatus[PRES] flag is cleared. If PRES is low for 4 samples (one second), the OperationStatus [PRES] flag is set, indicating the system is present (the battery is inserted). If the [NR] bit is set, the PRES input is ignored and can be left floating.

 

 

I tried monitoring the PRES flag on my battery pack and the flag is always set (Even when there is no system present and I measure the PRES pin which is always low .NR bit is cleared in DA configuration ).Based on the above image the I measure PBI on my battery which is 12.9v . So the PRES pin should stay high until connected to a system , But It is always Low. Can you kindly let me know If there is something we need to set on our end to detect these values properly .

Thanks.

Naveesh