This thread has been locked.

If you have a related question, please click the "Ask a related question" button in the top right corner. The newly created question will be automatically linked to this question.

TPS65235: If TPS65235 Vout can adjust from 7V~20V when Vin is 5V, Iout is 20mA?

Part Number: TPS65235

Hi Sir 

My customer request spec is Vin =5V/ Iout =20mA Vout is 7V~20V(need 225 steps to adjust ) and want use I2 to adjust 225 steps Vout.

May we check if TPS65235 can meet this kind spec. if yes, if we have reference circuit?

                                                                                                                Bogey

  • Hi Bogey,

    TPS65235 can meet the output voltage range. However, it only have 16 steps to adjust. You may refer to Table 6 in its datasheet.

    Regards,
    Hao
  • Hi Hao

    Customer want use 5Vin/Vout 11V~20V(16steps and adj Vout by I2C) Iout 10mA.

    May we have reference circuit can provide to customer for reference?

    Or we can follow which reference circuit to modify?and what components we can remove.

    Because we are not use in LNB application. some pins like TCAP/EXTM/GDR.. May we just let these pins floating? (We currently reference TPS65235 EVM Schematic for DiSEqC 2.x Application, may we know if we need connect D2?)

    Because we want to use I2C to control Vout voltage. How to connect.

                                                            Bogey

  • Hi Bogey,

    1. You may refer to the other EVM for DiSEqC1.x application. 

    2. EXTM should be tied to GND if not used. Others can be floating. 

    3. D2 can be removed.

    Any further question, please let us know. Thanks!

    Regards,

    Hao

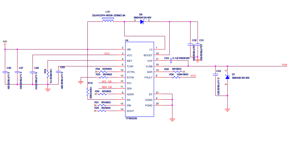
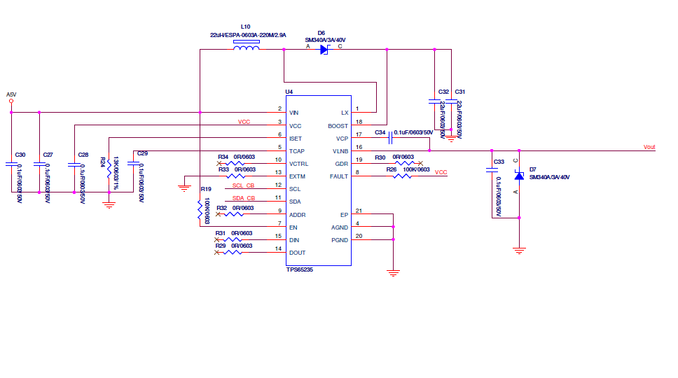
  •  Hi Hao

    MAy you pls help check enclosed file circuit.

    Do we Vctrl can floating when we work in I2C mode?

                                                                

                                                            Bogey

  • Hi, Sir 

    Some comments for schematic: 

    1. Suggest to change C30 to 10uF. 

    2. Change C28 to 1uF. 

    3. Change R24 to 220kohm. 

    4. Connect VCTRL pin to GND or floating. 

    5. Connect EN pin to GND directly. 

    6. DIN, DOUT, GDR pin can be floating. 

    7. Change L10 to 10uH.