This thread has been locked.

If you have a related question, please click the "Ask a related question" button in the top right corner. The newly created question will be automatically linked to this question.

BQ24773: Need to use TPS61088 with BQ24773 ..?

Part Number: BQ24773
Other Parts Discussed in Thread: TPS61088, BQ25895,

Hello TI, 
               Previously we are working with BQ25895 that's why we are using TPS61088 to avoid Boost mode enable delay because of that 30msec delay of Boost mode Enable is sufficient to reset my system (Raspberry PI 4) there is drop in PMID voltage in 30msec time slot, as per the TI suggetion we repalce BQ25895 with BQ24773 becasuse of to improve load handling capacity and avoid the heat sinking of BQ25895 at max output power.

we not observe any enable/disable delay in BQ24773, please inform us if there is any Output voltage ON/OFF delay in BQ24773 
as per the mention application circuit and evaluation board bill of material mention active components (MOSFET) turn on/ turn of delay is in 'ns' which not affect on system load, there is any other point which we missing in that system 

1.We need use boost converter with system .if yes, please explain why we need..?
2.Output Load of the system is 5V and 5A, BQ24773 can provide required load power..?
3.What we need to take precaution to achieve more than or equal 25w output Power ..?

Thanks & regards, 
Rahul Surawase  

  • Hey Rahul,

    You can refer to my comments in your other post here: https://e2e.ti.com/support/power-management/f/196/p/833317/3082582#3082582

    Keep in mind the switch over will only be supplying the battery voltage when the input source is removed. That means the system voltage can switch between its regulated voltage (whatever is programmed into the Minimum System Voltage register) and the battery voltage, depending on which source is powering the charger. 

    For example, if a 12V input source is regulating the system voltage to a minimum of 5V, and the battery voltage is at 3.8V, when the input source is removed, the power supply selection with force the system voltage down to 3.8V. It will not remain regulated. You would need another external boost converter, like the one you mention, in order to sustain the system voltage regulated.

    So 1) should be answered in my above example.

    2) The BQ24773 can support this as long as the input source is present and higher than that voltage, and/or the battery voltage is above or at that voltage whenever the input source is removed.

    3) Precautions should be taken to size the external MOSFETs correctly, select an appropriate inductor to tolerate the power, not overload the input source (you did not mention the input source voltage or power capability), and also not to overcurrent your battery, especially if your external boost converter will be used to maintain a regulated system voltage.

    Regards,

    Joel H

  • Hello Joel, 
                      As per the register Understanding after the looking register setting,



    MaxChargeVoltage() and MinSystemVoltage() used to set the Charging voltage threshold for safely charge the cell, the register decide the battery Output voltage....If yes, plz explain How ..?

    1.We are using 5V/5A input adapter to the system  
    2.Output requirement of the sysetm is 5V/4A
    3.we use 1S Lithium Polymer battery pack of 5000mAh capacity (as per the manufacturer, charging voltage 4.2V and output voltage is 3.7V )

    It is possible, 

    1.System without Boost converter to get Continuous 5V/4A Output on Individually Input source and Battery 
    2.How to get Output 5V/4A on Input source adapter ..?
    3.How to get Output 5A/4A on battery power system without input source(OFF) ..?

    There is some thread which i discuss earlier,
    1. https://e2e.ti.com/support/power-management/f/196/t/831008
    2. https://e2e.ti.com/support/power-management/f/196/t/829955

              please suggest the solid solution, thank for your quick response 

    Thank and regards, 
    Rahul surawase

  • Hey Rahul,

    Table 1 in the D/S describes how the MaxChargeVoltage() and MinSystemVoltage() register setting defaults are set using the CELL pin of the charger.

    Keep in mind the MinSystemVoltage() register is the minimum voltage the buck mode operation of the charger will regulate the system to in the event the battery is very discharged. These values can be overwritten by the host at any time.

    Since you are using a 1S battery with up to 4.2V max, you will definitely need a boost converter in order to regulate your 5V system voltage when the adapter is not present.

    To your questions:

    1) It is not possible without a boost converter to maintain 5V with either your adapter or the battery.

    2) Your adapter already is regulated to 5V/5A. I would tie your load to your adapter somehow.

    3) This will require an external boost converter. 

    In the interest of optimizing the charging time and also sustaining your 5V system load, I would suggest tying the system to the ACN rail and add a boost converter from the SRP node to regulate the ACN rail when your input source is removed. Tying to ACN will provide a nature isolation between the adapter plug in and the system load. 

    Regards,

    Joel H

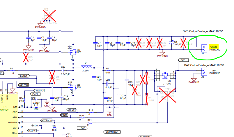
  • Hello Joel, 
                      Yes, we are using Boost converter after the SRP filter as i share image of EVM Board Sch

    Thanks,

    Rahul surawase 

  • Hey Rahul,

    That should be fine, and the output of the boost converter AND the system load should be tied to the the ACN net (also the drain of the Q2 HSFET).

    Regards,

    Joel H