This thread has been locked.

If you have a related question, please click the "Ask a related question" button in the top right corner. The newly created question will be automatically linked to this question.

TPS74401: TPS74401RGWT

Part Number: TPS74401

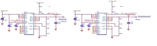
I  want to know the PG of the first TPS74401 control the en of the second TPS74401 to control the power on

  • Hi Lei,

    Yes. this is possible. The only thing to consider is that the PG asserts at around 90% of the target voltage:

      

    This is no significant delay on the PG pin asserting, but you can use the SS (Soft-Start) Capacitor to increase the Soft-start time of the 2nd rail to make sure that the first is in regulation before fully enabling the second rail.

    I hope this answers your question.