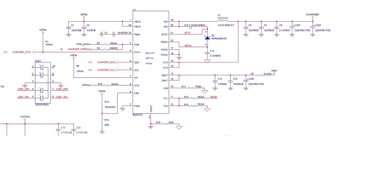
Hi Sir,
the condition as follow:
1.VBUS is 5v~9v.
2.VBAT is single cell 4.2v, and current limit seting to 3A.
3.Termination and pre-charge is use default seting.
4.VSYS and ISYS is turn off, disconnect the system side first and only the charge function.
the C228/C229/C230 capacitor has been remove.
if the SW node waveform under normal condition, L2 any chance have audible noise?


