This thread has been locked.

If you have a related question, please click the "Ask a related question" button in the top right corner. The newly created question will be automatically linked to this question.

TPS1HA08-Q1: step output during power ON

Part Number: TPS1HA08-Q1

Hi,

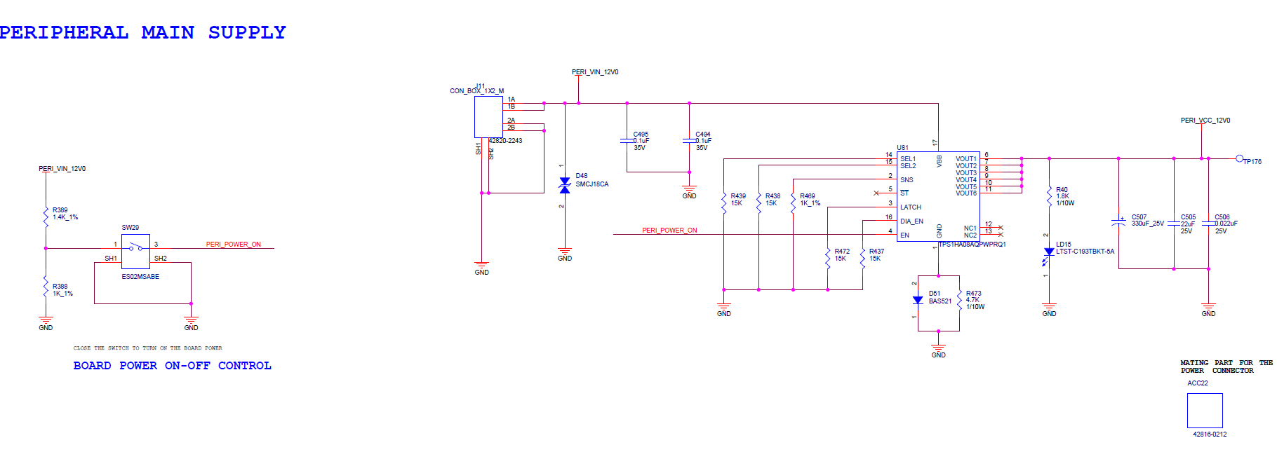
We are using a FET switch TPS1HA08AQPWPRQ1 on our board for controlling "PERI_VIN_12V0" power supply. This FET switch is enabled by slide switch SW29. 
image.png
Case1:When we turn ON the switch SW29 we are getting 12V step output for 40ms before it gets stable. This 12V step causes MSP_VSYS_3V3 supply output not to be stable.
image.png
image.png

Case2:But when we enabled the FET switch by default(keep the SW29 ON always) during SMPS power ON we were not seeing any step output on 12V and at that time 3V3 was also stable.
image.png
In case1,Is the voltage step expected behavior of TPS1HA08A during power ON?
Regards,
Nanthan.
  • Hello Nanthan,

    I am unable to view the images that you have posted. Please make sure to use the insert file feature on the E2E reply interface. 

    Regards,

    Kalin Burnside

  • Hi,

    Sorry for the inconvenience. I have inserted the file and reposted the query.

    We are using a FET switch TPS1HA08AQPWPRQ1 on our board for controlling "PERI_VIN_12V0" power supply. This FET switch is enabled by slide switch SW29. 

    FET Switch Schematic:

    Case1:When we turn ON the switch SW29 we are getting 12V step output for 40ms before it gets stable. This 12V step causes MSP_VSYS_3V3 supply output not to be stable.

    MSP_VSYS_3V3 supply Regulator Schematic:

    Case2:But when we enabled the FET switch by default(keep the SW29 ON always) during SMPS power ON we were not seeing any step output on 12V and at that time 3V3 was also stable.

    Is the voltage step expected behavior of TPS1HA08A in case1 during power ON?

    Regards,

    Nanthan.

  • Hello Nanthan,

    I will attempt to replicate this behavior in the lab, and will get back to you at the latest EOD Friday.

    Regards,

    Kalin Burnside

  • Hello Nanthan,

    Could you tell me what your nominal DC output current is and if you have any major inductances or capacitances on your load? Also, as this is not normal behavior for our device, could you check if it's the switch causing the issue by connecting it to a resistor and ground? if you still see this behavior it's not caused by our device.

    Regards,

    Kalin Burnside

  • Hi Kalin,

    I have tried enabling TPS1HA08 by two ways.

    (i).Closing the switch SW29 

    (ii).Connecting external SMPS 5V on EN pin of TPS1HA08.

    In both ways if I keep the EN pin high by default when SMPS power ON then there is no issue at the output "PERI_VCC_12V0".

    But if I keep the the EN pin low by default  when SMPS power ON and then I made the EN pin high having step output issue on "PERI_VCC_12V0"

    We have nominal 6A load connected on the board with regulators having input capacitors nearly 500uF. Why there is a difference in output when the load is same for both cases?

    Regards,

    Nanthan.

  • Hello Nanthan,

    On your output you have approximately 400 uF which is causing your device to hit the current limit, shut down, and then retry. If you use the C version of the device it will stay on limiting the current and allow for the capacitors to charge, or you can reduce the capacitance on the output and keep the same device. It works when enable is high already due to your power source limiting the slew rate since it can't provide that amount of inrush current. 

    Regards,

    Kalin Burnside

  • Hi Kalin,

    We have removed almost 500uF capacitors on the output side of TPS1HA08. Now the output step is reduced to 15ms from 40ms.

    We will get C version of the device TPS1HA08 and verify whether step is there are not. Thanks for your support.

    Regards,

    Nanthan.

  • Hi Kalin,

    We have changed to C version of the device TPS1HA08 and the issue is resolved now. Thanks.