This thread has been locked.

If you have a related question, please click the "Ask a related question" button in the top right corner. The newly created question will be automatically linked to this question.

AM3359: TMDSICE3359

Part Number: AM3359
Other Parts Discussed in Thread: TMDSICE3359, ISO1050

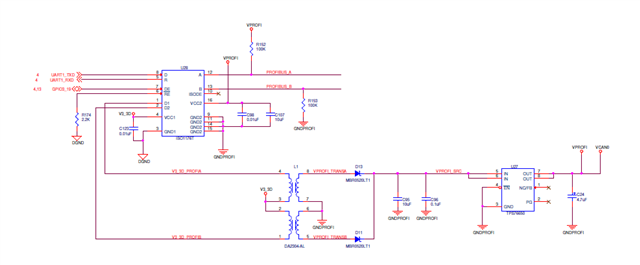
Application: Servo Motor Driver Control with CANOPEN Communication

Hardware: TMDSICE3359 EVM Board AM3359 Industrial Communications Engine

Kindly confirm me, its possible to connect Servo motor driver with CANopen  connectivity on TMDSICE3359 EVM over CAN2.0B (ISO 1050 Transceiver) 

Help to develop application stack for CANopen and share documents, links to work sample CANopen industrial application on  TMDSICE3359