This thread has been locked.

If you have a related question, please click the "Ask a related question" button in the top right corner. The newly created question will be automatically linked to this question.

AM62A7-Q1: The data captured when starting the video only has 512 bytes of valid data.

Part Number: AM62A7-Q1


1.The following is the mapping relationship and related commands:

VC DT Bayer format videoX subdev route 启动流命令
0 0x2c V4L2_PIX_FMT_SBGGR12 0 media-ctl -d /dev/media0 -R "'cdns_csi2rx.30101000.csi-bridge' [0/0 -> 1/0 [1], 0/1 -> 1/1 [1], 0/2 -> 1/2 [1], 0/3 -> 1/3 [1]]"
media-ctl -d /dev/media0 -R "'30102000.ticsi2rx' [0/0 -> 1/0 [1], 0/1 -> 2/0 [1], 0/2 -> 3/0 [1], 0/3 -> 4/0 [1]]"
v4l2-ctl --verbose -d /dev/video0 --set-fmt-video=width=480,height=128,pixelformat='BG12' --stream-mmap=6 --stream-skip=1 --stream-to=/tmp/480x128_SBGGR12_1X12_VC0.raw12 --stream-count=2 --stream-poll
0x30 V4L2_PIX_FMT_SBGGR8 2 v4l2-ctl --verbose -d /dev/video2 --set-fmt-video=width=40,height=1,pixelformat='BA81' --stream-mmap=6 --stream-skip=1 --stream-to=/tmp/40x1_SBGGR8_1X8_VC0.raw8 --stream-count=10 --stream-poll
1 0x2c V4L2_PIX_FMT_SBGGR12 1 v4l2-ctl --verbose -d /dev/video1 --set-fmt-video=width=480,height=128,pixelformat='BG12' --stream-mmap=6 --stream-skip=1 --stream-to=/tmp/480x128_SBGGR12_1X12_VC1.raw12 --stream-count=2 --stream-poll
0x30 V4L2_PIX_FMT_SBGGR8 3 v4l2-ctl --verbose -d /dev/video3 --set-fmt-video=width=40,height=1,pixelformat='BA81' --stream-mmap=6 --stream-skip=1 --stream-to=/tmp/40x1_SBGGR8_1X8_VC1.raw8 --stream-count=2 --stream-poll

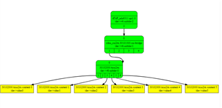
2.The pipeline configuration is as follows: