Hi TI Experts,
As FCP block description, image data can be output as RGB data. Is it possible to save image data to RGB format file? E.g., BMP format.
If yes, how to do it? I use multi-cam app as debuging app.
Best regards,
Zhishen
This thread has been locked.
If you have a related question, please click the "Ask a related question" button in the top right corner. The newly created question will be automatically linked to this question.
Hi TI Experts,
As FCP block description, image data can be output as RGB data. Is it possible to save image data to RGB format file? E.g., BMP format.
If yes, how to do it? I use multi-cam app as debuging app.
Best regards,
Zhishen
Hi Zhichen,
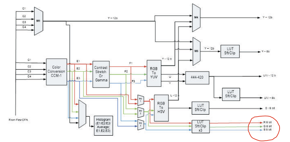
RGB output from VISS is in planar format, so it cannot be saved as BMP, as BMP is typically interleaved format.
Regards,
Brijesh
Hi Brijesh,
Thanks for your reply. Is it possible to dump each rgb channel data individually?
Best regards,
Zhishen
Hi Zhishen,
Yes, in OpenVX, you can create separate buffers for red, blue and green color components, setup the VISS for these outputs and then can dump them individually.
Regards,
Brijesh
Hi Brijesh,
Thanks for your reply. Could you help provide any sample code or indicate the code location where I should note?
Best regards,
Zhishen
Hi Zhichen,
Unfortunately, there isn't any usecase level example, because it is not used anywhere. You can probably refer to standalone example in tiovx\kernels_j7\hwa\test\test_vpac_viss.c file.
Regards,
Brijesh