Hi,
We have made custom board having DM8168 (NETRA) Soc. We are using DVR-RDK3.50.
We are facing some issue with fan control while we load DSP firmware from A8.
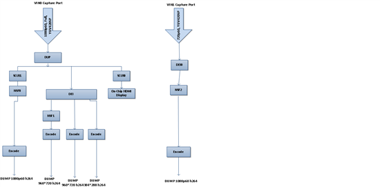
We have developed our own usecase (see attached usecase) by taking mcfw demos as a reference.
In this usecase we are not making use of DSP core. So we skip loading DSP firmware before running our application which solves our fan issue.
But when I am trying to run my application, It stuck at some point. See attached application log for reference.
./stroot@dm816x:~# ./staroot@dm816x:~# ./start.root@dm816x:~# ./start.sh
*** Bootargs Validated for mem param ***
*** Bootargs Validated for notifyk.vpssm3 params ***
*** Kernel Base address validated ***
Kernel bootargs validated
numid=101,iface=MIXER,name='Left DAC Mux'
; type=ENUMERATED,access=rw------,values=1,items=3
; Item #0 'DAC_L1'
; Item #1 'DAC_L3'
; Item #2 'DAC_L2'
: values=2
numid=99,iface=MIXER,name='Right DAC Mux'
; type=ENUMERATED,access=rw------,values=1,items=3
; Item #0 'DAC_R1'
; Item #1 'DAC_R3'
; Item #2 'DAC_R2'
: values=2
[c6xdsp ] Remote Debug Shared Memory @ 0xbf000000
[m3video] Remote Debug Shared Memory @ 0xbf005020
[m3vpss ] Remote Debug Shared Memory @ 0xbf00a040
SysLink version : 2.20.02.20
SysLink module created on Date:Dec 19 2012 Time:20:54:05
Trace enabled
Trace SetFailureReason enabled
Setting DMM priority for [DUCATI ] to [0] ( 0x4e000624 = 0x08000000 )
Setting DMM priority for [HDVICP0 ] to [2] ( 0x4e000634 = 0x0000000a )
Setting DMM priority for [HDVICP1 ] to [2] ( 0x4e000634 = 0x000a0000 )
Setting DMM priority for [HDVICP2 ] to [2] ( 0x4e000634 = 0x00a00000 )
*** TVP5158 probe : START ***
TI VS EVM : TVP5158 device address : 0x58, 0x5a, 0x5c, 0x5e
TI DVR : TVP5158 device address : 0x5c, 0x5d, 0x5e, 0x5f
Device found : I2C (0xXX): 0x08 = 0x51
I2C (0xXX): 0x09 = 0x58
Device NOT found : I2C (0xXX): Read ERROR !!! (reg[0x08], count = 2)
I2C (0x58): Read ERROR !!! (reg[0x08], count = 2)
I2C (0x5a): Read ERROR !!! (reg[0x08], count = 2)
I2C (0x5c): 0x08 = 0x00
I2C (0x5c): 0x09 = 0x00
I2C (0x5d): 0x08 = 0x00
I2C (0x5d): 0x09 = 0x00
I2C (0x5e): Read ERROR !!! (reg[0x08], count = 2)
I2C (0x5f): Read ERROR !!! (reg[0x08], count = 2)
*** TVP5158 probe : END ***
/opt/dvr_rdk/ti816x
Attached to slave procId 2.
Loaded file ../firmware/dvr_rdk_fw_m3vpss_1024M_256M.xem3 on slave procId 2.
Started slave procId 2.
After Ipc_loadcallback status [0x00000000]
[m3vpss ] ***** SYSTEM : Frequency <ORG> - 250000000, <NEW> - 274909088
[m3vpss ] notify_attach rtnVal 0
[m3vpss ] initProxyServer rtnVal 0
[m3vpss ]
[m3vpss ] *** UTILS: CPU KHz = 549818 Khz ***
[m3vpss ]
[m3vpss ] 36: SYSTEM : System Common Init in progress !!!
[m3vpss ] 37: SYSTEM: IPC init in progress !!!
[m3vpss ] 37: SYSTEM: Attaching to [HOST] ...
[m3vpss ] 1037: SYSTEM: Attaching to [HOST] ...
[m3vpss ] 1039: SYSTEM: Attaching to [HOST] ... SUCCESS !!!
After Ipc_startcallback status [0x00000000]
[m3vpss ] 1039: SYSTEM: Attaching to [VIDEO-M3] ...
Attached to slave procId 1.
Loaded file ../firmware/dvr_rdk_fw_m3video_1024M_256M.xem3 on slave procId 1.
Started slave procId 1.
After Ipc_loadcallback status [0x00000000]
[m3video] ***** SYSTEM : Frequency <ORG> - 250000000, <NEW> - 274909088
[m3video]
[m3video] *** UTILS: CPU KHz = 549818 Khz ***
[m3video]
[m3video] 1447: SYSTEM : System Common Init in progress !!!
[m3video] 1448: SYSTEM: IPC init in progress !!!
[m3video] 1448: SYSTEM: Attaching to [HOST] ...
[m3vpss ] 2039: SYSTEM: Attaching to [VIDEO-M3] ...
[m3video] 2447: SYSTEM: Attaching to [HOST] ...
[m3video] 2449: SYSTEM: Attaching to [HOST] ... SUCCESS !!!
[m3video] 2450: SYSTEM: Attaching to [VPSS-M3] ...
After Ipc_startcallback status [0x00000000]
DMA: Module install successful, device major num = 251
DRV: Module install successful
DRV: Module built on Dec 19 2012 20:54:28
[c6xdsp ] Remote Debug Shared Memory @ 0xbf000000
[m3video] Remote Debug Shared Memory @ 0xbf005020
[m3vpss ] Remote Debug Shared Memory @ 0xbf00a040
[m3vpss ] 3039: SYSTEM: Attaching to [VIDEO-M3] ...
[m3video] 3449: SYSTEM: Attaching to [VPSS-M3] ...
[m3video] 4039: SYSTEM: Attaching to [VPSS-M3] ... SUCCESS !!!
[m3vpss ] 4039: SYSTEM: Attaching to [VIDEO-M3] ...
[m3video] 4039: SYSTEM: Creating MsgQ Heap [IPC_MSGQ_MSG_HEAP_1] ...
[m3vpss ] 4039: SYSTEM: Attaching to [VIDEO-M3] ... SUCCESS !!!
[m3video] 4040: SYSTEM: Creating MsgQ [VIDEO-M3_MSGQ] ...
[m3vpss ] 4039: SYSTEM: Creating MsgQ Heap [IPC_MSGQ_MSG_HEAP_2] ...
[m3video] 4040: SYSTEM: Creating MsgQ [VIDEO-M3_ACK_MSGQ] ...
[m3vpss ] 4040: SYSTEM: Creating MsgQ [VPSS-M3_MSGQ] ...
[m3vpss ] 4040: SYSTEM: Creating MsgQ [VPSS-M3_ACK_MSGQ] ...
[m3video] 4041: SYSTEM: Notify register to [HOST] line 0, event 15 ...
[m3vpss ] 4041: SYSTEM: Notify register to [HOST] line 0, event 15 ...
[m3video] 4042: SYSTEM: Notify register to [VPSS-M3] line 0, event 15 ...
[m3vpss ] 4042: SYSTEM: Notify register to [VIDEO-M3] line 0, event 15 ...
[m3video] 4042: SYSTEM: IPC init DONE !!!
[m3vpss ] 4042: SYSTEM: IPC init DONE !!!
[m3video] 4048: MEM: Shared Region 2: Base = 0xb0000000, Length = 0x0e9c0000 (233 MB)
[m3vpss ] 4047: MEM: Shared Region 2: Base = 0xb0000000, Length = 0x0e9c0000 (233 MB)
[m3video] 4048: MEM: Shared Region 1: Base = 0x90000000, Length = 0x0ca00000 (202 MB)
[m3vpss ] 4048: MEM: Shared Region 1: Base = 0x90000000, Length = 0x0ca00000 (202 MB)
[m3video] 4050: SYSTEM : System Common Init Done !!!
[m3vpss ] 4049: SYSTEM : System Common Init Done !!!
[m3video] 4050: SYSTEM : System Video Init in progress !!!
[m3vpss ] 4050: SYSTEM : System VPSS Init in progress !!!
[m3video] 4050: SYSTEM : System Video Init Done !!!
[m3video] 4050: SYSTEM: Creating ListMP [VIDEO-M3_IPC_OUT_0] in region 0 ...
[m3video] 4050: SYSTEM: Creating ListMP [VIDEO-M3_IPC_IN_0] in region 0 ...
[m3video] 4051: SYSTEM: ListElem Shared Addr = 0xbf1f4700
[m3video] 4053: SYSTEM: Creating ListMP [VIDEO-M3_IPC_OUT_1] in region 0 ...
[m3vpss ] === HDVPSS Clocks are enabled ===
[m3video] 4053: SYSTEM: Creating ListMP [VIDEO-M3_IPC_IN_1] in region 0 ...
[m3vpss ] === HDVPSS is fully functional ===
[m3video] 4053: SYSTEM: ListElem Shared Addr = 0xbf1f7c00
[m3vpss ] === HDVPSS module is not in standby ===
[m3video] 4059: SYSTEM: Creating ListMP [VIDEO-M3_IPC_OUT_19] in region 0 ...
[m3vpss ] === I2C1 Clk is active ===
[m3video] 4059: SYSTEM: Creating ListMP [VIDEO-M3_IPC_IN_19] in region 0 ...
[m3vpss ] 4054: SYSTEM: Creating ListMP [VPSS-M3_IPC_OUT_0] in region 0 ...
[m3video] 4060: SYSTEM: ListElem Shared Addr = 0xbf201b00
[m3vpss ] 4055: SYSTEM: Creating ListMP [VPSS-M3_IPC_IN_0] in region 0 ...
[m3video] 4062: SYSTEM: Creating ListMP [VIDEO-M3_IPC_OUT_20] in region 0 ...
[m3vpss ] 4055: SYSTEM: ListElem Shared Addr = 0xbf1fb100
[m3vpss ] 4057: SYSTEM: Creating ListMP [VPSS-M3_IPC_OUT_1] in region 0 ...
[m3vpss ] 4057: SYSTEM: Creating ListMP [VPSS-M3_IPC_IN_1] in region 0 ...
[m3vpss ] 4057: SYSTEM: ListElem Shared Addr = 0xbf1fe600
[m3video] 4062: SYSTEM: Creating ListMP [VIDEO-M3_IPC_IN_20] in region 0 ...
[m3vpss ] 4072: SYSTEM: Creating ListMP [VPSS-M3_IPC_OUT_19] in region 0 ...
[m3video] 4062: SYSTEM: ListElem Shared Addr = 0xbf225380
[m3vpss ] 4072: SYSTEM: Creating ListMP [VPSS-M3_IPC_IN_19] in region 0 ...
[m3video] 4065: SYSTEM: Creating ListMP [VIDEO-M3_IPC_OUT_21] in region 0 ...
[m3video] 4065: SYSTEM: Creating ListMP [VIDEO-M3_IPC_IN_21] in region 0 ...
[m3video] 4065: SYSTEM: ListElem Shared Addr = 0xbf248c00
[m3video] 4079: SYSTEM: Creating ListMP [VIDEO-M3_IPC_OUT_24] in region 0 ...
[m3vpss ] 4072: SYSTEM: ListElem Shared Addr = 0xbf26c480
[m3video] 4079: SYSTEM: Creating ListMP [VIDEO-M3_IPC_IN_24] in region 0 ...
[m3vpss ] 4075: SYSTEM: Creating ListMP [VPSS-M3_IPC_OUT_20] in region 0 ...
[m3video] 4080: SYSTEM: ListElem Shared Addr = 0xbf2d6e00
[m3vpss ] 4075: SYSTEM: Creating ListMP [VPSS-M3_IPC_IN_20] in region 0 ...
[m3video] 4082: SYSTEM: Creating ListMP [VIDEO-M3_IPC_OUT_25] in region 0 ...
[m3vpss ] 4075: SYSTEM: ListElem Shared Addr = 0xbf28fd00
[m3video] 4082: SYSTEM: Creating ListMP [VIDEO-M3_IPC_IN_25] in region 0 ...
[m3vpss ] 4078: SYSTEM: Creating ListMP [VPSS-M3_IPC_OUT_21] in region 0 ...
[m3video] 4082: SYSTEM: ListElem Shared Addr = 0xbf2f4900
[m3vpss ] 4078: SYSTEM: Creating ListMP [VPSS-M3_IPC_IN_21] in region 0 ...
[m3vpss ] 4078: SYSTEM: ListElem Shared Addr = 0xbf2b3580
[m3vpss ] 4080: SYSTEM : HDVPSS Drivers Version: HDVPSS_01_00_01_37
[m3vpss ] 4080: SYSTEM : FVID2 Init in progress !!!
[m3video] 4084: HDVICP: Doing PRCM for IVAHD[0] ...
[m3vpss ] 4154: SYSTEM : FVID2 Init in progress DONE !!!
[m3video] 4084: HDVICP: PRCM for IVAHD[0] ... DONE.
[m3vpss ] 4154: SYSTEM : Device Init in progress !!!
[m3video] 4084: HDVICP: Doing PRCM for IVAHD[1] ...
[m3video] 4084: HDVICP: PRCM for IVAHD[1] ... DONE.
[m3vpss ] initPrms.isI2cIni[module] vpss probe done.
tReq = 0
[m3video] 4084: HDVICP: Doing PRCM for IVAHD[2] ...
[m3video] 4084: HDVICP: PRCM for IVAHD[2] ... DONE.
[m3vpss ] initPrms.isI2cInitReq = 0
[m3video] 4085: SYSTEM : Initializing Links !!!
[m3vpss ] 4157: SYSTEM : Device Init in progress DONE !!!
[m3vpss ] 4197: SYSTEM : System VPSS Init Done !!!
[m3video] 4085: SYSTEM : FREE SPACE : System Heap [module] ti81xxfb probe done.
= 6280512 B, Mbx = 10240 msgs)
[m3vpss ] 4197: UTILS: DMA: HWI Create for INT63 !!!
[m3vpss ] 4198: SYSTEM : Initializing Links !!!
[m3video] 4085: SYSTEM : FREE SPACE : SR0 Heap = 13558272 B (12 MB)
[m3vpss ] 4198: SYSTEM : FREE SPACE : System Heap = 75HDMI W1 rev 2.0
264 B, Mbx = 102HDMI CEC Spec version 1.2
40 msgs)
[m3video] 4085: SYS[module] ti81xx_hdmi probe done.
TEM : FREE SPACE : Frame Buffer = 245104512 B (233 MB)
[m3vpss ] 4198: SYSTEM : FREE SPACE : SR0 Heap = 13558272 B (12 MB)
[m3video] 4085: SYSTEM : FREE SPACE : Bitstream Buffer = 211812224 B (201 MB)
[m3vpss ] 4198: SYSTEM : FREE SPACE : Frame Buffer = 240794496 B (229 MB)
[m3video] 4085: SYSTEM: Opening MsgQ [VPSS-M3_MSGQ] ...
[m3video] 4086: SYSTEM : FREE SPACE : Tiler 8-bit = 134217728 B (128 MB) - TILER ON
[m3vpss ] 4198: SYSTEM : FREE SPACE : Bitstream Buffer = 211812224 B (201 MB)
[m3vpss ] Received character 's'
[m3video] 4086: SYSTEM : FREE SPACE : Tiler 16-bit = 134217728 B (128 MB) - TILER ON
[m3vpss ] 4199: SYSTEM : FREE SPACE : Tiler 8-bit = 134217728 B (128 MB) - TILER ON
[c6xdsp ] Remote Debug Shared Memory @ 0xbf000000
[m3video] Remote Debug Shared Memory @ 0xbf005020
[m3vpss ] Remote Debug Shared Memory @ 0xbf00a040
[m3video] Received character 's'
/opt/dvr_rdk/ti816x
[m3video] 4123: SYSTEM : Initializing Links ... DONE !!!
[m3vpss ] 4199: SYSTEM : FREE SPACE : Tiler 16-bit = 134217728 B (128 MB) - TILER ON
[m3vpss ] 4320: SYSTEM : Initializing Links ... DONE !!!
[m3vpss ] 4320: SYSTEM : Set Static L3 pressure for HDVPSS as High
I2C No Ack
HDMI failed to read E-EDID
## Interface is 1 [0:DVI, 1:HDMI]
ORG 0x46c00524: 0
NEW 0x46c00524: 2
0 1 2 3 4 5 6 7 8 9 a b c d e f 0123456789abcdef
00: 02 67 20 a8 80 32 20 20 00 00 00 80 80 80 5b 2e ?g ??2 ...???[.
10: 5d 20 00 00 6d 04 11 03 00 00 c2 77 07 00 10 10 ] ..m???..?w?.??
20: 10 0d 08 43 47 46 80 08 53 08 07 00 50 00 80 8c ???CGF??S??.P.??
30: 04 5a 18 60 03 10 00 01 20 00 00 00 01 03 04 00 ?Z?`??.? ...???.
40: 2c 01 2c 06 05 05 1e 1e 00 00 e3 16 4f 02 ce 06 ,?,?????..??O???
50: ab f3 00 10 55 fc 78 f1 88 fe 00 10 00 00 00 00 ??.?U?x???.?....
60: 00 00 00 00 00 00 00 00 00 00 00 00 00 00 00 00 ................
70: 00 00 00 00 00 00 00 00 00 00 00 00 00 00 00 00 ................
80: 00 00 00 00 00 00 00 00 00 00 00 00 00 00 00 00 ................
90: 00 00 00 00 00 00 00 00 00 00 00 00 00 00 00 00 ................
a0: 00 00 00 00 00 00 00 00 00 00 00 00 00 00 00 00 ................
b0: 00 00 00 00 00 00 00 00 00 00 00 00 00 00 00 00 ................
c0: 00 00 00 00 00 00 00 00 00 00 00 00 00 00 00 00 ................
d0: 00 00 00 00 00 00 00 00 00 00 00 00 00 00 00 00 ................
e0: 00 00 00 00 00 00 00 00 00 00 00 00 00 00 00 00 ................
f0: 00 00 00 00 00 00 00 00 00 00 00 00 00 00 00 00 ................
0 1 2 3 4 5 6 7 8 9 a b c d e f 0123456789abcdef
00: 02 67 20 a0 80 32 20 28 00 00 00 80 90 80 3f 2e ?g ??2 (...????.
10: 5d 40 01 00 6d 47 01 00 01 00 cf 77 07 00 10 10 ]@?.mG?.?.?w?.??
20: 10 53 00 43 47 46 80 08 53 08 87 00 50 00 80 8c ?S.CGF??S??.P.??
30: 04 5a 18 60 12 10 00 01 20 00 00 00 01 03 04 0f ?Z?`??.? ...????
40: 47 01 4b 06 05 05 1e 1e 00 00 e3 16 4f 02 ce 06 G?K?????..??O???
50: ab f3 00 10 55 fc 78 f1 88 fe 00 10 00 00 00 00 ??.?U?x???.?....
60: 00 00 00 00 00 00 00 00 00 00 00 00 00 00 00 00 ................
70: 00 00 00 00 00 00 00 00 00 00 00 00 00 00 00 00 ................
80: 00 00 00 00 00 00 00 00 00 00 00 00 00 00 00 00 ................
90: 00 00 00 00 00 00 00 00 00 00 00 00 00 00 00 00 ................
a0: 00 00 00 00 00 00 00 00 00 00 00 00 00 00 00 00 ................
b0: 00 00 00 00 00 00 00 00 00 00 00 00 00 00 00 00 ................
c0: 00 00 00 00 00 00 00 00 00 00 00 00 00 00 00 00 ................
d0: 00 00 00 00 00 00 00 00 00 00 00 00 00 00 00 00 ................
e0: 00 00 00 00 00 00 00 00 00 00 00 00 00 00 00 00 ................
f0: 00 00 00 00 00 00 00 00 00 00 00 00 00 00 00 00 ................
0 1 2 3 4 5 6 7 8 9 a b c d e f 0123456789abcdef
00: 02 67 20 a8 80 32 20 20 00 00 00 80 80 80 5b 2e ?g ??2 ...???[.
10: 5d 20 00 00 6f 04 11 03 00 00 c2 77 07 00 10 10 ] ..o???..?w?.??
20: 10 0d 08 52 42 47 80 08 53 08 07 00 50 00 80 8c ???RBG??S??.P.??
30: 04 5a 18 60 03 10 00 ee 22 8e 00 04 05 03 04 00 ?Z?`??.?"?.????.
40: 2c 01 2c 06 05 05 1e 1e 00 00 e3 16 4f 02 ce 06 ,?,?????..??O???
50: ab f3 00 10 55 fc 78 f1 88 fe 00 10 00 00 00 00 ??.?U?x???.?....
60: 00 00 00 00 00 00 00 00 00 00 00 00 00 00 00 00 ................
70: 00 00 00 00 00 00 00 00 00 00 00 00 00 00 00 00 ................
80: 00 00 00 00 00 00 00 00 00 00 00 00 00 00 00 00 ................
90: 00 00 00 00 00 00 00 00 00 00 00 00 00 00 00 00 ................
a0: 00 00 00 00 00 00 00 00 00 00 00 00 00 00 00 00 ................
b0: 00 00 00 00 00 00 00 00 00 00 00 00 00 00 00 00 ................
c0: 00 00 00 00 00 00 00 00 00 00 00 00 00 00 00 00 ................
d0: 00 00 00 00 00 00 00 00 00 00 00 00 00 00 00 00 ................
e0: 00 00 00 00 00 00 00 00 00 00 00 00 00 00 00 00 ................
f0: 00 00 00 00 00 00 00 00 00 00 00 00 00 00 00 00 ................
0 1 2 3 4 5 6 7 8 9 a b c d e f 0123456789abcdef
00: 02 67 20 a0 80 32 20 28 00 00 00 80 90 80 3f 2e ?g ??2 (...????.
10: 5d 40 01 00 7f 47 01 00 01 00 cf 77 07 00 10 10 ]@?.?G?.?.?w?.??
20: 10 53 00 08 54 01 80 08 53 08 87 00 50 00 80 8c ?S.?T???S??.P.??
30: 04 5a 18 60 12 10 00 ee 22 59 02 0e 05 03 04 0f ?Z?`??.?"Y??????
40: 47 01 4b 06 05 05 1e 1e 00 00 e3 16 4f 02 ce 06 G?K?????..??O???
50: ab f3 00 10 55 fc 78 f1 88 fe 00 10 00 00 00 00 ??.?U?x???.?....
60: 00 00 00 00 00 00 00 00 00 00 00 00 00 00 00 00 ................
70: 00 00 00 00 00 00 00 00 00 00 00 00 00 00 00 00 ................
80: 00 00 00 00 00 00 00 00 00 00 00 00 00 00 00 00 ................
90: 00 00 00 00 00 00 00 00 00 00 00 00 00 00 00 00 ................
a0: 00 00 00 00 00 00 00 00 00 00 00 00 00 00 00 00 ................
b0: 00 00 00 00 00 00 00 00 00 00 00 00 00 00 00 00 ................
c0: 00 00 00 00 00 00 00 00 00 00 00 00 00 00 00 00 ................
d0: 00 00 00 00 00 00 00 00 00 00 00 00 00 00 00 00 ................
e0: 00 00 00 00 00 00 00 00 00 00 00 00 00 00 00 00 ................
f0: 00 00 00 00 00 00 00 00 00 00 00 00 00 00 00 00 ................
./audio_script.sh: line 1: AUDIO: not found
./audio_script.sh: line 2: ======================================: not found
./audio_script.sh: line 4: USING: not found
./audio_script.sh: line 5: ---------------------: not found
amixer: Unable to find simple control 'numid=94',0
amixer: Unable to find simple control 'numid=93',0
amixer: Unable to find simple control 'numid=91',0
amixer: Unable to find simple control 'numid=84',0
numid=37,iface=MIXER,name='PGA Capture Volume'
; type=INTEGER,access=rw---R--,values=2,min=0,max=119,step=0
: values=0,0
| dBscale-min=0.00dB,step=0.50dB,mute=0
numid=37,iface=MIXER,name='PGA Capture Volume'
; type=INTEGER,access=rw---R--,values=2,min=0,max=119,step=0
: values=1,1
| dBscale-min=0.00dB,step=0.50dB,mute=0
numid=37,iface=MIXER,name='PGA Capture Volume'
; type=INTEGER,access=rw---R--,values=2,min=0,max=119,step=0
: values=0,0
| dBscale-min=0.00dB,step=0.50dB,mute=0
numid=1,iface=MIXER,name='PCM Playback Volume'
; type=INTEGER,access=rw---R--,values=2,min=0,max=127,step=0
: values=127,127
| dBscale-min=-63.50dB,step=0.50dB,mute=0
root@dm816x:~#
root@dm816x:~#
root@dm816x:~#
root@dm816x:~#
root@dm816x:~#
root@dm816x:~# cd sharoot@dm816x:~# cd shabbir/
root@dm816x:~/shabbir# ./strroot@dm816x:~/shabbir# ./streamiroot@dm816x:~/shabbir# ./streamingApp
[NetraApp] INFO : main:109 Starting Netra streaming application...
[NetraApp] INFO : main:119 Opening database
[NetraApp] INFO : main:129 Initialising Live555 server
!!!!!!!! Using livemedia version : 2013.07.03 !!!!!!!!!
!!!!!!!! Using livemedia version : 2013.07.03 !!!!!!!!!
Config_GetAllAuthorizationEntry 4040
Config_GetAllAuthorizationEntry 4070
[NetraApp] INFO : main:139 Starting capture and encoder modules
0: SYSTEM: System Common Init in progress !!!
0: SYSTEM: IPC init in progress !!!
12: SYSTEM: CPU [DSP] syslink proc ID is [0] !!!
12: SYSTEM: CPU [VIDEO-M3] syslink proc ID is [1] !!!
12: SYSTEM: CPU [VPSS-M3] syslink proc ID is [2] !!!
12: SYSTEM: CPU [HOST] syslink proc ID is [3] !!!
12: SYSTEM: Creating MsgQ Heap [IPC_MSGQ_MSG_HEAP_3] ...
15: SYSTEM: Creating MsgQ [HOST_MSGQ] ...
16: SYSTEM: Creating MsgQ [HOST_ACK_MSGQ] ...
18: SYSTEM: Opening MsgQ [VIDEO-M3_MSGQ] ...
19: SYSTEM: Opening MsgQ [VPSS-M3_MSGQ] ...
20: SYSTEM: Notify register to [VIDEO-M3] line 0, event 15 ...
20: SYSTEM: Notify register to [VPSS-M3] line 0, event 15 ...
21: SYSTEM: IPC init DONE !!!
22: SYSTEM: Creating ListMP [HOST_IPC_OUT_24] in region 0 ...
24: SYSTEM: Creating ListMP [HOST_IPC_IN_24] in region 0 ...
26: SYSTEM: ListElem Shared Addr = 0x41c2d680
27: SYSTEM: Creating ListMP [HOST_IPC_OUT_25] in region 0 ...
29: SYSTEM: Creating ListMP [HOST_IPC_IN_25] in region 0 ...
30: SYSTEM: ListElem Shared Addr = 0x41c4b180
32: SYSTEM: Creating ListMP [HOST_IPC_OUT_19] in region 0 ...
34: SYSTEM: Creating ListMP [HOST_IPC_IN_19] in region 0 ...
35: SYSTEM: ListElem Shared Addr = 0x41c68c80
36: SYSTEM: Creating ListMP [HOST_IPC_OUT_20] in region 0 ...
38: SYSTEM: Creating ListMP [HOST_IPC_IN_20] in region 0 ...
40: SYSTEM: ListElem Shared Addr = 0x41c8c500
41: SYSTEM: Creating ListMP [HOST_IPC_OUT_21] in region 0 ...
43: SYSTEM: Creating ListMP [HOST_IPC_IN_21] in region 0 ...
44: SYSTEM: ListElem Shared Addr = 0x41cafd80
61: SYSTEM: System Common Init Done !!!
[host] HDMI Ctrl :Initializing
[host] HDMI Ctrl :Initialized
65: MCFW : CPU Revision [ES1.0] !!!
65: MCFW : Detected [UNKNOWN] Board !!!
65: MCFW : Base Board Revision [REV A] !!!
Get encoder configuration from database streamId getEncDefaultValues 0 : 77
StreamId :0
Quality:0
Bitrate:1500000
GOP :30
Gain :0
Get encoder configuration from database streamId getEncDefaultValues 2 : 77
StreamId :2
Quality:0
Bitrate:1000000
GOP :30
Gain :0
Get encoder configuration from database streamId getEncDefaultValues 5 : 77
StreamId :5
Quality:0
Bitrate:1000000
GOP :30
Gain :0
Get encoder configuration from database streamId getEncDefaultValues 6 : 77
StreamId :6
Quality:0
Bitrate:100000
GOP :1
Gain :0
Get encoder configuration from database streamId getEncDefaultValues 1 : 77
StreamId :1
Quality:0
Bitrate:1500000
GOP :30
Gain :0
[m3vpss ] 20770: CAPTURE: Create in progress !!!
[m3vpss ] 20800: CAPTURE: VIP0 PortA capture mode is [16-bit, Non-mux Embedded Sync] !!!
[m3vpss ] 20915: CAPTURE: VIP1 PortA capture mode is [16-bit, Non-mux Embedded Sync] !!!
[m3vpss ] UTILS: DMA: Allocated CH (TCC) = 58 (58)
[m3vpss ] UTILS: DMA: 0 of 4: Allocated PaRAM = 58 (0x49004740)
[m3vpss ] UTILS: DMA: 1 of 4: Allocated PaRAM = 64 (0x49004800)
[m3vpss ] UTILS: DMA: 2 of 4: Allocated PaRAM = 65 (0x49004820)
[m3vpss ] UTILS: DMA: 3 of 4: Allocated PaRAM = 66 (0x49004840)
[m3vpss ] CAPTURE::HEAPID:0 USED:520
[m3vpss ] CAPTURE::HEAPID:4 USED:53913600
[m3vpss ] 21032: CAPTURE: Create Done !!!
[m3vpss ] 21037: DUP : Create Done !!!
[m3vpss ] 21038: SCLR: Create in progress !!!
[m3vpss ] 21056: SCLR : Loading Up-scaling Co-effs ...
[m3vpss ] 21056: SCLR : Co-effs Loading ... DONE !!!
[m3vpss ] SCLR:HEAPID:0 USED:64
[m3vpss ] SCLR:HEAPID:1 USED:5952
[m3vpss ] SCLR:HEAPID:4 USED:3686400
[m3vpss ] 21056: SCLR: Create Done !!!
[m3vpss ] 21057: NSF: Create in progress !!!
[m3vpss ] NSF::HEAPID:0 USED:128
[m3vpss ] NSF::HEAPID:1 USED:4928
[m3vpss ] NSF::HEAPID:4 USED:2826240
[m3vpss ] 21071: NSF: Create Done !!!
[m3vpss ] 21071: DEI : Create in progress !!!
[m3vpss ] 21157: DEI : Loading Down-scaling Co-effs
[m3vpss ] 21157: DEI : Co-effs Loading ... DONE !!!
[m3vpss ] DEI:HEAPID:0 USED:64
[m3vpss ] DEI:HEAPID:1 USED:4752
[m3vpss ] DEI:HEAPID:4 USED:18095616
[m3vpss ] 21157: DEI : Create Done !!!
[m3vpss ] 21158: NSF: Create in progress !!!
[m3vpss ] NSF::HEAPID:0 USED:128
[m3vpss ] NSF::HEAPID:1 USED:1408
[m3vpss ] NSF::HEAPID:4 USED:2119680
[m3vpss ] 21169: NSF: Create Done !!!
[m3vpss ] 21169: DEI : Create in progress !!!
[m3vpss ] 21305: DEI : Loading Down-scaling Co-effs
[m3vpss ] 21305: DEI : Co-effs Loading ... DONE !!!
[m3vpss ] DEI:HEAPID:0 USED:64
[m3vpss ] DEI:HEAPID:1 USED:4400
[m3vpss ] DEI:HEAPID:4 USED:29030400
[m3vpss ] 21305: DEI : Create Done !!!
[m3vpss ] 21305: NSF: Create in progress !!!
[m3video] 21339: IPC_IN_M3 : Create in progress !!!
[m3video] 21339: SYSTEM: Opening ListMP [VPSS-M3_IPC_OUT_0] ...
[m3video] 21339: SYSTEM: Opening ListMP [VPSS-M3_IPC_IN_0] ...
[m3vpss ] NSF::HEAPID:0 USED:128
[m3video] 21342: IPC_IN_M3 : Create Done !!!
[m3vpss ] NSF::HEAPID:1 USED:1408
[m3video] 21342: ENCODE: Create in progress ... !!!
[m3vpss ] NSF::HEAPID:4 USED:6266880
[m3vpss ] 21336: NSF: Create Done !!!
[m3vpss ] 21338: MERGE : Create Done !!!
[m3vpss ] 21338: IPC_OUT_M3 : Create in progress !!!
[m3vpss ] 21339: IPC_OUT_M3 : Create Done !!!
[m3video] 21430: ENCODE: Creating CH0 of 1920 x 1080, pitch = (1920, 1920) [PROGRESSIVE] [NON-TILED ], bitrate = 1500 Kbps ...
[m3video] ENCLINK_H264:HEAPID:0 USED:13808
[m3video] ENCLINK_H264:HEAPID:3 USED:7176192
[m3video] 21464: ENCODE: Creating CH1 of 960 x 720, pitch = (960, 960) [PROGRESSIVE] [NON-TILED ], bitrate = 1000 Kbps ...
[m3video] ENCLINK_H264:HEAPID:0 USED:11912
[m3video] ENCLINK_H264:HEAPID:3 USED:2777088
[m3video] 21478: ENCODE: Creating CH2 of 960 x 720, pitch = (960, 960) [PROGRESSIVE] [NON-TILED ], bitrate = 1000 Kbps ...
[host] IpcBitsInLink_tskMain:Entered
[host] 830: IPC_BITS_IN : Create in progress !!!
[host] 830: IPC_BITS_IN : ListMPOpen start !!!
[host] 830: SYSTEM: Opening ListMP [VIDEO-M3_IPC_OUT_24] ...
831: SYSTEM: Opening ListMP [VIDEO-M3_IPC_IN_24] ...
[host] 833: IPC_BITS_IN : ListMPOpen done !!!
[host] 834: IPC_BITS_INUnable to handle kernel NULL pointer dereference at virtual address 00000000
: System_linkpgd = cdf9c000
GetInfo done !!![00000000] *pgd=8dd42031
[host] 83, *pte=000000004: IPC_BITS_IN , *ppte=00000000 : Create Done !
!!
[m3vpss ] Internal error: Oops: 17 [#1]
last sysfs file: /sys/kernel/uevent_seqnum
Modules linked in: ti81xxhdmi ti81xxfb vpss osa_kermod syslink
CPU: 0 Not tainted (2.6.37 #1)
PC is at MessageQ_put+0xbc/0x22c [syslink]
LR is at MessageQ_put+0xc0/0x22c [syslink]
pc : [<bf027430>] lr : [<bf027434>] psr: 40000013
sp : cdce3e58 ip : bf07f9b8 fp : cdce3e8c
r10: beb833e0 r9 : cdce2000 r8 : 00000000
r7 : 0000ffff r6 : 00000000 r5 : d5271e80 r4 : 00000000
r3 : 00000000 r2 : 00000000 r1 : d5271e80 r0 : 00000000
Flags: nZcv IRQs on FIQs on Mode SVC_32 ISA ARM Segment user
Control: 10c5387d Table: 8df9c019 DAC: 00000015
Process streamingApp (pid: 1195, stack limit = 0xcdce22e8)
Stack: (0xcdce3e58 to 0xcdce4000)
3e40: d5271e80 00000000
3e60: cdce3e8c cdce3e70 cdce3e8c 00000000 c018f35c 00000008 00000008 000004ab
3e80: cdce3ef4 cdce3e90 bf04e178 bf027380 c018f35c beb833e0 00000000 00271e80
3ea0: 00000000 41c14e80 41c14e80 0000a7e0 c00916c8 c01c3404 cdce3efc cdce3ec8
3ec0: c03af20c c00916c4 cdce3f3c d5259e80 00000000 cdce1780 00000008 00000008
3ee0: beb833e0 00000000 cdce3f04 cdce3ef8 c00dbb74 bf04e084 cdce3f74 cdce3f08
3f00: c00dc284 c00dbb58 0021d000 cdc29000 00000000 00000000 fffffffd 00000002
3f20: 00000000 0021d678 00000001 00000000 0021d678 00000081 cdce3fa4 cdce3f48
3f40: c009cf80 c009c3a0 00000002 00000000 beb833e0 c018f35c 00000008 cdce1780
3f60: cdce2000 00000000 cdce3fa4 cdce3f78 c00dc31c c00dbd90 cdce3fac 00000001
3f80: 00000000 beb833e0 c018f35c 0018e934 00000036 c004bfa8 00000000 cdce3fa8
3fa0: c004be00 c00dc2d0 beb833e0 c018f35c 00000008 c018f35c beb833e0 00000002
3fc0: beb833e0 c018f35c 0018e934 00000036 00000000 00000000 40099000 beb83464
3fe0: 0018e950 beb833b8 0008945c 40619aec 20000010 00000008 00000000 00000000
Backtrace:
[<bf027374>] (MessageQ_put+0x0/0x22c [syslink]) from [<bf04e178>] (MessageQDrv_ioctl+0x100/0x884 [syslink])
r8:000004ab r7:00000008 r6:00000008 r5:c018f35c r4:00000000
[<bf04e078>] (MessageQDrv_ioctl+0x0/0x884 [syslink]) from [<c00dbb74>] (vfs_ioctl+0x28/0x44)
[<c00dbb4c>] (vfs_ioctl+0x0/0x44) from [<c00dc284>] (do_vfs_ioctl+0x500/0x540)
[<c00dbd84>] (do_vfs_ioctl+0x0/0x540) from [<c00dc31c>] (sys_ioctl+0x58/0x7c)
[<c00dc2c4>] (sys_ioctl+0x0/0x7c) from [<c004be00>] (ret_fast_syscall+0x0/0x30)
r8:c004bfa8 r7:00000036 r6:0018e934 r5:c018f35c r4:beb833e0
Code: e1d571b8 e1a00002 e1a01005 e1a0e00f (e592f000)
21522: SCLR: Cre---[ end trace 58f70eff8c74e0be ]---
ate in progress !!!
[m3video] ENCLINK_H264:HEAPID:0 USED:11912
[m3video] ENCLINK_H264:HEAPID:3 USED:2777088
[m3video] 21492: ENCODE: Creating CH3 of 384 x 288, pitch = (384, 384) [PROGRESSIVE] [NON-TILED ], bitrate = 100 Kbps ...
[m3video] ENCLINK_H264:HEAPID:0 USED:11912
[m3video] ENCLINK_H264:HEAPID:3 USED:577536
[m3video] 21496: ENCODE: Creating CH4 of 1280 x 720, pitch = (1280, 1280) [PROGRESSIVE] [NON-TILED ], bitrate = 1500 Kbps ...
[m3video] ENCLINK_H264:HEAPID:0 USED:11912
[m3vpss ] 21562: SCLR : Loading Up-scaling Co-effs ...
[m3video] ENCLINK_H264:HEAPID:3 USED:3383296
[m3vpss ] 21562: SCLR : Co-effs Loading ... DONE !!!
[m3video] 21513: ENCODE: All CH Create ... DONE !!!
[m3vpss ] SCLR:HEAPID:0 USED:64
[m3video] ENCLINK:HEAPID:0 USED:61576
[m3vpss ] SCLR:HEAPID:1 USED:2432
[m3video] ENCLINK:HEAPID:2 USED:18385920
[m3vpss ] SCLR:HEAPID:4 USED:8294400
[m3video] ENCLINK:HEAPID:3 USED:16691200
[m3vpss ] 21562: SCLR: Create Done !!!
[m3video] 21515: ENCODE: Create ... DONE !!!
[m3vpss ] 21562: DISPLAY: Create in progress !!!
[m3video] 21515: IPC_BITS_OUT : Create in progress !!!
[m3vpss ] 21563: DISPLAY: Create Done !!!
[m3video] 21517: IPC_BITS_OUT : Create Done !!!
Do we need to make some changes in application if we skip loading DSP firmware ?
Let me know if you want more information regarding this issue.
seeking quick response.
Thanks in advance,
Shabbir Limdiwala
