This thread has been locked.

If you have a related question, please click the "Ask a related question" button in the top right corner. The newly created question will be automatically linked to this question.

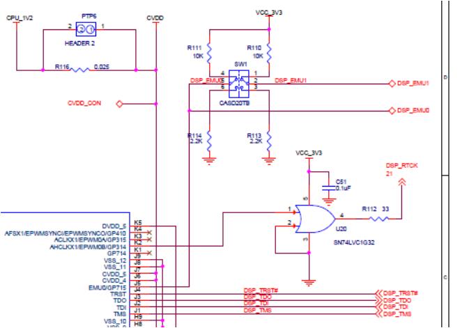
question about C6747 Ref. Schematic

Other Parts Discussed in Thread: SN74LVC1G32, OMAP-L137

Hi,

 

Below is captured from C6747 ref. schematic. As you can see, there is SN74LVC1G32 on DSP_RTCK.

I wonder if why the SN74LVC1G32 is exist. Is it required necessariliy?

 

Thanks,

Devin

  • Hi Debin,

    Basically TI devices (OMAP-L137) that utilize an ARM core that requires Adaptive Clocking support an RTCK pin. RTCK is used by the XDS (if it supports Adaptive Clocking) to gate TCK until the XDS detects the RTCK edge in response to the previous TCK edge. The RTCK delay allows the ARM core to synchronize the JTAG input signals to the core's functional clock rate, thus automatically scaling TCK to the ARM's functional clock rate.

    Use of Adaptive Clocking with devices that support an RTCK pin will result in:

    • Higher performance (faster downloads and step speeds) than without Adaptive Clocking.
    • Greater debugger stability.

    I hope you’re referring the C6747 schematic from spectrum digital, if that is the case you might see the RTCK buffer circuitry, basically the C6747 EVM or schematics was constructed to support both OMAP-L137 EVM and C6747 EVM because the package and terminal function remains the same except there is the ARM core resides in the OMAP-L137 device and you see some addition signal corresponds to that and you don’t see the signal  (RTCK) in C6747 device that’s the difference.

    The SN74LVC1G32  will act as a buffer for the RTCK signal. If you need more information about the buffer circuitry please refer the emulation and trace headers Technical reference manual

    http://www.ti.com/lit/ug/spru655i/spru655i.pdf

    Regards

    Antony

     

    • --------------------------------------------------------------------------------------------------------
      Please click the Verify Answer button on this post if it answers your question.
      --------------------------------------------------------------------------------------------------------