This thread has been locked.

If you have a related question, please click the "Ask a related question" button in the top right corner. The newly created question will be automatically linked to this question.

Weird behavior with input pin mux in u-boot

Hi,

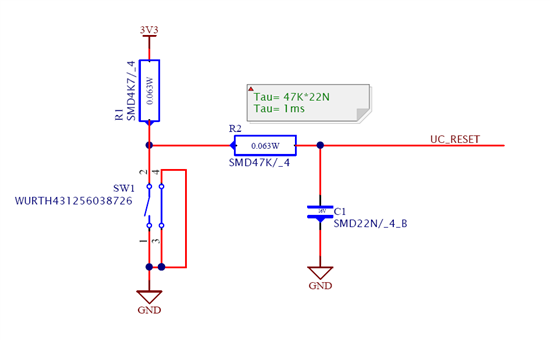
I think I have the most basic problem EVER. I can't seem to fix this. The problem is that I have a button, which is cleaned up before entering the sitara. Below you'll find pictures with the connection to the sitara and how the cleaning is done, together with my pin mux.

The problem is that when I press the button, the voltage drops to 2.1V. This looks like a pull-up is still active, eventhough I disabled it! To make matters worse, I have a different board which only uses a different input pin (MCASP0_ACLKX instead of MCASP0_ACLKR) and guess what...that works perfectly.

Kind regards,

Arend

static struct module_pin_mux hardreset_pin_mux[] = {
	{OFFSET(mcasp0_aclkr), MODE(7) | RXACTIVE | PULLUDDIS }, /* gpio3_18 - reset button*/
	{-1}
};

..

..

void enable_board_pin_mux()
{
..

..

configure_module_pin_mux(hardreset_pin_mux);

}