Tool/software: Linux
Hello Experts,
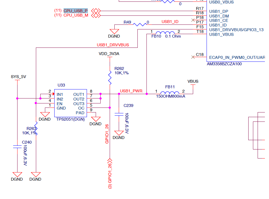
I've connected the USB HUB to USB1 port of AM3358 custom board and Hub is not resuming. My custom board is based on AM335x TI EVM board.
In linux log, I can see the below prints, means that my HUB is not resuming ?
<7>[ 1.520374] hub 1-0:1.0: state 7 ports 1 chg 0000 evt 0000
<7>[ 1.520417] hub 1-0:1.0: hub_suspend
<7>[ 1.520441] usb usb1: bus auto-suspend, wakeup 1
I think, the below print should come , right ?
hub 1-0:1.0: state 7 ports 1 chg 0002 evt 0000
<7>[ 2.286068] hub 1-0:1.0: port 1, status 0101, change 0000, 12 Mb/s
I have also tried to connect USB HUB (same part no USB2514B) to USB1 port externally on the TI EVM board, it worked.
Edited:
I did the below commands and I can see the USB1 HUB enumeration but not able to rsume back from initial suspend and no more ports are detected and getting the b
echo 0 > /sys/bus/usb/devices/usb1/authorized echo 1 > /sys/bus/usb/devices/usb1/authorized
<7>[ 1.520374] hub 1-0:1.0: state 7 ports 1 chg 0000 evt 0000
<7>[ 1.520417] hub 1-0:1.0: hub_suspend
<7>[ 1.520441] usb usb1: bus auto-suspend, wakeup 1
Can you please tell me what could be the problem ?
PS: I have connected ID pin to GND.
Thanks for your support.





