This thread has been locked.

If you have a related question, please click the "Ask a related question" button in the top right corner. The newly created question will be automatically linked to this question.

Linux/AM3358: USB configuration issues

Part Number: AM3358
Other Parts Discussed in Thread: AM3352

Tool/software: Linux

Hi,

Using SDK version 4.02.00.09. We have a custom board with AM3358 Soc and USB hub chip USB2512 connected to USB0 port but it doesn't seem to be detected at all. In fact, I don't believe the drivers, particularly the musb_hdrc, are not loading and configuring properly since there are no port related entries entries under /sys/bus/platform/musb_hdrc to be able to read status as per similar issue discussed in e2e.ti.com/.../333490:

/ # ls /sys/bus/platform/drivers
alarmtimer omap-aes pbias-regulator
armv7-pmu omap-control-phy pinctrl-single
cadence-qspi omap-des poweroff-gpio
cppi41-dma-engine omap-dma-engine pwmss
cpsw omap-elm pwrseq_emmc
cpsw-phy-sel omap-gpmc pwrseq_simple
cpufreq-dt omap-mailbox reg-dummy
davinci_mdio omap-sham reg-fixed-voltage
ecap omap2-nand restart-gpio
edma omap2_mcspi serial8250
edma3-tptc omap8250 simple-framebuffer
ehrpwm omap_dma_system sram
fsl-edma omap_gpio syscon
gpio-clk omap_hsmmc syscon-reboot
gpio-fan omap_hwspinlock ti-cpufreq
gpio-regulator omap_i2c ti-dma-crossbar
gpio-syscon omap_rng ti-iodelay
iio_hwmon omap_timer ti-qspi
mmci-omap omap_uart ti-soc-thermal
musb-hdrc palmas-clk ti-syscon-reset
of_fixed_clk palmas-gpio ti_abb
of_fixed_factor_clk palmas-pinctrl ti_opp_supply
of_serial palmas-pmic tps65217-pmic
/ # ls /sys/bus/platform/drivers/musb-hdrc/
bind module uevent unbind

despite the fact that the drivers loaded properly using the modprobe musb_hdrc command (note that log level 7 is set):

[ 746.006591] bus: 'usb': registered
[ 746.006655] bus: 'usb': add driver usbfs
[ 746.007037] usbcore: registered new interface driver usbfs
[ 746.039879] bus: 'usb': add driver hub
[ 746.040410] usbcore: registered new interface driver hub
[ 746.049891] bus: 'usb': add driver usb
[ 746.050340] usbcore: registered new device driver usb
[ 746.079805] device class 'udc': registering
[ 746.120171] bus: 'platform': add driver musb-hdrc

For this test, I am using the original tisdk_am335x-evm_defconfig to build the kernel and modules and with the following entries in device tree related to usb:

&usb {
status = "okay";
};

&usb_ctrl_mod {
status = "okay";
};

&usb0_phy {
status = "okay";
};

&usb1_phy {
status = "okay";
};

&usb0 {

status = "okay";
dr_mode = "host";
};

&usb1 {
status = "okay";
dr_mode = "host";
};

The USB2512 chip that is connected to USB0 is properly powered and configured over I2C. Yet when programmed and the usb drivers loaded, it is not detected and enumerated at all. 

  • Roman,

    Roman Ronge said:
    We have a custom board with AM3358 Soc and USB hub chip USB2512 connected to USB0 port but it doesn't seem to be detected at all.

    Please post your USB portion of the schematics.

    Roman Ronge said:
    / # ls /sys/bus/platform/drivers
    ...
    mmci-omap omap_uart ti-soc-thermal
    musb-hdrc palmas-clk ti-syscon-reset

    This doesn't look right, I don't see musb-dsps driver here.

    And the device tree setting you provided seems missing enabling cppi41dma node, please refer to am335x-evm.dts.

    Please also run the following script on your board, it would give more diagnosis information.

    #!/bin/bash
    #
    # Util to check USB subsystem for Linux kernel 3.12+ on TI Sitara devices
    #
    # Copyright (C) 2018 Texas Instruments Incorporated - http://www.ti.com/
    #
    #
    #  Redistribution and use in source and binary forms, with or without
    #  modification, are permitted provided that the following conditions
    #  are met:
    #
    #    Redistributions of source code must retain the above copyright
    #    notice, this list of conditions and the following disclaimer.
    #
    #    Redistributions in binary form must reproduce the above copyright
    #    notice, this list of conditions and the following disclaimer in the
    #    documentation and/or other materials provided with the
    #    distribution.
    #
    #    Neither the name of Texas Instruments Incorporated nor the names of
    #    its contributors may be used to endorse or promote products derived
    #    from this software without specific prior written permission.
    #
    #  THIS SOFTWARE IS PROVIDED BY THE COPYRIGHT HOLDERS AND CONTRIBUTORS
    #  "AS IS" AND ANY EXPRESS OR IMPLIED WARRANTIES, INCLUDING, BUT NOT
    #  LIMITED TO, THE IMPLIED WARRANTIES OF MERCHANTABILITY AND FITNESS FOR
    #  A PARTICULAR PURPOSE ARE DISCLAIMED. IN NO EVENT SHALL THE COPYRIGHT
    #  OWNER OR CONTRIBUTORS BE LIABLE FOR ANY DIRECT, INDIRECT, INCIDENTAL,
    #  SPECIAL, EXEMPLARY, OR CONSEQUENTIAL DAMAGES (INCLUDING, BUT NOT
    #  LIMITED TO, PROCUREMENT OF SUBSTITUTE GOODS OR SERVICES; LOSS OF USE,
    #  DATA, OR PROFITS; OR BUSINESS INTERRUPTION) HOWEVER CAUSED AND ON ANY
    #  THEORY OF LIABILITY, WHETHER IN CONTRACT, STRICT LIABILITY, OR TORT
    #  (INCLUDING NEGLIGENCE OR OTHERWISE) ARISING IN ANY WAY OUT OF THE USE
    #  OF THIS SOFTWARE, EVEN IF ADVISED OF THE POSSIBILITY OF SUCH DAMAGE.
    
    VERSION=0.2.6
    
    
    ### functions ###
    
    # $1 command to be checked
    check_command() {
        local _cmd=$1
    
        which $_cmd > /dev/null || {
            echo "Error: $_cmd command not found"
            exit 1
        }
    }
    
    # check if the kernel is supported
    # this tool only runs on v3.12+ kernel
    # return 0 - if kernel version >= 3.12
    #        1 - if kernel version < 3.12
    has_supported_kernel() {
    	local _ver
    	local _t
    
        check_command uname
        uname -a
    	_ver=`uname -r`
        _t=${_ver%%.*}
        # 2.x.x, unsupported
        [ $_t -ge 3 ] || return 1
        # 4.x.x, supported
        [ $_t -lt 4 ] || return 0
    
        _ver=${_ver#*.}
        _t=${_ver%%.*}
        # < 3.12.x, unsupported
        [ $_t -ge 12 ] || return 1
        return 0
    }
    
    # check if the platform is supported
    #    $PLATFORM - global variable
    # return 0 - if platform is supported
    #        1 - if platform is not supported
    check_platform () {
    	local _hw
    
        check_command grep
        [ "$PLATFORM" != "" ] || {
    	    _hw=`grep '^Hardware' /proc/cpuinfo`
    	    DBG_PRINT $_hw
    
            if [ "${_hw#*AM33XX}" != "$_hw" ]; then
                PLATFORM="am335x"
            elif [ "${_hw#*AM43}" != "$_hw" ]; then
                PLATFORM="am437x"
            elif [ "${_hw#*DRA7}" != "$_hw" ]; then
                PLATFORM="am57x"
            elif [ "${_hw#*Keystone}" != "$_hw" ]; then
                PLATFORM="keystone"
            elif [ "${_hw#*AM18x}" != "$_hw" ]; then
                PLATFORM="omapl1"
            else
                PLATFORM=$_hw
            fi
        }
    
        DBG_PRINT $PLATFORM
        case $PLATFORM in
            "am335x")
                USB0='/ocp/usb@47400000/usb@47401000'
                USB1='/ocp/usb@47400000/usb@47401800'
                return 0;;
            "am437x")
                USB0='/ocp/omap_dwc3@48380000/usb@48390000'
                USB1='/ocp/omap_dwc3@483c0000/usb@483d0000'
                return 0;;
            "am57x")
                USB0='/ocp/omap_dwc3_1@48880000/usb@48890000'
                USB1='/ocp/omap_dwc3_2@488c0000/usb@488d0000'
                return 0;;
            "keystone")
                USB0='/ocp/omap_dwc3_1@48880000/usb@48890000'
                USB1='/ocp/omap_dwc3_2@488c0000/usb@488d0000'
                return 0;;
            "omapl1")
                USB0='/soc@1c00000/usb@200000'
                USB1=''
                return 0;;
            *)
                echo "Unsupported $PLATFORM"
                return 1;;
        esac
    }
    
    # check a kernel CONFIG option
    # params $1 - the config option
    #        $2 = '-q', quiet output
    # return 0 - undefined
    #        1 - defined as 'm', kernel module
    #        2 - defined as 'y', kernel builtin
    check_kernel_config() {
        local _cfg
    
        [ -n "$1" ] || return 0
        check_command zcat
        _cfg=`zcat /proc/config.gz | grep "^$1\>"`
    
        case ${_cfg#*=} in
            "y") return 2;;
            "m") return 1;;
              *) [ "$2" = "-q" ] ||
                  echo "Error: $1 is undefined in kernel config"
              return 0;;
        esac
    }
    
    # check a kernel module
    # $1 - module name, relative path from drivers/, with .ko surfix
    # return 0 - found
    #        1 - error
    check_module() {
        local _modname
        local _moddep
    
        [ -n "$1" ] || return 1
    
        _modname="/lib/modules/`uname -r`/kernel/drivers/${1}.ko"
        _moddep="/lib/modules/`uname -r`/modules.dep"
    
        DBG_PRINT 1
        [ -f $_modname ] || {
            echo "Error: $_modname not found."
            echo "       Please ensure 'make module_install' is done properly."
            return 1
        }
    
        DBG_PRINT 2
        [ -f $_moddep ] || $moddep_checked || {
            echo "Error: $_moddep not found."
            echo "       Please ensure 'make module_install' is done properly."
            moddep_checked=true
        }
    
        DBG_PRINT 3
        check_command lsmod
        check_command basename
        check_command tr
    
        lsmod | grep `basename $1 | tr '-' '_'` > /dev/null || {
            DBG_PRINT ">>>> ${1}.ko:"
            if grep "${1}.ko:" $_moddep > /dev/null; then
                DBG_PRINT 5
                echo "Error: $_moddep seems to be valid,"
                echo "       but `basename $1`.ko is not loaded."
                echo "       Please provide /proc/config.gz and /lib/module/`uname -r`/*"
                echo "       for further investigation."
            else
                DBG_PRINT 6
                echo "Error: `basename $1`: $_moddep is invalid."
                echo "       Please run command 'depmod' on the target to re-generate it,"
                echo "       then reboot the target. If the issue still exists, please"
                echo "       ensure 'make module_install' is done properly."
            fi
    
            DBG_PRINT 7
            return 1
        }
        DBG_PRINT 8
        return 0
    }
    
    # check kernel config, and modules (if CONFIG_*=M) for musb
    check_musb_drivers() {
        check_kernel_config CONFIG_USB_MUSB_HDRC
        [ $? != 1 ] || check_module 'usb/musb/musb_hdrc'
    
        check_kernel_config CONFIG_USB_MUSB_DUAL_ROLE -q
        [ $? != 0 ] || echo "Warning: CONFIG_USB_MUSB_DUAL_ROLE undefined."
    
        case $PLATFORM in
            am335x)
                check_kernel_config CONFIG_USB_MUSB_DSPS
                [ $? != 1 ] || {
                    check_module 'usb/musb/musb_dsps'
                    check_module 'usb/musb/musb_am335x'
                }
                ;;
            omapl1)
                check_kernel_config CONFIG_USB_MUSB_DA8XX
                [ $? != 1 ] || check_module 'usb/musb/da8xx'
                ;;
        esac
    
        case $PLATFORM in
            am335x)
                check_kernel_config CONFIG_AM335X_PHY_USB
                [ $? != 1 ] || {
                    check_module 'usb/phy/phy-am335x'
                    check_module 'usb/phy/phy-am335x-control'
                }
                ;;
            omapl1)
                check_kernel_config CONFIG_NOP_USB_XCEIV
                [ $? != 1 ] || check_module 'usb/phy/phy-generic'
                ;;
        esac
    
        check_kernel_config CONFIG_MUSB_PIO_ONLY -q
        [ $? != 0 ] || {
           if check_kernel_config CONFIG_TI_CPPI41 -q; then
               echo "Error: MUSB CPPI DMA mode is enabled, but CPPI moudle is not enabled in DMA Engine."
               echo "       Please enable CONFIG_TI_CPPI41 under DMA Engine Support in kernel config."
           fi
        }
    }
    
    # check kernel config, and modules (if CONFIG_*=M) for dwc3
    check_dwc3_drivers() {
        check_kernel_config CONFIG_USB_DWC3
        [ $? != 1 ] || check_module 'usb/dwc3/dwc3'
    
        check_kernel_config CONFIG_USB_DWC3_DUAL_ROLE -q
        [ $? != 0 ] || echo "Warning: CONFIG_USB_DWC3_DUAL_ROLE undefined."
    
        check_kernel_config CONFIG_USB_OTG -q
        [ $? != 0 ] || echo "Warning: CONFIG_USB_OTG undefined, which is required for DRD mode."
    
        check_kernel_config CONFIG_USB_DWC3_OMAP
        [ $? != 1 ] || check_module 'usb/dwc3/dwc3-omap'
    
        check_kernel_config CONFIG_USB_XHCI_HCD
        [ $? != 1 ] || {
            check_module 'usb/host/xhci-plat-hcd'
            check_module 'usb/host/xhci-hcd'
        }
    
        check_kernel_config CONFIG_OMAP_CONTROL_PHY
        [ $? != 1 ] || check_module 'phy/phy-omap-control'
    
        if [ $PLATFORM = am437x ]; then
            check_kernel_config CONFIG_OMAP_USB2
            [ $? != 1 ] || check_module 'phy/phy-omap-usb2'
        else
            check_kernel_config CONFIG_TI_PIPE3
            [ $? != 1 ] || check_module 'phy/phy-ti-pipe3'
        fi
    }
    
    check_musb_dt() {
        local _dt_dir
        local _ent
        local _sts
    
        case $PLATFORM in
        am335x)
            _dt_dir='/proc/device-tree/ocp/usb@47400000'
            _ent='. control@44e10620 usb-phy@47401300 usb-phy@47401b00 dma-controller@47402000'
            ;;
        omapl1)
            _dt_dir='/proc/device-tree/soc@1c00000'
            _ent='usb@200000 chip-controller@1417c/usb-phy usb@200000/dma-controller@201000'
            ;;
        *)
            return ;;
        esac
    
        for _t in $_ent; do
            _sts=$(cat ${_dt_dir}/${_t}/status)
            [ "$_sts" != "disabled" ] ||
                echo $_t: $(cat ${_dt_dir}/${_t}/status)
        done
    }
    
    ### debug ###
    
    g_log_file=/tmp/chkusb.log
    
    DBG_ENABLE() { g_dbg_enabled=true; }
    DBG_DISABLE() { g_dbg_enabled=false; }
    DBG_LOG_RESET() { ! $g_dbg_enabled || echo > $g_log_file; }
    DBG_PRINT() { ! $g_dbg_enabled || echo "$(date +%H:%M:%S) [$(basename $0)]: $*"; }
    DBG_LOG() { DBG_PRINT $* >> $g_log_file; }
    DBG_LOG_MARK() { DBG_PRINT "----------------" >> $g_log_file; }
    
    
    ### main ####
    
    moddep_checked=false
    
    echo "chkusb.sh Version $VERSION"
    
    [ "$V" = "1" ] && DBG_ENABLE && DBG_LOG_RESET || DBG_DISABLE
    
    has_supported_kernel ||
        { echo "Unsupported kernel version: `uname -r`"; exit 1; }
    check_platform || exit 2
    DBG_PRINT device: $PLATFORM
    
    check_command lsusb
    if lsusb > /dev/null 2>&1; then
        echo "USB is initialized"
    else
        echo "USB initialization failed"
    
        # failed, continue checking
        [ -f /proc/config.gz ] ||
            { echo "Error: /proc/config.gz not found"; exit 4; }
    
        case $PLATFORM in
            am335x | omapl1) check_musb_drivers;;
            am437x | am57x | keystone) check_dwc3_drivers;;
            *)
                echo "Error: unsupported platform $PLATFORM"
                exit 5;;
        esac
    fi
    
    case $PLATFORM in
        am335x | omapl1)
            _debugfs=`sed -ne 's/^debugfs \(.*\) debugfs.*/\1/p' /proc/mounts`
            [ -z "$_debugfs" ] ||
                grep -i 'power\|devctl\|testmode' ${_debugfs}/musb-hdrc*/regdump
            ;;
    esac
    
    # check dr_mode & gadget drivers
    
    [ -d /proc/device-tree ] || {
        echo "Warning: /proc/device-tree/ not found"
        if [ -d "/lib/modules/`uname -r`/" ]; then
            echo "The list of USB gadget drivers installed:"
            ls -1Rp "/lib/modules/`uname -r`/kernel/drivers/usb/gadget/"
        fi
        exit 0
    }
    
    check_command basename
    for _usb in "${USB0}" "${USB1}"; do
        [ -n "$_usb" ] || continue
    
        _usb_dir="/proc/device-tree/${_usb}"
        _status=`cat $_usb_dir/status 2> /dev/null`
        _dr_mode=`cat $_usb_dir/dr_mode`
        echo `basename $_usb`: $_dr_mode, $_status
    
        [ "$_status" = "disabled" -o "$_dr_mode" = "host" ] || gadget_mode=true
    done
    
    case $PLATFORM in
        am335x | omapl1) check_musb_dt;;
        *) ;;
    esac
    
    DBG_PRINT $gadget_mode
    $gadget_mode || exit 0
    
    echo
    
    check_kernel_config CONFIG_USB_LIBCOMPOSITE
    case $? in
        0) echo "Error: no any gadget driver enabled"
           exit 6;;
        1) is_gadget_builtin=false;;
        2) echo "The gadget driver is built-in"
           is_gadget_builtin=true;;
    esac
    
    check_kernel_config CONFIG_USB_ZERO -q ||
        echo "Gadget Kernel Config: g_zero is enabled"
    check_kernel_config CONFIG_USB_AUDIO -q ||
        echo "Gadget Kernel Config: g_audio is enabled"
    check_kernel_config CONFIG_USB_ETH -q ||
        echo "Gadget Kernel Config: g_ether is enabled"
    check_kernel_config CONFIG_USB_G_NCM -q ||
        echo "Gadget Kernel Config: g_ncm is enabled"
    check_kernel_config CONFIG_USB_MASS_STORAGE -q ||
        echo "Gadget Kernel Config: g_mass_storage is enabled"
    check_kernel_config CONFIG_USB_G_SERIAL -q ||
        echo "Gadget Kernel Config: g_serial is enabled"
    check_kernel_config CONFIG_USB_G_PRINTER -q ||
        echo "Gadget Kernel Config: g_printer is enabled"
    
    g_driver=`grep '^DRIVER=' /sys/class/udc/*/uevent 2>/dev/null`
    echo "gadget driver loaded: ${g_driver:-(none)}"
    
    echo
    
    if ! $is_gadget_builtin; then
        if [ -d "/lib/modules/`uname -r`/" ]; then
            echo "The list of USB gadget drivers installed:"
            ls -1Rp "/lib/modules/`uname -r`/kernel/drivers/usb/gadget/"
        else
            echo "Error: /lib/modules/`uname -r`/ not found"
            echo "       Please ensure 'make modules_install' is done properly."
            exit 7
        fi
    fi
    
    # vim: ft=sh:ts=4:sw=4:et
    

  • Hi Bin Liu,

    My apologies. The device tree includes the cppi41dma. Here is the whole USB part:

    &usb {

    status = "okay";

    };

    &usb_ctrl_mod {

    status = "okay";

    };

    &usb0_phy {

    status = "okay";

    };

    &usb1_phy {

    status = "okay";

    };

    &usb0 {

    status = "okay";

    };

    &usb0 {

    status = "okay";

    dr_mode = "host";

    };

    &usb1 {

    status = "okay";

    dr_mode = "host";

    };

    &cppi41dma  {

    status = "okay";

    };

    The chkusb.sh script output is here:

    chkusb.sh Version 0.2.6

    Linux CSYSOBC 4.9.59-svn1056 #27 PREEMPT Thu Mar 8 16:08:22 EST 2018 armv7l GNU/Linux

    USB is initialized

    usb@47401000: host, okay

    usb@47401800: host, okay

    Gadget Kernel Config: g_mass_storage is enabled

    Gadget Kernel Config: g_printer is enabled

    gadget driver loaded: (none)

    The list of USB gadget drivers installed:

    /lib/modules/4.9.59-svn1056/kernel/drivers/usb/gadget/:

    function/

    legacy/

    libcomposite.ko

    udc/

    /lib/modules/4.9.59-svn1056/kernel/drivers/usb/gadget/function:

    u_ether.ko

    u_serial.ko

    usb_f_acm.ko

    usb_f_ecm.ko

    usb_f_ecm_subset.ko

    usb_f_eem.ko

    usb_f_fs.ko

    usb_f_mass_storage.ko

    usb_f_ncm.ko

    usb_f_obex.ko

    usb_f_printer.ko

    usb_f_rndis.ko

    usb_f_serial.ko

    /lib/modules/4.9.59-svn1056/kernel/drivers/usb/gadget/legacy:

    g_acm_ms.ko

    g_cdc.ko

    g_dbgp.ko

    g_mass_storage.ko

    g_printer.ko

    gadgetfs.ko

    /lib/modules/4.9.59-svn1056/kernel/drivers/usb/gadget/udc:

    udc-core.ko

    ~ #

    Schematics sections:

    Processor side:

    Hub side:

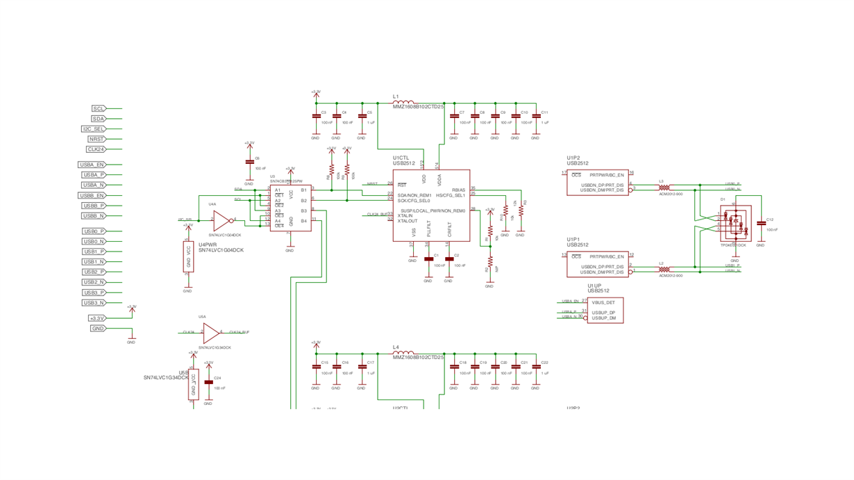
  • The usb driver configuration seems good, I think the issue is in the hardware design. But I don't understand your schematic, what is the USB1 block on the processor side? and the USBSW0/1/2/3 blocks? I'd like to see the whole USB routes between AM335x USB0 and the hub. By the way, the resolution of the hub portion is too small, I barely can read anything.
  • Let me check with client what I can provide you with in terms of the schematics. I cannot post it online.
    With that said though, I still should be able to read the musb_hdrc status as well as other info in /sys/bus/platform regardless of the schematics, shouldn't I?
  • Roman,

    I sent you a TI e2e friendship request, please accept it then you can email me the schematics, if you cannot post it online.
    Yes, you should be able to query driver information. Can you please be more specific on what I cannot get?
  • I did already accept the request Bin Liu and will send the schematics once I have permission from client.
    As for the status, I am referring to what I mentioned in the original post. Look also at issue at e2e.ti.com/.../333490

    The output there is:
    # cat /proc/driver/musb_hdrc.0
    Status: MHDRC, Mode=Host (Power=e0, DevCtl=99)
    OTG state: a_idle; inactive
    Options: ?dma?, otg (peripheral+host), [eps=16]
    Peripheral address: 00
    Root port status: 00000100
    CPPI: txcr=0 txsrc=0 txena=0; rxcr=0 rxsrc=280de80 rxena=0


    However, this is "old" style without use device tree. There should be similar entries ( musb_hdrc.0) under /sys/usb/platform/drivers...

    I don't see any of it as shown in the original post.
  • Okay, now I understand what you wanted. The entry '/proc/driver/musb_hdrc...' only exists in the old TI kernels ( v3.2 and older).
    But the alternatives for the current kernels:

    to get USB0 register info:
    # grep -i 'power\|devctl' /sys/kernel/debug/musb-hdrc.0.auto/regdump

    To get the USB0 otg state:
    # cat /sys/devices/platform/ocp/47400000.usb/47401400.usb/musb-hdrc.0/mode
  • That's the thing. Even with the musb_hdrc loaded, I don't have the musb-hdrc.o.auto entry under /sys/kernel/debug:

    / # grep -i 'power\|devctl' /sys/kernel/debug/musb-hdrc.0.auto/regdump
    grep: /sys/kernel/debug/musb-hdrc.0.auto/regdump: No such file or directory
    / #

    / # lsmod
    musb_hdrc 93369 0 - Live 0xbf0d6000
    ehci_hcd 72151 0 - Live 0xbf0bd000
    udc_core 20168 1 musb_hdrc, Live 0xbf093000
    usbcore 234208 2 musb_hdrc,ehci_hcd, Live 0xbf043000
    usb_common 4845 3 musb_hdrc,udc_core,usbcore, Live 0xbf03e000

    / # ls /sys/kernel/debug
    asoc iio regulator
    bdi memblock sched_features
    clk omap_mux sleep_time
    dma_buf opp suspend_stats
    dri pinctrl ubi
    dynamic_debug pm_debug ubifs
    extfrag pm_qos usb
    fault_around_bytes pwm virtio-ports
    gpio ras wakeup_sources
    hid regmap
    / #


    And for the OTG state:
    ls: /sys/devices/platform/ocp/47400000.usb/47401400.usb/: No such file or directory
    / # ls /sys/devices/platform/ocp/47400000.usb/
    driver_override of_node subsystem
    modalias power uevent
    / #

    What am I missing in the configuration here?
  • Something wrong in your kernel config or linux somewhere, we need to figure it out first.

    Roman Ronge said:
    / # lsmod
    musb_hdrc 93369 0 - Live 0xbf0d6000
    ehci_hcd 72151 0 - Live 0xbf0bd000
    udc_core 20168 1 musb_hdrc, Live 0xbf093000
    usbcore 234208 2 musb_hdrc,ehci_hcd, Live 0xbf043000
    usb_common 4845 3 musb_hdrc,udc_core,usbcore, Live 0xbf03e000

    musb_hdrc is loaded, but musb_dsps is not there, but it should. Did you manually load musb_hdrc.ko or it is loaded automatically when kernel booted?

    Please attach your full demsg kernel boot log, and your kernel .config file.

  • Roman Ronge said:
    / # lsmod
    ehci_hcd 72151 0 - Live 0xbf0bd000
    usbcore 234208 2 musb_hdrc,ehci_hcd, Live 0xbf043000

    why ehci_hcd is here? AM335x doesn't have an ehci controller...

  • Now we are getting somewhere.  The kernel config I have is based on the default tisdk_am335x-evm_defconfig. Please see attached. It does not generate musb_dsps but it does generate bunch of ehci .  It is not exactly easy to figure out what are the proper settings for the am335x platform so I used the default. Looking at the source files doesn't help at all as it is a bit of a mess. Sometimes it is omap2, sometimes am35, omap2430 and with the conditional build impossible to figure out what is the proper configuration for use of the USB ports in host mode.

    Note that I have been loading the musb_hdrc manually so far. Here is the output when I do modprobe:

    / # modprobe musb_hdrc
    [ 398.336356] musb_hdrc: Unknown symbol usb_hcd_resume_root_hub (err 0)
    [ 398.339668] musb_hdrc: Unknown symbol usb_hcd_unlink_urb_from_ep (err 0)
    [ 398.343596] musb_hdrc: Unknown symbol usb_otg_state_string (err 0)
    [ 398.346802] musb_hdrc: Unknown symbol usb_get_dr_mode (err 0)
    [ 398.349731] musb_hdrc: Unknown symbol usb_ep_set_maxpacket_limit (err 0)
    [ 398.353274] musb_hdrc: Unknown symbol usb_hcd_map_urb_for_dma (err 0)
    [ 398.356578] musb_hdrc: Unknown symbol usb_add_gadget_udc (err 0)
    [ 398.359652] musb_hdrc: Unknown symbol usb_hcd_check_unlink_urb (err 0)
    [ 398.363249] musb_hdrc: Unknown symbol usb_gadget_udc_reset (err 0)
    [ 398.366382] musb_hdrc: Unknown symbol usb_hcd_link_urb_to_ep (err 0)
    [ 398.369652] musb_hdrc: Unknown symbol usb_put_hcd (err 0)
    [ 398.372552] musb_hdrc: Unknown symbol usb_ep_set_halt (err 0)
    [ 398.375483] musb_hdrc: Unknown symbol usb_hcd_giveback_urb (err 0)
    [ 398.378709] musb_hdrc: Unknown symbol usb_gadget_giveback_request (err 0)
    [ 398.382199] musb_hdrc: Unknown symbol usb_del_gadget_udc (err 0)
    [ 398.385261] musb_hdrc: Unknown symbol usb_hcd_poll_rh_status (err 0)
    [ 398.388488] musb_hdrc: Unknown symbol usb_create_hcd (err 0)
    [ 398.391466] musb_hdrc: Unknown symbol usb_remove_hcd (err 0)
    [ 398.394353] musb_hdrc: Unknown symbol usb_hcd_unmap_urb_for_dma (err 0)
    [ 398.397729] musb_hdrc: Unknown symbol usb_add_hcd (err 0)
    [ 398.404695] musb_hdrc: Unknown symbol usb_hcd_resume_root_hub (err 0)
    [ 398.407995] musb_hdrc: Unknown symbol usb_hcd_unlink_urb_from_ep (err 0)
    [ 398.411912] musb_hdrc: Unknown symbol usb_otg_state_string (err 0)
    [ 398.415119] musb_hdrc: Unknown symbol usb_get_dr_mode (err 0)
    [ 398.418051] musb_hdrc: Unknown symbol usb_ep_set_maxpacket_limit (err 0)
    [ 398.421595] musb_hdrc: Unknown symbol usb_hcd_map_urb_for_dma (err 0)
    [ 398.424896] musb_hdrc: Unknown symbol usb_add_gadget_udc (err 0)
    [ 398.427972] musb_hdrc: Unknown symbol usb_hcd_check_unlink_urb (err 0)
    [ 398.431614] musb_hdrc: Unknown symbol usb_gadget_udc_reset (err 0)
    [ 398.434749] musb_hdrc: Unknown symbol usb_hcd_link_urb_to_ep (err 0)
    [ 398.438016] musb_hdrc: Unknown symbol usb_put_hcd (err 0)
    [ 398.440868] musb_hdrc: Unknown symbol usb_ep_set_halt (err 0)
    [ 398.443851] musb_hdrc: Unknown symbol usb_hcd_giveback_urb (err 0)
    [ 398.447084] musb_hdrc: Unknown symbol usb_gadget_giveback_request (err 0)
    [ 398.450528] musb_hdrc: Unknown symbol usb_del_gadget_udc (err 0)
    [ 398.453633] musb_hdrc: Unknown symbol usb_hcd_poll_rh_status (err 0)
    [ 398.456863] musb_hdrc: Unknown symbol usb_create_hcd (err 0)
    [ 398.459798] musb_hdrc: Unknown symbol usb_remove_hcd (err 0)
    [ 398.462722] musb_hdrc: Unknown symbol usb_hcd_unmap_urb_for_dma (err 0)
    [ 398.466102] musb_hdrc: Unknown symbol usb_add_hcd (err 0)
    [ 398.610967] usbcore: registered new interface driver usbfs
    [ 398.625102] usbcore: registered new interface driver hub
    [ 398.631797] usbcore: registered new device driver usb
    / # lsmod
    musb_hdrc 93369 0 - Live 0xbf09e000
    udc_core 20168 1 musb_hdrc, Live 0xbf093000
    usbcore 234208 1 musb_hdrc, Live 0xbf043000
    usb_common 4845 3 musb_hdrc,udc_core,usbcore, Live 0xbf03e000
    / #

    The unresolved symbols will not appear if I load ehci_hcd.ko first.

    Below are the requested attached files:

    6114.kernel_config.txt

    / # dmesg
    [    0.000000] Booting Linux on physical CPU 0x0
    [    0.000000] Linux version 4.9.59-svn1056 (rronge@horus) (gcc version 5.4.0 20160609 (Ubuntu/Linaro 5.4.0-6ubuntu1~16.04.9) ) #36 PREEMPT Fri Mar 9 11:46:39 EST 2018
    [    0.000000] CPU: ARMv7 Processor [413fc082] revision 2 (ARMv7), cr=10c5387d
    [    0.000000] CPU: PIPT / VIPT nonaliasing data cache, VIPT aliasing instruction cache
    [    0.000000] OF: fdt:Machine model: TI AM335x CSYSOBC
    [    0.000000] efi: Getting EFI parameters from FDT:
    [    0.000000] efi: UEFI not found.
    [    0.000000] cma: Reserved 48 MiB at 0xbd000000
    [    0.000000] Memory policy: Data cache writeback
    [    0.000000] On node 0 totalpages: 262144
    [    0.000000] free_area_init_node: node 0, pgdat c0c43e04, node_mem_map ef6f9000
    [    0.000000]   Normal zone: 1728 pages used for memmap
    [    0.000000]   Normal zone: 0 pages reserved
    [    0.000000]   Normal zone: 196608 pages, LIFO batch:31
    [    0.000000]   HighMem zone: 65536 pages, LIFO batch:15
    [    0.000000] CPU: All CPU(s) started in SVC mode.
    [    0.000000] AM335X ES2.1 (sgx neon)
    [    0.000000] pcpu-alloc: s0 r0 d32768 u32768 alloc=1*32768
    [    0.000000] pcpu-alloc: [0] 0 
    [    0.000000] Built 1 zonelists in Zone order, mobility grouping on.  Total pages: 260416
    [    0.000000] Kernel command line: console=ttyS0,230400n8 root=/dev/ram0 rw initrd=0xa0000000 rootfstype=ext2 earlyprintk loglevel=7;
    [    0.000000] PID hash table entries: 4096 (order: 2, 16384 bytes)
    [    0.000000] Dentry cache hash table entries: 131072 (order: 7, 524288 bytes)
    [    0.000000] Inode-cache hash table entries: 65536 (order: 6, 262144 bytes)
    [    0.000000] Memory: 967112K/1048576K available (7168K kernel code, 375K rwdata, 2532K rodata, 1024K init, 280K bss, 32312K reserved, 49152K cma-reserved, 212992K highmem)
    [    0.000000] Virtual kernel memory layout:
    [    0.000000]     vector  : 0xffff0000 - 0xffff1000   (   4 kB)
    [    0.000000]     fixmap  : 0xffc00000 - 0xfff00000   (3072 kB)
    [    0.000000]     vmalloc : 0xf0800000 - 0xff800000   ( 240 MB)
    [    0.000000]     lowmem  : 0xc0000000 - 0xf0000000   ( 768 MB)
    [    0.000000]     pkmap   : 0xbfe00000 - 0xc0000000   (   2 MB)
    [    0.000000]     modules : 0xbf000000 - 0xbfe00000   (  14 MB)
    [    0.000000]       .text : 0xc0008000 - 0xc0800000   (8160 kB)
    [    0.000000]       .init : 0xc0b00000 - 0xc0c00000   (1024 kB)
    [    0.000000]       .data : 0xc0c00000 - 0xc0c5df38   ( 376 kB)
    [    0.000000]        .bss : 0xc0c5df38 - 0xc0ca4174   ( 281 kB)
    [    0.000000] SLUB: HWalign=64, Order=0-3, MinObjects=0, CPUs=1, Nodes=1
    [    0.000000] Preemptible hierarchical RCU implementation.
    [    0.000000] 	Build-time adjustment of leaf fanout to 32.
    [    0.000000] NR_IRQS:16 nr_irqs:16 16
    [    0.000000] IRQ: Found an INTC at 0xfa200000 (revision 5.0) with 128 interrupts
    [    0.000000] OMAP clockevent source: timer2 at 24000000 Hz
    [    0.000014] sched_clock: 32 bits at 24MHz, resolution 41ns, wraps every 89478484971ns
    [    0.000035] clocksource: timer1: mask: 0xffffffff max_cycles: 0xffffffff, max_idle_ns: 79635851949 ns
    [    0.000044] OMAP clocksource: timer1 at 24000000 Hz
    [    0.000173] clocksource_probe: no matching clocksources found
    [    0.000331] Console: colour dummy device 80x30
    [    0.000369] Calibrating delay loop... 996.14 BogoMIPS (lpj=4980736)
    [    0.089296] pid_max: default: 32768 minimum: 301
    [    0.089418] Mount-cache hash table entries: 2048 (order: 1, 8192 bytes)
    [    0.089430] Mountpoint-cache hash table entries: 2048 (order: 1, 8192 bytes)
    [    0.090160] CPU: Testing write buffer coherency: ok
    [    0.090505] Setting up static identity map for 0x80100000 - 0x80100060
    [    0.093161] EFI services will not be available.
    [    0.094497] devtmpfs: initialized
    [    0.103254] VFP support v0.3: implementor 41 architecture 3 part 30 variant c rev 3
    [    0.103588] clocksource: jiffies: mask: 0xffffffff max_cycles: 0xffffffff, max_idle_ns: 19112604462750000 ns
    [    0.103613] futex hash table entries: 256 (order: -1, 3072 bytes)
    [    0.106927] pinctrl core: initialized pinctrl subsystem
    [    0.108095] NET: Registered protocol family 16
    [    0.109858] DMA: preallocated 256 KiB pool for atomic coherent allocations
    [    0.122017] omap_hwmod: debugss: _wait_target_disable failed
    [    0.199288] cpuidle: using governor ladder
    [    0.229278] cpuidle: using governor menu
    [    0.232993] gpio gpiochip0: (gpio): added GPIO chardev (254:0)
    [    0.233341] gpiochip_setup_dev: registered GPIOs 0 to 31 on device: gpiochip0 (gpio)
    [    0.234556] OMAP GPIO hardware version 0.1
    [    0.235336] gpio gpiochip1: (gpio): added GPIO chardev (254:1)
    [    0.235615] gpiochip_setup_dev: registered GPIOs 32 to 63 on device: gpiochip1 (gpio)
    [    0.237382] gpio gpiochip2: (gpio): added GPIO chardev (254:2)
    [    0.237766] gpiochip_setup_dev: registered GPIOs 64 to 95 on device: gpiochip2 (gpio)
    [    0.239598] gpio gpiochip3: (gpio): added GPIO chardev (254:3)
    [    0.239865] gpiochip_setup_dev: registered GPIOs 96 to 127 on device: gpiochip3 (gpio)
    [    0.245121] omap-gpmc 50000000.gpmc: could not find pctldev for node /ocp/l4_wkup@44c00000/scm@210000/pinmux@800/nandflash_pins_s0, deferring probe
    [    0.246425] No ATAGs?
    [    0.246443] hw-breakpoint: debug architecture 0x4 unsupported.
    [    0.286338] edma 49000000.edma: TI EDMA DMA engine driver
    [    0.288613] omap_i2c 44e0b000.i2c: could not find pctldev for node /ocp/l4_wkup@44c00000/scm@210000/pinmux@800/pinmux_i2c0_pins, deferring probe
    [    0.288667] omap_i2c 4802a000.i2c: could not find pctldev for node /ocp/l4_wkup@44c00000/scm@210000/pinmux@800/pinmux_i2c1_pins, deferring probe
    [    0.288750] media: Linux media interface: v0.10
    [    0.288796] Linux video capture interface: v2.00
    [    0.288833] pps_core: LinuxPPS API ver. 1 registered
    [    0.288839] pps_core: Software ver. 5.3.6 - Copyright 2005-2007 Rodolfo Giometti <giometti@linux.it>
    [    0.288864] PTP clock support registered
    [    0.288899] EDAC MC: Ver: 3.0.0
    [    0.289996] omap-mailbox 480c8000.mailbox: omap mailbox rev 0x400
    [    0.290281] Advanced Linux Sound Architecture Driver Initialized.
    [    0.291398] clocksource: Switched to clocksource timer1
    [    0.300287] NET: Registered protocol family 2
    [    0.300979] TCP established hash table entries: 8192 (order: 3, 32768 bytes)
    [    0.301052] TCP bind hash table entries: 8192 (order: 3, 32768 bytes)
    [    0.301120] TCP: Hash tables configured (established 8192 bind 8192)
    [    0.301206] UDP hash table entries: 512 (order: 1, 8192 bytes)
    [    0.301228] UDP-Lite hash table entries: 512 (order: 1, 8192 bytes)
    [    0.301350] NET: Registered protocol family 1
    [    0.301789] RPC: Registered named UNIX socket transport module.
    [    0.301805] RPC: Registered udp transport module.
    [    0.301810] RPC: Registered tcp transport module.
    [    0.301815] RPC: Registered tcp NFSv4.1 backchannel transport module.
    [    0.301828] PCI: CLS 0 bytes, default 64
    [    0.302306] Trying to unpack rootfs image as initramfs...
    [    0.302994] rootfs image is not initramfs (no cpio magic); looks like an initrd
    [    0.353121] Freeing initrd memory: 10164K
    [    0.353627] hw perfevents: enabled with armv7_cortex_a8 PMU driver, 5 counters available
    [    0.355865] workingset: timestamp_bits=14 max_order=18 bucket_order=4
    [    0.362773] squashfs: version 4.0 (2009/01/31) Phillip Lougher
    [    0.363574] NFS: Registering the id_resolver key type
    [    0.363615] Key type id_resolver registered
    [    0.363622] Key type id_legacy registered
    [    0.363664] ntfs: driver 2.1.32 [Flags: R/O].
    [    0.365162] bounce: pool size: 64 pages
    [    0.365349] Block layer SCSI generic (bsg) driver version 0.4 loaded (major 246)
    [    0.365361] io scheduler noop registered
    [    0.365367] io scheduler deadline registered
    [    0.365488] io scheduler cfq registered (default)
    [    0.366587] pinctrl-single 44e10800.pinmux: 142 pins at pa f9e10800 size 568
    [    0.419780] Serial: 8250/16550 driver, 10 ports, IRQ sharing disabled
    [    0.423270] console [ttyS0] disabled
    [    0.423358] 44e09000.serial: ttyS0 at MMIO 0x44e09000 (irq = 158, base_baud = 3000000) is a 8250
    [    0.732462] console [ttyS0] enabled
    [    0.735223] 48022000.serial: ttyS1 at MMIO 0x48022000 (irq = 159, base_baud = 3000000) is a 8250
    [    0.741051] omap_rng 48310000.rng: OMAP Random Number Generator ver. 20
    [    0.744595] [drm] Initialized
    [    0.758031] brd: module loaded
    [    0.765378] loop: module loaded
    [    0.768955] libphy: Fixed MDIO Bus: probed
    [    0.772967] mousedev: PS/2 mouse device common for all mice
    [    0.776217] i2c /dev entries driver
    [    0.780094] cpuidle: enable-method property 'ti,am3352' found operations
    [    0.784404] ledtrig-cpu: registered to indicate activity on CPUs
    [    0.789219] NET: Registered protocol family 10
    [    0.792690] sit: IPv6, IPv4 and MPLS over IPv4 tunneling driver
    [    0.796370] NET: Registered protocol family 17
    [    0.798841] Key type dns_resolver registered
    [    0.801226] omap_voltage_late_init: Voltage driver support not added
    [    0.809383] omap-gpmc 50000000.gpmc: GPMC revision 6.0
    [    0.812200] gpiochip_find_base: found new base at 510
    [    0.812246] gpio gpiochip4: (omap-gpmc): added GPIO chardev (254:4)
    [    0.812606] gpiochip_setup_dev: registered GPIOs 510 to 511 on device: gpiochip4 (omap-gpmc)
    [    0.812779] gpmc cs0 before gpmc_cs_program_settings:
    [    0.815327] cs0 GPMC_CS_CONFIG1: 0x00401300
    [    0.817430] cs0 GPMC_CS_CONFIG2: 0x00101001
    [    0.819533] cs0 GPMC_CS_CONFIG3: 0x22060514
    [    0.821723] cs0 GPMC_CS_CONFIG4: 0x10057016
    [    0.823827] cs0 GPMC_CS_CONFIG5: 0x010f1111
    [    0.825929] cs0 GPMC_CS_CONFIG6: 0x8f070000
    [    0.828032] cs0 GPMC_CS_CONFIG7: 0x00000f50
    [    0.830133] gpmc cs0 access configuration:
    [    0.832225] gpmc,mux-add-data = <3>
    [    0.833979] gpmc,device-width = <1>
    [    0.835732] gpmc,wait-pin = <0>
    [    0.837310] gpmc,wait-on-read = <1>
    [    0.839063] gpmc,burst-length = <4>
    [    0.840819] gpmc cs0 timings configuration:
    [    0.842944] gpmc,cs-on-ns = <10> /* 1 ns - 10 ns; 1 ticks */
    [    0.845790] gpmc,cs-rd-off-ns = <160> /* 151 ns - 160 ns; 16 ticks */
    [    0.849029] gpmc,cs-wr-off-ns = <160> /* 151 ns - 160 ns; 16 ticks */
    [    0.852279] gpmc,adv-on-ns = <40> /* 31 ns - 40 ns; 4 ticks */
    [    0.855213] gpmc,adv-rd-off-ns = <50> /* 41 ns - 50 ns; 5 ticks */
    [    0.858320] gpmc,adv-wr-off-ns = <60> /* 51 ns - 60 ns; 6 ticks */
    [    0.861440] gpmc,adv-aad-mux-on-ns = <10> /* 1 ns - 10 ns; 1 ticks */
    [    0.864678] gpmc,adv-aad-mux-rd-off-ns = <20> /* 11 ns - 20 ns; 2 ticks */
    [    0.868133] gpmc,adv-aad-mux-wr-off-ns = <20> /* 11 ns - 20 ns; 2 ticks */
    [    0.871600] gpmc,oe-on-ns = <60> /* 51 ns - 60 ns; 6 ticks */
    [    0.874491] gpmc,oe-off-ns = <160> /* 151 ns - 160 ns; 16 ticks */
    [    0.877598] gpmc,oe-aad-mux-on-ns = <10> /* 1 ns - 10 ns; 1 ticks */
    [    0.880792] gpmc,oe-aad-mux-off-ns = <30> /* 21 ns - 30 ns; 3 ticks */
    [    0.884085] gpmc,we-on-ns = <50> /* 41 ns - 50 ns; 5 ticks */
    [    0.886974] gpmc,we-off-ns = <160> /* 151 ns - 160 ns; 16 ticks */
    [    0.890082] gpmc,rd-cycle-ns = <170> /* 161 ns - 170 ns; 17 ticks */
    [    0.893287] gpmc,wr-cycle-ns = <170> /* 161 ns - 170 ns; 17 ticks */
    [    0.896483] gpmc,access-ns = <150> /* 141 ns - 150 ns; 15 ticks */
    [    0.899590] gpmc,page-burst-access-ns = <10> /* 1 ns - 10 ns; 1 ticks */
    [    0.902969] gpmc,bus-turnaround-ns = <0> /* 0 ns - 0 ns; 0 ticks */
    [    0.906120] gpmc,cycle2cycle-delay-ns = <0> /* 0 ns - 0 ns; 0 ticks */
    [    0.909401] gpmc,wait-monitoring-ns = <0> /* 0 ns - 0 ns; 0 ticks */
    [    0.912605] gpmc,clk-activation-ns = <0> /* 0 ns - 0 ns; 0 ticks */
    [    0.915757] gpmc,wr-data-mux-bus-ns = <70> /* 61 ns - 70 ns; 7 ticks */
    [    0.919083] gpmc,wr-access-ns = <150> /* 141 ns - 150 ns; 15 ticks */
    [    0.922337] GPMC CS0: cs_on            :   0 ticks,   0 ns (was   1 ticks)   0 ns
    [    0.926100] GPMC CS0: cs_rd_off        :  30 ticks, 300 ns (was  16 ticks) 300 ns
    [    0.929862] GPMC CS0: cs_wr_off        :  10 ticks, 100 ns (was  16 ticks) 100 ns
    [    0.933635] GPMC CS0: adv_on           :   0 ticks,   0 ns (was   4 ticks)   0 ns
    [    0.937397] GPMC CS0: adv_rd_off       :  10 ticks, 100 ns (was   5 ticks) 100 ns
    [    0.941159] GPMC CS0: adv_wr_off       :  10 ticks, 100 ns (was   6 ticks) 100 ns
    [    0.944932] GPMC CS0: adv_aad_mux_on   :   0 ticks,   0 ns (was   1 ticks)   0 ns
    [    0.948693] GPMC CS0: adv_aad_mux_rd_off:   0 ticks,   0 ns (was   2 ticks)   0 ns
    [    0.952509] GPMC CS0: adv_aad_mux_wr_off:   0 ticks,   0 ns (was   2 ticks)   0 ns
    [    0.956314] GPMC CS0: oe_on            :   0 ticks,   0 ns (was   6 ticks)   0 ns
    [    0.960076] GPMC CS0: oe_off           :  10 ticks, 100 ns (was  16 ticks) 100 ns
    [    0.963849] GPMC CS0: oe_aad_mux_on    :   0 ticks,   0 ns (was   1 ticks)   0 ns
    [    0.967610] GPMC CS0: oe_aad_mux_off   :   0 ticks,   0 ns (was   3 ticks)   0 ns
    [    0.971371] GPMC CS0: we_on            :   0 ticks,   0 ns (was   5 ticks)   0 ns
    [    0.975144] GPMC CS0: we_off           :   5 ticks,  50 ns (was  16 ticks)  50 ns
    [    0.978906] GPMC CS0: rd_cycle         :  30 ticks, 300 ns (was  17 ticks) 300 ns
    [    0.982678] GPMC CS0: wr_cycle         :  10 ticks, 100 ns (was  17 ticks) 100 ns
    [    0.986441] GPMC CS0: access           :  11 ticks, 110 ns (was  15 ticks) 110 ns
    [    0.990203] GPMC CS0: page_burst_access:   0 ticks,   0 ns (was   1 ticks)   0 ns
    [    0.993975] GPMC CS0: bus_turnaround   :   0 ticks,   0 ns (was   0 ticks)   0 ns
    [    0.997738] GPMC CS0: cycle2cycle_delay:   0 ticks,   0 ns (was   0 ticks)   0 ns
    [    1.001512] GPMC CS0: wr_data_mux_bus  :   0 ticks,   0 ns (was   7 ticks)   0 ns
    [    1.005275] GPMC CS0: wr_access        :   0 ticks,   0 ns (was  15 ticks)   0 ns
    [    1.009037] GPMC CS0: wait_monitoring  :   0 ticks,   0 ns (was   0 ticks)   0 ns
    [    1.012809] GPMC CS0: clk_activation   :   0 ticks,   0 ns (was   0 ticks)   0 ns
    [    1.016570] GPMC CS0 CLK period is 40 ns (div 4)
    [    1.018893] gpmc cs0 after gpmc_cs_set_timings:
    [    1.021169] cs0 GPMC_CS_CONFIG1: 0x00000813
    [    1.023283] cs0 GPMC_CS_CONFIG2: 0x000a1e00
    [    1.025385] cs0 GPMC_CS_CONFIG3: 0x000a0a00
    [    1.027487] cs0 GPMC_CS_CONFIG4: 0x05000a00
    [    1.029589] cs0 GPMC_CS_CONFIG5: 0x000b0a1e
    [    1.031702] cs0 GPMC_CS_CONFIG6: 0x80000000
    [    1.033805] cs0 GPMC_CS_CONFIG7: 0x00000f50
    [    1.035906] gpmc cs0 access configuration:
    [    1.037965] gpmc,time-para-granularity = <1>
    [    1.040110] gpmc,mux-add-data = <0>
    [    1.041874] gpmc,device-width = <0>
    [    1.043627] gpmc,wait-pin = <0>
    [    1.045205] gpmc,burst-length = <4>
    [    1.046960] gpmc cs0 timings configuration:
    [    1.049064] gpmc,cs-on-ns = <0> /* 0 ns - 0 ns; 0 ticks */
    [    1.051833] gpmc,cs-rd-off-ns = <300> /* 291 ns - 300 ns; 30 ticks */
    [    1.055072] gpmc,cs-wr-off-ns = <100> /* 91 ns - 100 ns; 10 ticks */
    [    1.058265] gpmc,adv-on-ns = <0> /* 0 ns - 0 ns; 0 ticks */
    [    1.061066] gpmc,adv-rd-off-ns = <100> /* 91 ns - 100 ns; 10 ticks */
    [    1.064314] gpmc,adv-wr-off-ns = <100> /* 91 ns - 100 ns; 10 ticks */
    [    1.067552] gpmc,adv-aad-mux-on-ns = <0> /* 0 ns - 0 ns; 0 ticks */
    [    1.070703] gpmc,adv-aad-mux-rd-off-ns = <0> /* 0 ns - 0 ns; 0 ticks */
    [    1.074038] gpmc,adv-aad-mux-wr-off-ns = <0> /* 0 ns - 0 ns; 0 ticks */
    [    1.077363] gpmc,oe-on-ns = <0> /* 0 ns - 0 ns; 0 ticks */
    [    1.080122] gpmc,oe-off-ns = <100> /* 91 ns - 100 ns; 10 ticks */
    [    1.083195] gpmc,oe-aad-mux-on-ns = <0> /* 0 ns - 0 ns; 0 ticks */
    [    1.086303] gpmc,oe-aad-mux-off-ns = <0> /* 0 ns - 0 ns; 0 ticks */
    [    1.089454] gpmc,we-on-ns = <0> /* 0 ns - 0 ns; 0 ticks */
    [    1.092224] gpmc,we-off-ns = <50> /* 41 ns - 50 ns; 5 ticks */
    [    1.095158] gpmc,rd-cycle-ns = <300> /* 291 ns - 300 ns; 30 ticks */
    [    1.098352] gpmc,wr-cycle-ns = <100> /* 91 ns - 100 ns; 10 ticks */
    [    1.101520] gpmc,access-ns = <110> /* 101 ns - 110 ns; 11 ticks */
    [    1.104627] gpmc,page-burst-access-ns = <0> /* 0 ns - 0 ns; 0 ticks */
    [    1.107908] gpmc,bus-turnaround-ns = <0> /* 0 ns - 0 ns; 0 ticks */
    [    1.111058] gpmc,cycle2cycle-delay-ns = <0> /* 0 ns - 0 ns; 0 ticks */
    [    1.114351] gpmc,wait-monitoring-ns = <0> /* 0 ns - 0 ns; 0 ticks */
    [    1.117547] gpmc,clk-activation-ns = <0> /* 0 ns - 0 ns; 0 ticks */
    [    1.120697] gpmc,wr-data-mux-bus-ns = <0> /* 0 ns - 0 ns; 0 ticks */
    [    1.123903] gpmc,wr-access-ns = <0> /* 0 ns - 0 ns; 0 ticks */
    [    1.127683] omap2-nand 10000000.nand: GPIO lookup for consumer rb
    [    1.127693] omap2-nand 10000000.nand: using device tree for GPIO lookup
    [    1.127705] of_get_named_gpiod_flags: can't parse 'rb-gpios' property of node '/ocp/gpmc@50000000/nand@0,0[0]'
    [    1.127711] of_get_named_gpiod_flags: can't parse 'rb-gpio' property of node '/ocp/gpmc@50000000/nand@0,0[0]'
    [    1.127717] omap2-nand 10000000.nand: using lookup tables for GPIO lookup
    [    1.127723] omap2-nand 10000000.nand: lookup for GPIO rb failed
    [    1.128200] nand: device found, Manufacturer ID: 0x2c, Chip ID: 0x48
    [    1.131445] nand: Micron MT29F32G08AFACAWP
    [    1.133509] nand: 2048 MiB, SLC, erase size: 512 KiB, page size: 4096, OOB size: 224
    [    1.137431] nand: using OMAP_ECC_BCH8_CODE_HW ECC scheme
    [    1.140149] 2 ofpart partitions found on MTD device omap2-nand.0
    [    1.143190] Creating 2 MTD partitions on "omap2-nand.0":
    [    1.145870] 0x000000000000-0x000008000000 : "boot"
    [    1.162786] 0x000008000000-0x000080000000 : "root"
    [    1.364795] omap_i2c 44e0b000.i2c: bus 0 rev0.11 at 100 kHz
    [    1.368443] omap_i2c 4802a000.i2c: bus 1 rev0.11 at 100 kHz
    [    1.371796] hctosys: unable to open rtc device (rtc0)
    [    1.374740] ALSA device list:
    [    1.376237]   No soundcards found.
    [    1.378621] RAMDISK: gzip image found at block 0
    [    2.294957] EXT4-fs (ram0): mounting ext2 file system using the ext4 subsystem
    [    2.299809] EXT4-fs (ram0): mounted filesystem without journal. Opts: (null)
    [    2.303675] VFS: Mounted root (ext2 filesystem) on device 1:0.
    [    2.307177] devtmpfs: mounted
    [    2.310174] Freeing unused kernel memory: 1024K
    [    2.351461] random: fast init done
    [    2.676530] EXT4-fs (mtdblock0): mounting ext2 file system using the ext4 subsystem
    [    3.186836] EXT4-fs (mtdblock0): mounted filesystem without journal. Opts: (null)
    / # 
    
    
    

    ## Loading kernel from FIT Image at b0000000 ...
       Using 'conf@1' configuration
       Trying 'kernel@1' kernel subimage
         Description:  OBC Linux kernel
         Created:      2018-03-09  16:48:28 UTC
         Type:         Kernel Image
         Compression:  uncompressed
         Data Start:   0xb00000e4
         Data Size:    3717560 Bytes = 3.5 MiB
         Architecture: ARM
         OS:           Linux
         Load Address: 0x82000000
         Entry Point:  0x82000000
         Hash algo:    crc32
         Hash value:   04bf93f7
         Hash algo:    sha1
         Hash value:   5d2677c4d424b94f2420c6a15410cb5344dd6b7b
       Verifying Hash Integrity ... crc32+ sha1+ OK
    ## Loading ramdisk from FIT Image at b0000000 ...
       Using 'conf@1' configuration
       Trying 'ramdisk@1' ramdisk subimage
         Description:  initial ramdisk
         Created:      2018-03-09  16:48:28 UTC
         Type:         RAMDisk Image
         Compression:  gzip compressed
         Data Start:   0xb039408c
         Data Size:    10407698 Bytes = 9.9 MiB
         Architecture: ARM
         OS:           Linux
         Load Address: 0xa0000000
         Entry Point:  0xa0000000
         Hash algo:    sha1
         Hash value:   1dea3c46b57fa335f3ec2dd3e41859c531bf0612
         Hash algo:    crc32
         Hash value:   f9657e2a
       Verifying Hash Integrity ... sha1+ crc32+ OK
       Loading ramdisk from 0xb039408c to 0xa0000000
    ## Loading fdt from FIT Image at b0000000 ...
       Using 'conf@1' configuration
       Trying 'fdt@1' fdt subimage
         Description:  Flattened Device Tree blob
         Created:      2018-03-09  16:48:28 UTC
         Type:         Flat Device Tree
         Compression:  uncompressed
         Data Start:   0xb038bbc4
         Data Size:    33737 Bytes = 32.9 KiB
         Architecture: ARM
         Load Address: 0x90000000
         Hash algo:    crc32
         Hash value:   5919c373
         Hash algo:    sha1
         Hash value:   6724c105dd5ee31b849cb70c54d5251ab6ede299
       Verifying Hash Integrity ... crc32+ sha1+ OK
       Loading fdt from 0xb038bbc4 to 0x90000000
       Booting using the fdt blob at 0x90000000
       Loading Kernel Image ... OK
       Loading Ramdisk to 8f613000, end 8fffff12 ... OK
       Loading Device Tree to 8f607000, end 8f6123c8 ... OK
    
    Starting kernel ...
    
    [    0.000000] Booting Linux on physical CPU 0x0
    [    0.000000] Linux version 4.9.59-svn1056 (rronge@horus) (gcc version 5.4.0 20160609 (Ubuntu/Linaro 5.4.0-6ubuntu1~16.04.9) ) #36 PREEMPT Fri Mar 9 11:46:39 EST 2018
    [    0.000000] CPU: ARMv7 Processor [413fc082] revision 2 (ARMv7), cr=10c5387d
    [    0.000000] CPU: PIPT / VIPT nonaliasing data cache, VIPT aliasing instruction cache
    [    0.000000] OF: fdt:Machine model: TI AM335x CSYSOBC
    [    0.000000] efi: Getting EFI parameters from FDT:
    [    0.000000] efi: UEFI not found.
    [    0.000000] cma: Reserved 48 MiB at 0xbd000000
    [    0.000000] Memory policy: Data cache writeback
    [    0.000000] CPU: All CPU(s) started in SVC mode.
    [    0.000000] AM335X ES2.1 (sgx neon)
    [    0.000000] Built 1 zonelists in Zone order, mobility grouping on.  Total pages: 260416
    [    0.000000] Kernel command line: console=ttyS0,230400n8 root=/dev/ram0 rw initrd=0xa0000000 rootfstype=ext2 earlyprintk loglevel=7;
    [    0.000000] PID hash table entries: 4096 (order: 2, 16384 bytes)
    [    0.000000] Dentry cache hash table entries: 131072 (order: 7, 524288 bytes)
    [    0.000000] Inode-cache hash table entries: 65536 (order: 6, 262144 bytes)
    [    0.000000] Memory: 967112K/1048576K available (7168K kernel code, 375K rwdata, 2532K rodata, 1024K init, 280K bss, 32312K reserved, 49152K cma-reserved, 212992K highmem)
    [    0.000000] Virtual kernel memory layout:
    [    0.000000]     vector  : 0xffff0000 - 0xffff1000   (   4 kB)
    [    0.000000]     fixmap  : 0xffc00000 - 0xfff00000   (3072 kB)
    [    0.000000]     vmalloc : 0xf0800000 - 0xff800000   ( 240 MB)
    [    0.000000]     lowmem  : 0xc0000000 - 0xf0000000   ( 768 MB)
    [    0.000000]     pkmap   : 0xbfe00000 - 0xc0000000   (   2 MB)
    [    0.000000]     modules : 0xbf000000 - 0xbfe00000   (  14 MB)
    [    0.000000]       .text : 0xc0008000 - 0xc0800000   (8160 kB)
    [    0.000000]       .init : 0xc0b00000 - 0xc0c00000   (1024 kB)
    [    0.000000]       .data : 0xc0c00000 - 0xc0c5df38   ( 376 kB)
    [    0.000000]        .bss : 0xc0c5df38 - 0xc0ca4174   ( 281 kB)
    [    0.000000] SLUB: HWalign=64, Order=0-3, MinObjects=0, CPUs=1, Nodes=1
    [    0.000000] Preemptible hierarchical RCU implementation.
    [    0.000000] 	Build-time adjustment of leaf fanout to 32.
    [    0.000000] NR_IRQS:16 nr_irqs:16 16
    [    0.000000] IRQ: Found an INTC at 0xfa200000 (revision 5.0) with 128 interrupts
    [    0.000000] OMAP clockevent source: timer2 at 24000000 Hz
    [    0.000014] sched_clock: 32 bits at 24MHz, resolution 41ns, wraps every 89478484971ns
    [    0.000035] clocksource: timer1: mask: 0xffffffff max_cycles: 0xffffffff, max_idle_ns: 79635851949 ns
    [    0.000044] OMAP clocksource: timer1 at 24000000 Hz
    [    0.000173] clocksource_probe: no matching clocksources found
    [    0.000331] Console: colour dummy device 80x30
    [    0.000369] Calibrating delay loop... 996.14 BogoMIPS (lpj=4980736)
    [    0.089296] pid_max: default: 32768 minimum: 301
    [    0.089418] Mount-cache hash table entries: 2048 (order: 1, 8192 bytes)
    [    0.089430] Mountpoint-cache hash table entries: 2048 (order: 1, 8192 bytes)
    [    0.090160] CPU: Testing write buffer coherency: ok
    [    0.090505] Setting up static identity map for 0x80100000 - 0x80100060
    [    0.093161] EFI services will not be available.
    [    0.094497] devtmpfs: initialized
    [    0.103254] VFP support v0.3: implementor 41 architecture 3 part 30 variant c rev 3
    [    0.103588] clocksource: jiffies: mask: 0xffffffff max_cycles: 0xffffffff, max_idle_ns: 19112604462750000 ns
    [    0.103613] futex hash table entries: 256 (order: -1, 3072 bytes)
    [    0.106927] pinctrl core: initialized pinctrl subsystem
    [    0.108095] NET: Registered protocol family 16
    [    0.109858] DMA: preallocated 256 KiB pool for atomic coherent allocations
    [    0.122017] omap_hwmod: debugss: _wait_target_disable failed
    [    0.199288] cpuidle: using governor ladder
    [    0.229278] cpuidle: using governor menu
    [    0.234556] OMAP GPIO hardware version 0.1
    [    0.245121] omap-gpmc 50000000.gpmc: could not find pctldev for node /ocp/l4_wkup@44c00000/scm@210000/pinmux@800/nandflash_pins_s0, deferring probe
    [    0.246425] No ATAGs?
    [    0.246443] hw-breakpoint: debug architecture 0x4 unsupported.
    [    0.286338] edma 49000000.edma: TI EDMA DMA engine driver
    [    0.288613] omap_i2c 44e0b000.i2c: could not find pctldev for node /ocp/l4_wkup@44c00000/scm@210000/pinmux@800/pinmux_i2c0_pins, deferring probe
    [    0.288667] omap_i2c 4802a000.i2c: could not find pctldev for node /ocp/l4_wkup@44c00000/scm@210000/pinmux@800/pinmux_i2c1_pins, deferring probe
    [    0.288750] media: Linux media interface: v0.10
    [    0.288796] Linux video capture interface: v2.00
    [    0.288833] pps_core: LinuxPPS API ver. 1 registered
    [    0.288839] pps_core: Software ver. 5.3.6 - Copyright 2005-2007 Rodolfo Giometti <giometti@linux.it>
    [    0.288864] PTP clock support registered
    [    0.288899] EDAC MC: Ver: 3.0.0
    [    0.289996] omap-mailbox 480c8000.mailbox: omap mailbox rev 0x400
    [    0.290281] Advanced Linux Sound Architecture Driver Initialized.
    [    0.291398] clocksource: Switched to clocksource timer1
    [    0.300287] NET: Registered protocol family 2
    [    0.300979] TCP established hash table entries: 8192 (order: 3, 32768 bytes)
    [    0.301052] TCP bind hash table entries: 8192 (order: 3, 32768 bytes)
    [    0.301120] TCP: Hash tables configured (established 8192 bind 8192)
    [    0.301206] UDP hash table entries: 512 (order: 1, 8192 bytes)
    [    0.301228] UDP-Lite hash table entries: 512 (order: 1, 8192 bytes)
    [    0.301350] NET: Registered protocol family 1
    [    0.301789] RPC: Registered named UNIX socket transport module.
    [    0.301805] RPC: Registered udp transport module.
    [    0.301810] RPC: Registered tcp transport module.
    [    0.301815] RPC: Registered tcp NFSv4.1 backchannel transport module.
    [    0.302306] Trying to unpack rootfs image as initramfs...
    [    0.302994] rootfs image is not initramfs (no cpio magic); looks like an initrd
    [    0.353121] Freeing initrd memory: 10164K
    [    0.353627] hw perfevents: enabled with armv7_cortex_a8 PMU driver, 5 counters available
    [    0.355865] workingset: timestamp_bits=14 max_order=18 bucket_order=4
    [    0.362773] squashfs: version 4.0 (2009/01/31) Phillip Lougher
    [    0.363574] NFS: Registering the id_resolver key type
    [    0.363615] Key type id_resolver registered
    [    0.363622] Key type id_legacy registered
    [    0.363664] ntfs: driver 2.1.32 [Flags: R/O].
    [    0.365162] bounce: pool size: 64 pages
    [    0.365349] Block layer SCSI generic (bsg) driver version 0.4 loaded (major 246)
    [    0.365361] io scheduler noop registered
    [    0.365367] io scheduler deadline registered
    [    0.365488] io scheduler cfq registered (default)
    [    0.366587] pinctrl-single 44e10800.pinmux: 142 pins at pa f9e10800 size 568
    [    0.419780] Serial: 8250/16550 driver, 10 ports, IRQ sharing disabled
    [    0.423270] console [ttyS0] disabled
    [    0.423358] 44e09000.serial: ttyS0 at MMIO 0x44e09000 (irq = 158, base_baud = 3000000) is a 8250
    [    0.732462] console [ttyS0] enabled
    [    0.735223] 48022000.serial: ttyS1 at MMIO 0x48022000 (irq = 159, base_baud = 3000000) is a 8250
    [    0.741051] omap_rng 48310000.rng: OMAP Random Number Generator ver. 20
    [    0.744595] [drm] Initialized
    [    0.758031] brd: module loaded
    [    0.765378] loop: module loaded
    [    0.768955] libphy: Fixed MDIO Bus: probed
    [    0.772967] mousedev: PS/2 mouse device common for all mice
    [    0.776217] i2c /dev entries driver
    [    0.780094] cpuidle: enable-method property 'ti,am3352' found operations
    [    0.784404] ledtrig-cpu: registered to indicate activity on CPUs
    [    0.789219] NET: Registered protocol family 10
    [    0.792690] sit: IPv6, IPv4 and MPLS over IPv4 tunneling driver
    [    0.796370] NET: Registered protocol family 17
    [    0.798841] Key type dns_resolver registered
    [    0.801226] omap_voltage_late_init: Voltage driver support not added
    [    0.809383] omap-gpmc 50000000.gpmc: GPMC revision 6.0
    [    0.812779] gpmc cs0 before gpmc_cs_program_settings:
    [    0.815327] cs0 GPMC_CS_CONFIG1: 0x00401300
    [    0.817430] cs0 GPMC_CS_CONFIG2: 0x00101001
    [    0.819533] cs0 GPMC_CS_CONFIG3: 0x22060514
    [    0.821723] cs0 GPMC_CS_CONFIG4: 0x10057016
    [    0.823827] cs0 GPMC_CS_CONFIG5: 0x010f1111
    [    0.825929] cs0 GPMC_CS_CONFIG6: 0x8f070000
    [    0.828032] cs0 GPMC_CS_CONFIG7: 0x00000f50
    [    0.830133] gpmc cs0 access configuration:
    [    0.832225] gpmc,mux-add-data = <3>
    [    0.833979] gpmc,device-width = <1>
    [    0.835732] gpmc,wait-pin = <0>
    [    0.837310] gpmc,wait-on-read = <1>
    [    0.839063] gpmc,burst-length = <4>
    [    0.840819] gpmc cs0 timings configuration:
    [    0.842944] gpmc,cs-on-ns = <10> /* 1 ns - 10 ns; 1 ticks */
    [    0.845790] gpmc,cs-rd-off-ns = <160> /* 151 ns - 160 ns; 16 ticks */
    [    0.849029] gpmc,cs-wr-off-ns = <160> /* 151 ns - 160 ns; 16 ticks */
    [    0.852279] gpmc,adv-on-ns = <40> /* 31 ns - 40 ns; 4 ticks */
    [    0.855213] gpmc,adv-rd-off-ns = <50> /* 41 ns - 50 ns; 5 ticks */
    [    0.858320] gpmc,adv-wr-off-ns = <60> /* 51 ns - 60 ns; 6 ticks */
    [    0.861440] gpmc,adv-aad-mux-on-ns = <10> /* 1 ns - 10 ns; 1 ticks */
    [    0.864678] gpmc,adv-aad-mux-rd-off-ns = <20> /* 11 ns - 20 ns; 2 ticks */
    [    0.868133] gpmc,adv-aad-mux-wr-off-ns = <20> /* 11 ns - 20 ns; 2 ticks */
    [    0.871600] gpmc,oe-on-ns = <60> /* 51 ns - 60 ns; 6 ticks */
    [    0.874491] gpmc,oe-off-ns = <160> /* 151 ns - 160 ns; 16 ticks */
    [    0.877598] gpmc,oe-aad-mux-on-ns = <10> /* 1 ns - 10 ns; 1 ticks */
    [    0.880792] gpmc,oe-aad-mux-off-ns = <30> /* 21 ns - 30 ns; 3 ticks */
    [    0.884085] gpmc,we-on-ns = <50> /* 41 ns - 50 ns; 5 ticks */
    [    0.886974] gpmc,we-off-ns = <160> /* 151 ns - 160 ns; 16 ticks */
    [    0.890082] gpmc,rd-cycle-ns = <170> /* 161 ns - 170 ns; 17 ticks */
    [    0.893287] gpmc,wr-cycle-ns = <170> /* 161 ns - 170 ns; 17 ticks */
    [    0.896483] gpmc,access-ns = <150> /* 141 ns - 150 ns; 15 ticks */
    [    0.899590] gpmc,page-burst-access-ns = <10> /* 1 ns - 10 ns; 1 ticks */
    [    0.902969] gpmc,bus-turnaround-ns = <0> /* 0 ns - 0 ns; 0 ticks */
    [    0.906120] gpmc,cycle2cycle-delay-ns = <0> /* 0 ns - 0 ns; 0 ticks */
    [    0.909401] gpmc,wait-monitoring-ns = <0> /* 0 ns - 0 ns; 0 ticks */
    [    0.912605] gpmc,clk-activation-ns = <0> /* 0 ns - 0 ns; 0 ticks */
    [    0.915757] gpmc,wr-data-mux-bus-ns = <70> /* 61 ns - 70 ns; 7 ticks */
    [    0.919083] gpmc,wr-access-ns = <150> /* 141 ns - 150 ns; 15 ticks */
    [    0.922337] GPMC CS0: cs_on            :   0 ticks,   0 ns (was   1 ticks)   0 ns
    [    0.926100] GPMC CS0: cs_rd_off        :  30 ticks, 300 ns (was  16 ticks) 300 ns
    [    0.929862] GPMC CS0: cs_wr_off        :  10 ticks, 100 ns (was  16 ticks) 100 ns
    [    0.933635] GPMC CS0: adv_on           :   0 ticks,   0 ns (was   4 ticks)   0 ns
    [    0.937397] GPMC CS0: adv_rd_off       :  10 ticks, 100 ns (was   5 ticks) 100 ns
    [    0.941159] GPMC CS0: adv_wr_off       :  10 ticks, 100 ns (was   6 ticks) 100 ns
    [    0.944932] GPMC CS0: adv_aad_mux_on   :   0 ticks,   0 ns (was   1 ticks)   0 ns
    [    0.948693] GPMC CS0: adv_aad_mux_rd_off:   0 ticks,   0 ns (was   2 ticks)   0 ns
    [    0.952509] GPMC CS0: adv_aad_mux_wr_off:   0 ticks,   0 ns (was   2 ticks)   0 ns
    [    0.956314] GPMC CS0: oe_on            :   0 ticks,   0 ns (was   6 ticks)   0 ns
    [    0.960076] GPMC CS0: oe_off           :  10 ticks, 100 ns (was  16 ticks) 100 ns
    [    0.963849] GPMC CS0: oe_aad_mux_on    :   0 ticks,   0 ns (was   1 ticks)   0 ns
    [    0.967610] GPMC CS0: oe_aad_mux_off   :   0 ticks,   0 ns (was   3 ticks)   0 ns
    [    0.971371] GPMC CS0: we_on            :   0 ticks,   0 ns (was   5 ticks)   0 ns
    [    0.975144] GPMC CS0: we_off           :   5 ticks,  50 ns (was  16 ticks)  50 ns
    [    0.978906] GPMC CS0: rd_cycle         :  30 ticks, 300 ns (was  17 ticks) 300 ns
    [    0.982678] GPMC CS0: wr_cycle         :  10 ticks, 100 ns (was  17 ticks) 100 ns
    [    0.986441] GPMC CS0: access           :  11 ticks, 110 ns (was  15 ticks) 110 ns
    [    0.990203] GPMC CS0: page_burst_access:   0 ticks,   0 ns (was   1 ticks)   0 ns
    [    0.993975] GPMC CS0: bus_turnaround   :   0 ticks,   0 ns (was   0 ticks)   0 ns
    [    0.997738] GPMC CS0: cycle2cycle_delay:   0 ticks,   0 ns (was   0 ticks)   0 ns
    [    1.001512] GPMC CS0: wr_data_mux_bus  :   0 ticks,   0 ns (was   7 ticks)   0 ns
    [    1.005275] GPMC CS0: wr_access        :   0 ticks,   0 ns (was  15 ticks)   0 ns
    [    1.009037] GPMC CS0: wait_monitoring  :   0 ticks,   0 ns (was   0 ticks)   0 ns
    [    1.012809] GPMC CS0: clk_activation   :   0 ticks,   0 ns (was   0 ticks)   0 ns
    [    1.016570] GPMC CS0 CLK period is 40 ns (div 4)
    [    1.018893] gpmc cs0 after gpmc_cs_set_timings:
    [    1.021169] cs0 GPMC_CS_CONFIG1: 0x00000813
    [    1.023283] cs0 GPMC_CS_CONFIG2: 0x000a1e00
    [    1.025385] cs0 GPMC_CS_CONFIG3: 0x000a0a00
    [    1.027487] cs0 GPMC_CS_CONFIG4: 0x05000a00
    [    1.029589] cs0 GPMC_CS_CONFIG5: 0x000b0a1e
    [    1.031702] cs0 GPMC_CS_CONFIG6: 0x80000000
    [    1.033805] cs0 GPMC_CS_CONFIG7: 0x00000f50
    [    1.035906] gpmc cs0 access configuration:
    [    1.037965] gpmc,time-para-granularity = <1>
    [    1.040110] gpmc,mux-add-data = <0>
    [    1.041874] gpmc,device-width = <0>
    [    1.043627] gpmc,wait-pin = <0>
    [    1.045205] gpmc,burst-length = <4>
    [    1.046960] gpmc cs0 timings configuration:
    [    1.049064] gpmc,cs-on-ns = <0> /* 0 ns - 0 ns; 0 ticks */
    [    1.051833] gpmc,cs-rd-off-ns = <300> /* 291 ns - 300 ns; 30 ticks */
    [    1.055072] gpmc,cs-wr-off-ns = <100> /* 91 ns - 100 ns; 10 ticks */
    [    1.058265] gpmc,adv-on-ns = <0> /* 0 ns - 0 ns; 0 ticks */
    [    1.061066] gpmc,adv-rd-off-ns = <100> /* 91 ns - 100 ns; 10 ticks */
    [    1.064314] gpmc,adv-wr-off-ns = <100> /* 91 ns - 100 ns; 10 ticks */
    [    1.067552] gpmc,adv-aad-mux-on-ns = <0> /* 0 ns - 0 ns; 0 ticks */
    [    1.070703] gpmc,adv-aad-mux-rd-off-ns = <0> /* 0 ns - 0 ns; 0 ticks */
    [    1.074038] gpmc,adv-aad-mux-wr-off-ns = <0> /* 0 ns - 0 ns; 0 ticks */
    [    1.077363] gpmc,oe-on-ns = <0> /* 0 ns - 0 ns; 0 ticks */
    [    1.080122] gpmc,oe-off-ns = <100> /* 91 ns - 100 ns; 10 ticks */
    [    1.083195] gpmc,oe-aad-mux-on-ns = <0> /* 0 ns - 0 ns; 0 ticks */
    [    1.086303] gpmc,oe-aad-mux-off-ns = <0> /* 0 ns - 0 ns; 0 ticks */
    [    1.089454] gpmc,we-on-ns = <0> /* 0 ns - 0 ns; 0 ticks */
    [    1.092224] gpmc,we-off-ns = <50> /* 41 ns - 50 ns; 5 ticks */
    [    1.095158] gpmc,rd-cycle-ns = <300> /* 291 ns - 300 ns; 30 ticks */
    [    1.098352] gpmc,wr-cycle-ns = <100> /* 91 ns - 100 ns; 10 ticks */
    [    1.101520] gpmc,access-ns = <110> /* 101 ns - 110 ns; 11 ticks */
    [    1.104627] gpmc,page-burst-access-ns = <0> /* 0 ns - 0 ns; 0 ticks */
    [    1.107908] gpmc,bus-turnaround-ns = <0> /* 0 ns - 0 ns; 0 ticks */
    [    1.111058] gpmc,cycle2cycle-delay-ns = <0> /* 0 ns - 0 ns; 0 ticks */
    [    1.114351] gpmc,wait-monitoring-ns = <0> /* 0 ns - 0 ns; 0 ticks */
    [    1.117547] gpmc,clk-activation-ns = <0> /* 0 ns - 0 ns; 0 ticks */
    [    1.120697] gpmc,wr-data-mux-bus-ns = <0> /* 0 ns - 0 ns; 0 ticks */
    [    1.123903] gpmc,wr-access-ns = <0> /* 0 ns - 0 ns; 0 ticks */
    [    1.128200] nand: device found, Manufacturer ID: 0x2c, Chip ID: 0x48
    [    1.131445] nand: Micron MT29F32G08AFACAWP
    [    1.133509] nand: 2048 MiB, SLC, erase size: 512 KiB, page size: 4096, OOB size: 224
    [    1.137431] nand: using OMAP_ECC_BCH8_CODE_HW ECC scheme
    [    1.140149] 2 ofpart partitions found on MTD device omap2-nand.0
    [    1.143190] Creating 2 MTD partitions on "omap2-nand.0":
    [    1.145870] 0x000000000000-0x000008000000 : "boot"
    [    1.162786] 0x000008000000-0x000080000000 : "root"
    [    1.364795] omap_i2c 44e0b000.i2c: bus 0 rev0.11 at 100 kHz
    [    1.368443] omap_i2c 4802a000.i2c: bus 1 rev0.11 at 100 kHz
    [    1.371796] hctosys: unable to open rtc device (rtc0)
    [    1.374740] ALSA device list:
    [    1.376237]   No soundcards found.
    [    1.378621] RAMDISK: gzip image found at block 0
    [    2.294957] EXT4-fs (ram0): mounting ext2 file system using the ext4 subsystem
    [    2.299809] EXT4-fs (ram0): mounted filesystem without journal. Opts: (null)
    [    2.303675] VFS: Mounted root (ext2 filesystem) on device 1:0.
    [    2.307177] devtmpfs: mounted
    [    2.310174] Freeing unused kernel memory: 1024K
    init started: BusyBox v1.28.0 (2018-03-09 11:22:50 EST)
    
        System initialization...
    
        Hostname       : CSYSOBC
        Filesystem     : v1.0.0
    
    
        Kernel release : Linux 4.9.59-svn1056
        Kernel version : #36 PREEMPT Fri Mar 9 11:46:39 EST 2018
    
     Mounting /proc             : [SUCCESS]
     Mounting /sys              : [SUCCESS]
     Mounting /dev              : [SUCCESS]
     Mounting /dev/pts          : [SUCCESS]
     Enabling hot-plug          : [SUCCESS]
     Populating /dev     [    2.351461] random: fast init done
           : [SUCCESS]
     Mounting other filesystems : [    2.676530] EXT4-fs (mtdblock0): mounting ext2 file system using the ext4 subsystem
    [    3.186836] EXT4-fs (mtdblock0): mounted filesystem without journal. Opts: (null)
    [SUCCESS]
     Starting syslogd           : [SUCCESS]
     Starting telnetd           : [SUCCESS]
    
    System initialization complete.
    
    Please press Enter to activate this console. 
    
    
    

  • Roman,

    I haven't reviewed all the logs yet, as I am about to leave the office for today for a long weekend trip. But I just wanted to let you know that if you've done everything properly, you don't have to manually load the usb drivers, they should be loaded automatically during kernel booting.

    Looking at your config:

    3899 # Platform Glue Layer                                                           
    3900 #                                                                               
    3901 # CONFIG_USB_MUSB_TUSB6010 is not set                                           
    3902 CONFIG_USB_MUSB_OMAP2PLUS=m                                                     
    3903 CONFIG_USB_MUSB_AM35X=m                                                         
    3904 # CONFIG_USB_MUSB_DSPS is not set
    

    But tisdk_am335x-evm_defconfig has:

    3852 # Platform Glue Layer                                                           
    3853 #                                                                               
    3854 # CONFIG_USB_MUSB_TUSB6010 is not set                                           
    3855 CONFIG_USB_MUSB_OMAP2PLUS=m                                                     
    3856 CONFIG_USB_MUSB_AM35X=m                                                         
    3857 CONFIG_USB_MUSB_DSPS=m                                                          
    3858 CONFIG_USB_MUSB_AM335X_CHILD=m
    

    How "COMFIG_USB_MUSB_DSPS=m" is gone in your .config? Have you modified your .config after done "make tisdk_am335x-evm_defconfig"?

  • My apologies. In your first response you mentioned the musb-dsps as missing so I went to the config and played with it to see what combination produces the musb-dsps module. Let me do again the basic inital evm config based build and produce the dmesg outputs again.
  • Alright. Here is a rerun of the test. I used the default tisdk-am335x_evm_defconfig without any modifications to build the linux kernel and modules. attached please find the kernel config, kernel boot output and output from dmesg. Here is output when I try to load the musb-hdrc:

    / # modprobe musb-hdrc
    [ 122.983042] musb_hdrc: Unknown symbol usb_hcd_resume_root_hub (err 0)
    [ 122.986356] musb_hdrc: Unknown symbol usb_hcd_unlink_urb_from_ep (err 0)
    [ 122.990016] musb_hdrc: Unknown symbol usb_otg_state_string (err 0)
    [ 122.993400] musb_hdrc: Unknown symbol usb_get_dr_mode (err 0)
    [ 122.996343] musb_hdrc: Unknown symbol usb_ep_set_maxpacket_limit (err 0)
    [ 122.999758] musb_hdrc: Unknown symbol usb_hcd_map_urb_for_dma (err 0)
    [ 123.003122] musb_hdrc: Unknown symbol usb_add_gadget_udc (err 0)
    [ 123.006201] musb_hdrc: Unknown symbol usb_hcd_check_unlink_urb (err 0)
    [ 123.009747] musb_hdrc: Unknown symbol usb_gadget_udc_reset (err 0)
    [ 123.012923] musb_hdrc: Unknown symbol usb_hcd_link_urb_to_ep (err 0)
    [ 123.016201] musb_hdrc: Unknown symbol usb_put_hcd (err 0)
    [ 123.019056] musb_hdrc: Unknown symbol usb_ep_set_halt (err 0)
    [ 123.022027] musb_hdrc: Unknown symbol usb_hcd_giveback_urb (err 0)
    [ 123.025252] musb_hdrc: Unknown symbol usb_gadget_giveback_request (err 0)
    [ 123.028700] musb_hdrc: Unknown symbol usb_del_gadget_udc (err 0)
    [ 123.031799] musb_hdrc: Unknown symbol usb_hcd_poll_rh_status (err 0)
    [ 123.035028] musb_hdrc: Unknown symbol usb_create_hcd (err 0)
    [ 123.037963] musb_hdrc: Unknown symbol usb_remove_hcd (err 0)
    [ 123.040846] musb_hdrc: Unknown symbol usb_hcd_unmap_urb_for_dma (err 0)
    [ 123.044264] musb_hdrc: Unknown symbol usb_add_hcd (err 0)
    [ 123.050874] musb_hdrc: Unknown symbol usb_hcd_resume_root_hub (err 0)
    [ 123.054441] musb_hdrc: Unknown symbol usb_hcd_unlink_urb_from_ep (err 0)
    [ 123.058110] musb_hdrc: Unknown symbol usb_otg_state_string (err 0)
    [ 123.061413] musb_hdrc: Unknown symbol usb_get_dr_mode (err 0)
    [ 123.064356] musb_hdrc: Unknown symbol usb_ep_set_maxpacket_limit (err 0)
    [ 123.067771] musb_hdrc: Unknown symbol usb_hcd_map_urb_for_dma (err 0)
    [ 123.071066] musb_hdrc: Unknown symbol usb_add_gadget_udc (err 0)
    [ 123.074242] musb_hdrc: Unknown symbol usb_hcd_check_unlink_urb (err 0)
    [ 123.077789] musb_hdrc: Unknown symbol usb_gadget_udc_reset (err 0)
    [ 123.080918] musb_hdrc: Unknown symbol usb_hcd_link_urb_to_ep (err 0)
    [ 123.084239] musb_hdrc: Unknown symbol usb_put_hcd (err 0)
    [ 123.087096] musb_hdrc: Unknown symbol usb_ep_set_halt (err 0)
    [ 123.090024] musb_hdrc: Unknown symbol usb_hcd_giveback_urb (err 0)
    [ 123.093286] musb_hdrc: Unknown symbol usb_gadget_giveback_request (err 0)
    [ 123.096736] musb_hdrc: Unknown symbol usb_del_gadget_udc (err 0)
    [ 123.099796] musb_hdrc: Unknown symbol usb_hcd_poll_rh_status (err 0)
    [ 123.103061] musb_hdrc: Unknown symbol usb_create_hcd (err 0)
    [ 123.105998] musb_hdrc: Unknown symbol usb_remove_hcd (err 0)
    [ 123.108881] musb_hdrc: Unknown symbol usb_hcd_unmap_urb_for_dma (err 0)
    [ 123.112295] musb_hdrc: Unknown symbol usb_add_hcd (err 0)
    [ 123.287014] usbcore: registered new interface driver usbfs
    [ 123.303755] usbcore: registered new interface driver hub
    [ 123.306985] usbcore: registered new device driver usb

    / # lsmod
    musb_hdrc 88228 0 - Live 0xbf090000
    udc_core 19386 1 musb_hdrc, Live 0xbf085000
    usbcore 200579 1 musb_hdrc, Live 0xbf041000
    usb_common 4845 3 musb_hdrc,udc_core,usbcore, Live 0xbf03c000
    / #

    Here is output from chkusb.sh:

    / # ./chkusb.sh
    chkusb.sh Version 0.2.6
    Linux CSYSOBC 4.9.59-svn1056 #41 PREEMPT Sat Mar 10 18:29:53 EST 2018 armv7l GNU/Linux
    USB is initialized
    usb@47401000: host, okay
    usb@47401800: host, okay

    Gadget Kernel Config: g_zero is enabled
    Gadget Kernel Config: g_audio is enabled
    Gadget Kernel Config: g_ether is enabled
    Gadget Kernel Config: g_ncm is enabled
    Gadget Kernel Config: g_mass_storage is enabled
    Gadget Kernel Config: g_serial is enabled
    Gadget Kernel Config: g_printer is enabled
    gadget driver loaded: (none)

    The list of USB gadget drivers installed:
    /lib/modules/4.9.59-svn1056/kernel/drivers/usb/gadget/:
    function/
    legacy/
    libcomposite.ko
    udc/

    /lib/modules/4.9.59-svn1056/kernel/drivers/usb/gadget/function:
    u_ether.ko
    u_serial.ko
    usb_f_acm.ko
    usb_f_ecm.ko
    usb_f_ecm_subset.ko
    usb_f_eem.ko
    usb_f_fs.ko
    usb_f_hid.ko
    usb_f_mass_storage.ko
    usb_f_midi.ko
    usb_f_ncm.ko
    usb_f_obex.ko
    usb_f_printer.ko
    usb_f_rndis.ko
    usb_f_serial.ko
    usb_f_ss_lb.ko
    usb_f_uac1.ko
    usb_f_uac2.ko
    usb_f_uvc.ko

    /lib/modules/4.9.59-svn1056/kernel/drivers/usb/gadget/legacy:
    g_acm_ms.ko
    g_audio.ko
    g_cdc.ko
    g_dbgp.ko
    g_ether.ko
    g_ffs.ko
    g_hid.ko
    g_mass_storage.ko
    g_midi.ko
    g_multi.ko
    g_ncm.ko
    g_printer.ko
    g_serial.ko
    g_webcam.ko
    g_zero.ko
    gadgetfs.ko

    /lib/modules/4.9.59-svn1056/kernel/drivers/usb/gadget/udc:
    udc-core.ko
    / #

    Here is content of /sys/kernel/debug. No sign of any musb* :

    / # ls /sys/kernel/debug
    asoc memblock sched_features
    bdi omap_mux sleep_time
    clk opp suspend_stats
    dma_buf pinctrl ubi
    dri pm_debug ubifs
    extfrag pm_qos usb
    fault_around_bytes pwm virtio-ports
    gpio ras wakeup_sources
    hid regmapiio regulator
    / #

    4540.kernel_config.txt

    ## Loading kernel from FIT Image at b0000000 ...
       Using 'conf@1' configuration
       Trying 'kernel@1' kernel subimage
         Description:  OBC Linux kernel
         Created:      2018-03-10  23:32:37 UTC
         Type:         Kernel Image
         Compression:  uncompressed
         Data Start:   0xb00000e4
         Data Size:    3604760 Bytes = 3.4 MiB
         Architecture: ARM
         OS:           Linux
         Load Address: 0x82000000
         Entry Point:  0x82000000
         Hash algo:    crc32
         Hash value:   42855c0c
         Hash algo:    sha1
         Hash value:   b4b3a366590ed3a6977f1f192363c83e4a058247
       Verifying Hash Integrity ... crc32+ sha1+ OK
    ## Loading ramdisk from FIT Image at b0000000 ...
       Using 'conf@1' configuration
       Trying 'ramdisk@1' ramdisk subimage
         Description:  initial ramdisk
         Created:      2018-03-10  23:32:37 UTC
         Type:         RAMDisk Image
         Compression:  gzip compressed
         Data Start:   0xb03787ec
         Data Size:    9879497 Bytes = 9.4 MiB
         Architecture: ARM
         OS:           Linux
         Load Address: 0xa0000000
         Entry Point:  0xa0000000
         Hash algo:    sha1
         Hash value:   85b69a3273248fc2269004983a8e5355719fc4e4
         Hash algo:    crc32
         Hash value:   666688a2
       Verifying Hash Integrity ... sha1+ crc32+ OK
       Loading ramdisk from 0xb03787ec to 0xa0000000
    ## Loading fdt from FIT Image at b0000000 ...
       Using 'conf@1' configuration
       Trying 'fdt@1' fdt subimage
         Description:  Flattened Device Tree blob
         Created:      2018-03-10  23:32:37 UTC
         Type:         Flat Device Tree
         Compression:  uncompressed
         Data Start:   0xb0370324
         Data Size:    33737 Bytes = 32.9 KiB
         Architecture: ARM
         Load Address: 0x90000000
         Hash algo:    crc32
         Hash value:   5919c373
         Hash algo:    sha1
         Hash value:   6724c105dd5ee31b849cb70c54d5251ab6ede299
       Verifying Hash Integrity ... crc32+ sha1+ OK
       Loading fdt from 0xb0370324 to 0x90000000
       Booting using the fdt blob at 0x90000000
       Loading Kernel Image ... OK
       Loading Ramdisk to 8f694000, end 8fffffc9 ... OK
       Loading Device Tree to 8f688000, end 8f6933c8 ... OK
    
    Starting kernel ...
    
    [    0.000000] Booting Linux on physical CPU 0x0
    [    0.000000] Linux version 4.9.59-svn1056 (rronge@horus) (gcc version 5.4.0 20160609 (Ubuntu/Linaro 5.4.0-6ubuntu1~16.04.9) ) #41 PREEMPT Sat Mar 10 18:29:53 EST 2018
    [    0.000000] CPU: ARMv7 Processor [413fc082] revision 2 (ARMv7), cr=10c5387d
    [    0.000000] CPU: PIPT / VIPT nonaliasing data cache, VIPT aliasing instruction cache
    [    0.000000] OF: fdt:Machine model: TI AM335x CSYSOBC
    [    0.000000] efi: Getting EFI parameters from FDT:
    [    0.000000] efi: UEFI not found.
    [    0.000000] cma: Reserved 48 MiB at 0xbd000000
    [    0.000000] Memory policy: Data cache writeback
    [    0.000000] CPU: All CPU(s) started in SVC mode.
    [    0.000000] AM335X ES2.1 (sgx neon)
    [    0.000000] Built 1 zonelists in Zone order, mobility grouping on.  Total pages: 260416
    [    0.000000] Kernel command line: console=ttyS0,230400n8 root=/dev/ram0 rw initrd=0xa0000000 rootfstype=ext2 earlyprintk loglevel=7;
    [    0.000000] PID hash table entries: 4096 (order: 2, 16384 bytes)
    [    0.000000] Dentry cache hash table entries: 131072 (order: 7, 524288 bytes)
    [    0.000000] Inode-cache hash table entries: 65536 (order: 6, 262144 bytes)
    [    0.000000] Memory: 967724K/1048576K available (7168K kernel code, 281K rwdata, 2368K rodata, 1024K init, 280K bss, 31700K reserved, 49152K cma-reserved, 212992K highmem)
    [    0.000000] Virtual kernel memory layout:
    [    0.000000]     vector  : 0xffff0000 - 0xffff1000   (   4 kB)
    [    0.000000]     fixmap  : 0xffc00000 - 0xfff00000   (3072 kB)
    [    0.000000]     vmalloc : 0xf0800000 - 0xff800000   ( 240 MB)
    [    0.000000]     lowmem  : 0xc0000000 - 0xf0000000   ( 768 MB)
    [    0.000000]     pkmap   : 0xbfe00000 - 0xc0000000   (   2 MB)
    [    0.000000]     modules : 0xbf000000 - 0xbfe00000   (  14 MB)
    [    0.000000]       .text : 0xc0008000 - 0xc0800000   (8160 kB)
    [    0.000000]       .init : 0xc0b00000 - 0xc0c00000   (1024 kB)
    [    0.000000]       .data : 0xc0c00000 - 0xc0c46590   ( 282 kB)
    [    0.000000]        .bss : 0xc0c46590 - 0xc0c8c7f4   ( 281 kB)
    [    0.000000] SLUB: HWalign=64, Order=0-3, MinObjects=0, CPUs=1, Nodes=1
    [    0.000000] Preemptible hierarchical RCU implementation.
    [    0.000000] 	Build-time adjustment of leaf fanout to 32.
    [    0.000000] NR_IRQS:16 nr_irqs:16 16
    [    0.000000] IRQ: Found an INTC at 0xfa200000 (revision 5.0) with 128 interrupts
    [    0.000000] OMAP clockevent source: timer2 at 24000000 Hz
    [    0.000014] sched_clock: 32 bits at 24MHz, resolution 41ns, wraps every 89478484971ns
    [    0.000032] clocksource: timer1: mask: 0xffffffff max_cycles: 0xffffffff, max_idle_ns: 79635851949 ns
    [    0.000042] OMAP clocksource: timer1 at 24000000 Hz
    [    0.000166] clocksource_probe: no matching clocksources found
    [    0.000325] Console: colour dummy device 80x30
    [    0.000363] Calibrating delay loop... 996.14 BogoMIPS (lpj=4980736)
    [    0.089310] pid_max: default: 32768 minimum: 301
    [    0.089430] Mount-cache hash table entries: 2048 (order: 1, 8192 bytes)
    [    0.089440] Mountpoint-cache hash table entries: 2048 (order: 1, 8192 bytes)
    [    0.090170] CPU: Testing write buffer coherency: ok
    [    0.090517] Setting up static identity map for 0x80100000 - 0x80100060
    [    0.091233] EFI services will not be available.
    [    0.092426] devtmpfs: initialized
    [    0.101061] VFP support v0.3: implementor 41 architecture 3 part 30 variant c rev 3
    [    0.101382] clocksource: jiffies: mask: 0xffffffff max_cycles: 0xffffffff, max_idle_ns: 19112604462750000 ns
    [    0.101406] futex hash table entries: 256 (order: -1, 3072 bytes)
    [    0.104719] pinctrl core: initialized pinctrl subsystem
    [    0.105880] NET: Registered protocol family 16
    [    0.107479] DMA: preallocated 256 KiB pool for atomic coherent allocations
    [    0.119647] omap_hwmod: debugss: _wait_target_disable failed
    [    0.199301] cpuidle: using governor ladder
    [    0.229290] cpuidle: using governor menu
    [    0.234530] OMAP GPIO hardware version 0.1
    [    0.245058] omap-gpmc 50000000.gpmc: could not find pctldev for node /ocp/l4_wkup@44c00000/scm@210000/pinmux@800/nandflash_pins_s0, deferring probe
    [    0.246364] No ATAGs?
    [    0.246382] hw-breakpoint: debug architecture 0x4 unsupported.
    [    0.286288] edma 49000000.edma: TI EDMA DMA engine driver
    [    0.288536] omap_i2c 44e0b000.i2c: could not find pctldev for node /ocp/l4_wkup@44c00000/scm@210000/pinmux@800/pinmux_i2c0_pins, deferring probe
    [    0.288591] omap_i2c 4802a000.i2c: could not find pctldev for node /ocp/l4_wkup@44c00000/scm@210000/pinmux@800/pinmux_i2c1_pins, deferring probe
    [    0.288672] media: Linux media interface: v0.10
    [    0.288717] Linux video capture interface: v2.00
    [    0.288753] pps_core: LinuxPPS API ver. 1 registered
    [    0.288759] pps_core: Software ver. 5.3.6 - Copyright 2005-2007 Rodolfo Giometti <giometti@linux.it>
    [    0.288784] PTP clock support registered
    [    0.288817] EDAC MC: Ver: 3.0.0
    [    0.289895] omap-mailbox 480c8000.mailbox: omap mailbox rev 0x400
    [    0.290185] Advanced Linux Sound Architecture Driver Initialized.
    [    0.291294] clocksource: Switched to clocksource timer1
    [    0.300169] NET: Registered protocol family 2
    [    0.300863] TCP established hash table entries: 8192 (order: 3, 32768 bytes)
    [    0.300938] TCP bind hash table entries: 8192 (order: 3, 32768 bytes)
    [    0.301004] TCP: Hash tables configured (established 8192 bind 8192)
    [    0.301094] UDP hash table entries: 512 (order: 1, 8192 bytes)
    [    0.301116] UDP-Lite hash table entries: 512 (order: 1, 8192 bytes)
    [    0.301236] NET: Registered protocol family 1
    [    0.301686] RPC: Registered named UNIX socket transport module.
    [    0.301700] RPC: Registered udp transport module.
    [    0.301705] RPC: Registered tcp transport module.
    [    0.301710] RPC: Registered tcp NFSv4.1 backchannel transport module.
    [    0.302188] Trying to unpack rootfs image as initramfs...
    [    0.302884] rootfs image is not initramfs (no cpio magic); looks like an initrd
    [    0.351017] Freeing initrd memory: 9648K
    [    0.351650] hw perfevents: enabled with armv7_cortex_a8 PMU driver, 5 counters available
    [    0.353857] workingset: timestamp_bits=14 max_order=18 bucket_order=4
    [    0.360429] squashfs: version 4.0 (2009/01/31) Phillip Lougher
    [    0.361271] NFS: Registering the id_resolver key type
    [    0.361482] Key type id_resolver registered
    [    0.361492] Key type id_legacy registered
    [    0.361541] ntfs: driver 2.1.32 [Flags: R/O].
    [    0.363065] bounce: pool size: 64 pages
    [    0.363259] Block layer SCSI generic (bsg) driver version 0.4 loaded (major 246)
    [    0.363271] io scheduler noop registered
    [    0.363277] io scheduler deadline registered
    [    0.363398] io scheduler cfq registered (default)
    [    0.364500] pinctrl-single 44e10800.pinmux: 142 pins at pa f9e10800 size 568
    [    0.417604] Serial: 8250/16550 driver, 10 ports, IRQ sharing disabled
    [    0.420933] console [ttyS0] disabled
    [    0.421019] 44e09000.serial: ttyS0 at MMIO 0x44e09000 (irq = 158, base_baud = 3000000) is a 8250
    [    0.730142] console [ttyS0] enabled
    [    0.732910] 48022000.serial: ttyS1 at MMIO 0x48022000 (irq = 159, base_baud = 3000000) is a 8250
    [    0.738758] omap_rng 48310000.rng: OMAP Random Number Generator ver. 20
    [    0.742293] [drm] Initialized
    [    0.755772] brd: module loaded
    [    0.763229] loop: module loaded
    [    0.766834] libphy: Fixed MDIO Bus: probed
    [    0.770720] mousedev: PS/2 mouse device common for all mice
    [    0.774098] i2c /dev entries driver
    [    0.778008] cpuidle: enable-method property 'ti,am3352' found operations
    [    0.782268] ledtrig-cpu: registered to indicate activity on CPUs
    [    0.787064] NET: Registered protocol family 10
    [    0.790367] sit: IPv6, IPv4 and MPLS over IPv4 tunneling driver
    [    0.794241] NET: Registered protocol family 17
    [    0.796716] Key type dns_resolver registered
    [    0.799097] omap_voltage_late_init: Voltage driver support not added
    [    0.807259] omap-gpmc 50000000.gpmc: GPMC revision 6.0
    [    0.810469] gpmc cs0 before gpmc_cs_program_settings:
    [    0.813167] cs0 GPMC_CS_CONFIG1: 0x00401300
    [    0.815273] cs0 GPMC_CS_CONFIG2: 0x00101001
    [    0.817376] cs0 GPMC_CS_CONFIG3: 0x22060514
    [    0.819479] cs0 GPMC_CS_CONFIG4: 0x10057016
    [    0.821612] cs0 GPMC_CS_CONFIG5: 0x010f1111
    [    0.823717] cs0 GPMC_CS_CONFIG6: 0x8f070000
    [    0.825820] cs0 GPMC_CS_CONFIG7: 0x00000f50
    [    0.827922] gpmc cs0 access configuration:
    [    0.829983] gpmc,mux-add-data = <3>
    [    0.831764] gpmc,device-width = <1>
    [    0.833520] gpmc,wait-pin = <0>
    [    0.835099] gpmc,wait-on-read = <1>
    [    0.836851] gpmc,burst-length = <4>
    [    0.838607] gpmc cs0 timings configuration:
    [    0.840714] gpmc,cs-on-ns = <10> /* 1 ns - 10 ns; 1 ticks */
    [    0.843574] gpmc,cs-rd-off-ns = <160> /* 151 ns - 160 ns; 16 ticks */
    [    0.846813] gpmc,cs-wr-off-ns = <160> /* 151 ns - 160 ns; 16 ticks */
    [    0.850051] gpmc,adv-on-ns = <40> /* 31 ns - 40 ns; 4 ticks */
    [    0.852997] gpmc,adv-rd-off-ns = <50> /* 41 ns - 50 ns; 5 ticks */
    [    0.856105] gpmc,adv-wr-off-ns = <60> /* 51 ns - 60 ns; 6 ticks */
    [    0.859212] gpmc,adv-aad-mux-on-ns = <10> /* 1 ns - 10 ns; 1 ticks */
    [    0.862462] gpmc,adv-aad-mux-rd-off-ns = <20> /* 11 ns - 20 ns; 2 ticks */
    [    0.865919] gpmc,adv-aad-mux-wr-off-ns = <20> /* 11 ns - 20 ns; 2 ticks */
    [    0.869375] gpmc,oe-on-ns = <60> /* 51 ns - 60 ns; 6 ticks */
    [    0.872277] gpmc,oe-off-ns = <160> /* 151 ns - 160 ns; 16 ticks */
    [    0.875385] gpmc,oe-aad-mux-on-ns = <10> /* 1 ns - 10 ns; 1 ticks */
    [    0.878580] gpmc,oe-aad-mux-off-ns = <30> /* 21 ns - 30 ns; 3 ticks */
    [    0.881873] gpmc,we-on-ns = <50> /* 41 ns - 50 ns; 5 ticks */
    [    0.884763] gpmc,we-off-ns = <160> /* 151 ns - 160 ns; 16 ticks */
    [    0.887871] gpmc,rd-cycle-ns = <170> /* 161 ns - 170 ns; 17 ticks */
    [    0.891064] gpmc,wr-cycle-ns = <170> /* 161 ns - 170 ns; 17 ticks */
    [    0.894271] gpmc,access-ns = <150> /* 141 ns - 150 ns; 15 ticks */
    [    0.897380] gpmc,page-burst-access-ns = <10> /* 1 ns - 10 ns; 1 ticks */
    [    0.900748] gpmc,bus-turnaround-ns = <0> /* 0 ns - 0 ns; 0 ticks */
    [    0.903909] gpmc,cycle2cycle-delay-ns = <0> /* 0 ns - 0 ns; 0 ticks */
    [    0.907192] gpmc,wait-monitoring-ns = <0> /* 0 ns - 0 ns; 0 ticks */
    [    0.910386] gpmc,clk-activation-ns = <0> /* 0 ns - 0 ns; 0 ticks */
    [    0.913547] gpmc,wr-data-mux-bus-ns = <70> /* 61 ns - 70 ns; 7 ticks */
    [    0.916874] gpmc,wr-access-ns = <150> /* 141 ns - 150 ns; 15 ticks */
    [    0.920118] GPMC CS0: cs_on            :   0 ticks,   0 ns (was   1 ticks)   0 ns
    [    0.923891] GPMC CS0: cs_rd_off        :  30 ticks, 300 ns (was  16 ticks) 300 ns
    [    0.927654] GPMC CS0: cs_wr_off        :  10 ticks, 100 ns (was  16 ticks) 100 ns
    [    0.931427] GPMC CS0: adv_on           :   0 ticks,   0 ns (was   4 ticks)   0 ns
    [    0.935190] GPMC CS0: adv_rd_off       :  10 ticks, 100 ns (was   5 ticks) 100 ns
    [    0.938951] GPMC CS0: adv_wr_off       :  10 ticks, 100 ns (was   6 ticks) 100 ns
    [    0.942724] GPMC CS0: adv_aad_mux_on   :   0 ticks,   0 ns (was   1 ticks)   0 ns
    [    0.946487] GPMC CS0: adv_aad_mux_rd_off:   0 ticks,   0 ns (was   2 ticks)   0 ns
    [    0.950292] GPMC CS0: adv_aad_mux_wr_off:   0 ticks,   0 ns (was   2 ticks)   0 ns
    [    0.954107] GPMC CS0: oe_on            :   0 ticks,   0 ns (was   6 ticks)   0 ns
    [    0.957871] GPMC CS0: oe_off           :  10 ticks, 100 ns (was  16 ticks) 100 ns
    [    0.961644] GPMC CS0: oe_aad_mux_on    :   0 ticks,   0 ns (was   1 ticks)   0 ns
    [    0.965406] GPMC CS0: oe_aad_mux_off   :   0 ticks,   0 ns (was   3 ticks)   0 ns
    [    0.969167] GPMC CS0: we_on            :   0 ticks,   0 ns (was   5 ticks)   0 ns
    [    0.972939] GPMC CS0: we_off           :   5 ticks,  50 ns (was  16 ticks)  50 ns
    [    0.976702] GPMC CS0: rd_cycle         :  30 ticks, 300 ns (was  17 ticks) 300 ns
    [    0.980465] GPMC CS0: wr_cycle         :  10 ticks, 100 ns (was  17 ticks) 100 ns
    [    0.984237] GPMC CS0: access           :  11 ticks, 110 ns (was  15 ticks) 110 ns
    [    0.987999] GPMC CS0: page_burst_access:   0 ticks,   0 ns (was   1 ticks)   0 ns
    [    0.991772] GPMC CS0: bus_turnaround   :   0 ticks,   0 ns (was   0 ticks)   0 ns
    [    0.995534] GPMC CS0: cycle2cycle_delay:   0 ticks,   0 ns (was   0 ticks)   0 ns
    [    0.999296] GPMC CS0: wr_data_mux_bus  :   0 ticks,   0 ns (was   7 ticks)   0 ns
    [    1.003071] GPMC CS0: wr_access        :   0 ticks,   0 ns (was  15 ticks)   0 ns
    [    1.006834] GPMC CS0: wait_monitoring  :   0 ticks,   0 ns (was   0 ticks)   0 ns
    [    1.010595] GPMC CS0: clk_activation   :   0 ticks,   0 ns (was   0 ticks)   0 ns
    [    1.014366] GPMC CS0 CLK period is 40 ns (div 4)
    [    1.016690] gpmc cs0 after gpmc_cs_set_timings:
    [    1.018967] cs0 GPMC_CS_CONFIG1: 0x00000813
    [    1.021069] cs0 GPMC_CS_CONFIG2: 0x000a1e00
    [    1.023182] cs0 GPMC_CS_CONFIG3: 0x000a0a00
    [    1.025285] cs0 GPMC_CS_CONFIG4: 0x05000a00
    [    1.027387] cs0 GPMC_CS_CONFIG5: 0x000b0a1e
    [    1.029489] cs0 GPMC_CS_CONFIG6: 0x80000000
    [    1.031602] cs0 GPMC_CS_CONFIG7: 0x00000f50
    [    1.033705] gpmc cs0 access configuration:
    [    1.035763] gpmc,time-para-granularity = <1>
    [    1.037909] gpmc,mux-add-data = <0>
    [    1.039662] gpmc,device-width = <0>
    [    1.041425] gpmc,wait-pin = <0>
    [    1.043005] gpmc,burst-length = <4>
    [    1.044759] gpmc cs0 timings configuration:
    [    1.046862] gpmc,cs-on-ns = <0> /* 0 ns - 0 ns; 0 ticks */
    [    1.049621] gpmc,cs-rd-off-ns = <300> /* 291 ns - 300 ns; 30 ticks */
    [    1.052870] gpmc,cs-wr-off-ns = <100> /* 91 ns - 100 ns; 10 ticks */
    [    1.056064] gpmc,adv-on-ns = <0> /* 0 ns - 0 ns; 0 ticks */
    [    1.058866] gpmc,adv-rd-off-ns = <100> /* 91 ns - 100 ns; 10 ticks */
    [    1.062115] gpmc,adv-wr-off-ns = <100> /* 91 ns - 100 ns; 10 ticks */
    [    1.065354] gpmc,adv-aad-mux-on-ns = <0> /* 0 ns - 0 ns; 0 ticks */
    [    1.068504] gpmc,adv-aad-mux-rd-off-ns = <0> /* 0 ns - 0 ns; 0 ticks */
    [    1.071840] gpmc,adv-aad-mux-wr-off-ns = <0> /* 0 ns - 0 ns; 0 ticks */
    [    1.075165] gpmc,oe-on-ns = <0> /* 0 ns - 0 ns; 0 ticks */
    [    1.077923] gpmc,oe-off-ns = <100> /* 91 ns - 100 ns; 10 ticks */
    [    1.080986] gpmc,oe-aad-mux-on-ns = <0> /* 0 ns - 0 ns; 0 ticks */
    [    1.084105] gpmc,oe-aad-mux-off-ns = <0> /* 0 ns - 0 ns; 0 ticks */
    [    1.087257] gpmc,we-on-ns = <0> /* 0 ns - 0 ns; 0 ticks */
    [    1.090014] gpmc,we-off-ns = <50> /* 41 ns - 50 ns; 5 ticks */
    [    1.092962] gpmc,rd-cycle-ns = <300> /* 291 ns - 300 ns; 30 ticks */
    [    1.096157] gpmc,wr-cycle-ns = <100> /* 91 ns - 100 ns; 10 ticks */
    [    1.099309] gpmc,access-ns = <110> /* 101 ns - 110 ns; 11 ticks */
    [    1.102428] gpmc,page-burst-access-ns = <0> /* 0 ns - 0 ns; 0 ticks */
    [    1.105711] gpmc,bus-turnaround-ns = <0> /* 0 ns - 0 ns; 0 ticks */
    [    1.108861] gpmc,cycle2cycle-delay-ns = <0> /* 0 ns - 0 ns; 0 ticks */
    [    1.112154] gpmc,wait-monitoring-ns = <0> /* 0 ns - 0 ns; 0 ticks */
    [    1.115349] gpmc,clk-activation-ns = <0> /* 0 ns - 0 ns; 0 ticks */
    [    1.118500] gpmc,wr-data-mux-bus-ns = <0> /* 0 ns - 0 ns; 0 ticks */
    [    1.121704] gpmc,wr-access-ns = <0> /* 0 ns - 0 ns; 0 ticks */
    [    1.126015] nand: device found, Manufacturer ID: 0x2c, Chip ID: 0x48
    [    1.129216] nand: Micron MT29F32G08AFACAWP
    [    1.131276] nand: 2048 MiB, SLC, erase size: 512 KiB, page size: 4096, OOB size: 224
    [    1.135248] nand: using OMAP_ECC_BCH8_CODE_HW ECC scheme
    [    1.137969] 2 ofpart partitions found on MTD device omap2-nand.0
    [    1.140989] Creating 2 MTD partitions on "omap2-nand.0":
    [    1.143688] 0x000000000000-0x000008000000 : "boot"
    [    1.160595] 0x000008000000-0x000080000000 : "root"
    [    1.362585] omap_i2c 44e0b000.i2c: bus 0 rev0.11 at 100 kHz
    [    1.366222] omap_i2c 4802a000.i2c: bus 1 rev0.11 at 100 kHz
    [    1.369490] hctosys: unable to open rtc device (rtc0)
    [    1.372501] ALSA device list:
    [    1.374004]   No soundcards found.
    [    1.376401] RAMDISK: gzip image found at block 0
    [    2.296576] EXT4-fs (ram0): mounting ext2 file system using the ext4 subsystem
    [    2.301698] EXT4-fs (ram0): mounted filesystem without journal. Opts: (null)
    [    2.305327] VFS: Mounted root (ext2 filesystem) on device 1:0.
    [    2.308840] devtmpfs: mounted
    [    2.312032] Freeing unused kernel memory: 1024K
    init started: BusyBox v1.28.0 (2018-03-10 17:46:57 EST)
    
    

    / # dmesg
    [    0.000000] Booting Linux on physical CPU 0x0
    [    0.000000] Linux version 4.9.59-svn1056 (rronge@horus) (gcc version 5.4.0 20160609 (Ubuntu/Linaro 5.4.0-6ubuntu1~16.04.9) ) #41 PREEMPT Sat Mar 10 18:29:53 EST 2018
    [    0.000000] CPU: ARMv7 Processor [413fc082] revision 2 (ARMv7), cr=10c5387d
    [    0.000000] CPU: PIPT / VIPT nonaliasing data cache, VIPT aliasing instruction cache
    [    0.000000] OF: fdt:Machine model: TI AM335x CSYSOBC
    [    0.000000] efi: Getting EFI parameters from FDT:
    [    0.000000] efi: UEFI not found.
    [    0.000000] cma: Reserved 48 MiB at 0xbd000000
    [    0.000000] Memory policy: Data cache writeback
    [    0.000000] On node 0 totalpages: 262144
    [    0.000000] free_area_init_node: node 0, pgdat c0c43da4, node_mem_map ef6f9000
    [    0.000000]   Normal zone: 1728 pages used for memmap
    [    0.000000]   Normal zone: 0 pages reserved
    [    0.000000]   Normal zone: 196608 pages, LIFO batch:31
    [    0.000000]   HighMem zone: 65536 pages, LIFO batch:15
    [    0.000000] CPU: All CPU(s) started in SVC mode.
    [    0.000000] AM335X ES2.1 (sgx neon)
    [    0.000000] pcpu-alloc: s0 r0 d32768 u32768 alloc=1*32768
    [    0.000000] pcpu-alloc: [0] 0 
    [    0.000000] Built 1 zonelists in Zone order, mobility grouping on.  Total pages: 260416
    [    0.000000] Kernel command line: console=ttyS0,230400n8 root=/dev/ram0 rw initrd=0xa0000000 rootfstype=ext2 earlyprintk loglevel=7;
    [    0.000000] PID hash table entries: 4096 (order: 2, 16384 bytes)
    [    0.000000] Dentry cache hash table entries: 131072 (order: 7, 524288 bytes)
    [    0.000000] Inode-cache hash table entries: 65536 (order: 6, 262144 bytes)
    [    0.000000] Memory: 967724K/1048576K available (7168K kernel code, 281K rwdata, 2368K rodata, 1024K init, 280K bss, 31700K reserved, 49152K cma-reserved, 212992K highmem)
    [    0.000000] Virtual kernel memory layout:
    [    0.000000]     vector  : 0xffff0000 - 0xffff1000   (   4 kB)
    [    0.000000]     fixmap  : 0xffc00000 - 0xfff00000   (3072 kB)
    [    0.000000]     vmalloc : 0xf0800000 - 0xff800000   ( 240 MB)
    [    0.000000]     lowmem  : 0xc0000000 - 0xf0000000   ( 768 MB)
    [    0.000000]     pkmap   : 0xbfe00000 - 0xc0000000   (   2 MB)
    [    0.000000]     modules : 0xbf000000 - 0xbfe00000   (  14 MB)
    [    0.000000]       .text : 0xc0008000 - 0xc0800000   (8160 kB)
    [    0.000000]       .init : 0xc0b00000 - 0xc0c00000   (1024 kB)
    [    0.000000]       .data : 0xc0c00000 - 0xc0c46590   ( 282 kB)
    [    0.000000]        .bss : 0xc0c46590 - 0xc0c8c7f4   ( 281 kB)
    [    0.000000] SLUB: HWalign=64, Order=0-3, MinObjects=0, CPUs=1, Nodes=1
    [    0.000000] Preemptible hierarchical RCU implementation.
    [    0.000000] 	Build-time adjustment of leaf fanout to 32.
    [    0.000000] NR_IRQS:16 nr_irqs:16 16
    [    0.000000] IRQ: Found an INTC at 0xfa200000 (revision 5.0) with 128 interrupts
    [    0.000000] OMAP clockevent source: timer2 at 24000000 Hz
    [    0.000014] sched_clock: 32 bits at 24MHz, resolution 41ns, wraps every 89478484971ns
    [    0.000032] clocksource: timer1: mask: 0xffffffff max_cycles: 0xffffffff, max_idle_ns: 79635851949 ns
    [    0.000042] OMAP clocksource: timer1 at 24000000 Hz
    [    0.000166] clocksource_probe: no matching clocksources found
    [    0.000325] Console: colour dummy device 80x30
    [    0.000363] Calibrating delay loop... 996.14 BogoMIPS (lpj=4980736)
    [    0.089310] pid_max: default: 32768 minimum: 301
    [    0.089430] Mount-cache hash table entries: 2048 (order: 1, 8192 bytes)
    [    0.089440] Mountpoint-cache hash table entries: 2048 (order: 1, 8192 bytes)
    [    0.090170] CPU: Testing write buffer coherency: ok
    [    0.090517] Setting up static identity map for 0x80100000 - 0x80100060
    [    0.091233] EFI services will not be available.
    [    0.092426] devtmpfs: initialized
    [    0.101061] VFP support v0.3: implementor 41 architecture 3 part 30 variant c rev 3
    [    0.101382] clocksource: jiffies: mask: 0xffffffff max_cycles: 0xffffffff, max_idle_ns: 19112604462750000 ns
    [    0.101406] futex hash table entries: 256 (order: -1, 3072 bytes)
    [    0.104719] pinctrl core: initialized pinctrl subsystem
    [    0.105880] NET: Registered protocol family 16
    [    0.107479] DMA: preallocated 256 KiB pool for atomic coherent allocations
    [    0.119647] omap_hwmod: debugss: _wait_target_disable failed
    [    0.199301] cpuidle: using governor ladder
    [    0.229290] cpuidle: using governor menu
    [    0.232975] gpio gpiochip0: (gpio): added GPIO chardev (254:0)
    [    0.233317] gpiochip_setup_dev: registered GPIOs 0 to 31 on device: gpiochip0 (gpio)
    [    0.234530] OMAP GPIO hardware version 0.1
    [    0.235288] gpio gpiochip1: (gpio): added GPIO chardev (254:1)
    [    0.235563] gpiochip_setup_dev: registered GPIOs 32 to 63 on device: gpiochip1 (gpio)
    [    0.237321] gpio gpiochip2: (gpio): added GPIO chardev (254:2)
    [    0.237698] gpiochip_setup_dev: registered GPIOs 64 to 95 on device: gpiochip2 (gpio)
    [    0.239547] gpio gpiochip3: (gpio): added GPIO chardev (254:3)
    [    0.239810] gpiochip_setup_dev: registered GPIOs 96 to 127 on device: gpiochip3 (gpio)
    [    0.245058] omap-gpmc 50000000.gpmc: could not find pctldev for node /ocp/l4_wkup@44c00000/scm@210000/pinmux@800/nandflash_pins_s0, deferring probe
    [    0.246364] No ATAGs?
    [    0.246382] hw-breakpoint: debug architecture 0x4 unsupported.
    [    0.286288] edma 49000000.edma: TI EDMA DMA engine driver
    [    0.288536] omap_i2c 44e0b000.i2c: could not find pctldev for node /ocp/l4_wkup@44c00000/scm@210000/pinmux@800/pinmux_i2c0_pins, deferring probe
    [    0.288591] omap_i2c 4802a000.i2c: could not find pctldev for node /ocp/l4_wkup@44c00000/scm@210000/pinmux@800/pinmux_i2c1_pins, deferring probe
    [    0.288672] media: Linux media interface: v0.10
    [    0.288717] Linux video capture interface: v2.00
    [    0.288753] pps_core: LinuxPPS API ver. 1 registered
    [    0.288759] pps_core: Software ver. 5.3.6 - Copyright 2005-2007 Rodolfo Giometti <giometti@linux.it>
    [    0.288784] PTP clock support registered
    [    0.288817] EDAC MC: Ver: 3.0.0
    [    0.289895] omap-mailbox 480c8000.mailbox: omap mailbox rev 0x400
    [    0.290185] Advanced Linux Sound Architecture Driver Initialized.
    [    0.291294] clocksource: Switched to clocksource timer1
    [    0.300169] NET: Registered protocol family 2
    [    0.300863] TCP established hash table entries: 8192 (order: 3, 32768 bytes)
    [    0.300938] TCP bind hash table entries: 8192 (order: 3, 32768 bytes)
    [    0.301004] TCP: Hash tables configured (established 8192 bind 8192)
    [    0.301094] UDP hash table entries: 512 (order: 1, 8192 bytes)
    [    0.301116] UDP-Lite hash table entries: 512 (order: 1, 8192 bytes)
    [    0.301236] NET: Registered protocol family 1
    [    0.301686] RPC: Registered named UNIX socket transport module.
    [    0.301700] RPC: Registered udp transport module.
    [    0.301705] RPC: Registered tcp transport module.
    [    0.301710] RPC: Registered tcp NFSv4.1 backchannel transport module.
    [    0.301722] PCI: CLS 0 bytes, default 64
    [    0.302188] Trying to unpack rootfs image as initramfs...
    [    0.302884] rootfs image is not initramfs (no cpio magic); looks like an initrd
    [    0.351017] Freeing initrd memory: 9648K
    [    0.351650] hw perfevents: enabled with armv7_cortex_a8 PMU driver, 5 counters available
    [    0.353857] workingset: timestamp_bits=14 max_order=18 bucket_order=4
    [    0.360429] squashfs: version 4.0 (2009/01/31) Phillip Lougher
    [    0.361271] NFS: Registering the id_resolver key type
    [    0.361482] Key type id_resolver registered
    [    0.361492] Key type id_legacy registered
    [    0.361541] ntfs: driver 2.1.32 [Flags: R/O].
    [    0.363065] bounce: pool size: 64 pages
    [    0.363259] Block layer SCSI generic (bsg) driver version 0.4 loaded (major 246)
    [    0.363271] io scheduler noop registered
    [    0.363277] io scheduler deadline registered
    [    0.363398] io scheduler cfq registered (default)
    [    0.364500] pinctrl-single 44e10800.pinmux: 142 pins at pa f9e10800 size 568
    [    0.417604] Serial: 8250/16550 driver, 10 ports, IRQ sharing disabled
    [    0.420933] console [ttyS0] disabled
    [    0.421019] 44e09000.serial: ttyS0 at MMIO 0x44e09000 (irq = 158, base_baud = 3000000) is a 8250
    [    0.730142] console [ttyS0] enabled
    [    0.732910] 48022000.serial: ttyS1 at MMIO 0x48022000 (irq = 159, base_baud = 3000000) is a 8250
    [    0.738758] omap_rng 48310000.rng: OMAP Random Number Generator ver. 20
    [    0.742293] [drm] Initialized
    [    0.755772] brd: module loaded
    [    0.763229] loop: module loaded
    [    0.766834] libphy: Fixed MDIO Bus: probed
    [    0.770720] mousedev: PS/2 mouse device common for all mice
    [    0.774098] i2c /dev entries driver
    [    0.778008] cpuidle: enable-method property 'ti,am3352' found operations
    [    0.782268] ledtrig-cpu: registered to indicate activity on CPUs
    [    0.787064] NET: Registered protocol family 10
    [    0.790367] sit: IPv6, IPv4 and MPLS over IPv4 tunneling driver
    [    0.794241] NET: Registered protocol family 17
    [    0.796716] Key type dns_resolver registered
    [    0.799097] omap_voltage_late_init: Voltage driver support not added
    [    0.807259] omap-gpmc 50000000.gpmc: GPMC revision 6.0
    [    0.809895] gpiochip_find_base: found new base at 510
    [    0.809938] gpio gpiochip4: (omap-gpmc): added GPIO chardev (254:4)
    [    0.810305] gpiochip_setup_dev: registered GPIOs 510 to 511 on device: gpiochip4 (omap-gpmc)
    [    0.810469] gpmc cs0 before gpmc_cs_program_settings:
    [    0.813167] cs0 GPMC_CS_CONFIG1: 0x00401300
    [    0.815273] cs0 GPMC_CS_CONFIG2: 0x00101001
    [    0.817376] cs0 GPMC_CS_CONFIG3: 0x22060514
    [    0.819479] cs0 GPMC_CS_CONFIG4: 0x10057016
    [    0.821612] cs0 GPMC_CS_CONFIG5: 0x010f1111
    [    0.823717] cs0 GPMC_CS_CONFIG6: 0x8f070000
    [    0.825820] cs0 GPMC_CS_CONFIG7: 0x00000f50
    [    0.827922] gpmc cs0 access configuration:
    [    0.829983] gpmc,mux-add-data = <3>
    [    0.831764] gpmc,device-width = <1>
    [    0.833520] gpmc,wait-pin = <0>
    [    0.835099] gpmc,wait-on-read = <1>
    [    0.836851] gpmc,burst-length = <4>
    [    0.838607] gpmc cs0 timings configuration:
    [    0.840714] gpmc,cs-on-ns = <10> /* 1 ns - 10 ns; 1 ticks */
    [    0.843574] gpmc,cs-rd-off-ns = <160> /* 151 ns - 160 ns; 16 ticks */
    [    0.846813] gpmc,cs-wr-off-ns = <160> /* 151 ns - 160 ns; 16 ticks */
    [    0.850051] gpmc,adv-on-ns = <40> /* 31 ns - 40 ns; 4 ticks */
    [    0.852997] gpmc,adv-rd-off-ns = <50> /* 41 ns - 50 ns; 5 ticks */
    [    0.856105] gpmc,adv-wr-off-ns = <60> /* 51 ns - 60 ns; 6 ticks */
    [    0.859212] gpmc,adv-aad-mux-on-ns = <10> /* 1 ns - 10 ns; 1 ticks */
    [    0.862462] gpmc,adv-aad-mux-rd-off-ns = <20> /* 11 ns - 20 ns; 2 ticks */
    [    0.865919] gpmc,adv-aad-mux-wr-off-ns = <20> /* 11 ns - 20 ns; 2 ticks */
    [    0.869375] gpmc,oe-on-ns = <60> /* 51 ns - 60 ns; 6 ticks */
    [    0.872277] gpmc,oe-off-ns = <160> /* 151 ns - 160 ns; 16 ticks */
    [    0.875385] gpmc,oe-aad-mux-on-ns = <10> /* 1 ns - 10 ns; 1 ticks */
    [    0.878580] gpmc,oe-aad-mux-off-ns = <30> /* 21 ns - 30 ns; 3 ticks */
    [    0.881873] gpmc,we-on-ns = <50> /* 41 ns - 50 ns; 5 ticks */
    [    0.884763] gpmc,we-off-ns = <160> /* 151 ns - 160 ns; 16 ticks */
    [    0.887871] gpmc,rd-cycle-ns = <170> /* 161 ns - 170 ns; 17 ticks */
    [    0.891064] gpmc,wr-cycle-ns = <170> /* 161 ns - 170 ns; 17 ticks */
    [    0.894271] gpmc,access-ns = <150> /* 141 ns - 150 ns; 15 ticks */
    [    0.897380] gpmc,page-burst-access-ns = <10> /* 1 ns - 10 ns; 1 ticks */
    [    0.900748] gpmc,bus-turnaround-ns = <0> /* 0 ns - 0 ns; 0 ticks */
    [    0.903909] gpmc,cycle2cycle-delay-ns = <0> /* 0 ns - 0 ns; 0 ticks */
    [    0.907192] gpmc,wait-monitoring-ns = <0> /* 0 ns - 0 ns; 0 ticks */
    [    0.910386] gpmc,clk-activation-ns = <0> /* 0 ns - 0 ns; 0 ticks */
    [    0.913547] gpmc,wr-data-mux-bus-ns = <70> /* 61 ns - 70 ns; 7 ticks */
    [    0.916874] gpmc,wr-access-ns = <150> /* 141 ns - 150 ns; 15 ticks */
    [    0.920118] GPMC CS0: cs_on            :   0 ticks,   0 ns (was   1 ticks)   0 ns
    [    0.923891] GPMC CS0: cs_rd_off        :  30 ticks, 300 ns (was  16 ticks) 300 ns
    [    0.927654] GPMC CS0: cs_wr_off        :  10 ticks, 100 ns (was  16 ticks) 100 ns
    [    0.931427] GPMC CS0: adv_on           :   0 ticks,   0 ns (was   4 ticks)   0 ns
    [    0.935190] GPMC CS0: adv_rd_off       :  10 ticks, 100 ns (was   5 ticks) 100 ns
    [    0.938951] GPMC CS0: adv_wr_off       :  10 ticks, 100 ns (was   6 ticks) 100 ns
    [    0.942724] GPMC CS0: adv_aad_mux_on   :   0 ticks,   0 ns (was   1 ticks)   0 ns
    [    0.946487] GPMC CS0: adv_aad_mux_rd_off:   0 ticks,   0 ns (was   2 ticks)   0 ns
    [    0.950292] GPMC CS0: adv_aad_mux_wr_off:   0 ticks,   0 ns (was   2 ticks)   0 ns
    [    0.954107] GPMC CS0: oe_on            :   0 ticks,   0 ns (was   6 ticks)   0 ns
    [    0.957871] GPMC CS0: oe_off           :  10 ticks, 100 ns (was  16 ticks) 100 ns
    [    0.961644] GPMC CS0: oe_aad_mux_on    :   0 ticks,   0 ns (was   1 ticks)   0 ns
    [    0.965406] GPMC CS0: oe_aad_mux_off   :   0 ticks,   0 ns (was   3 ticks)   0 ns
    [    0.969167] GPMC CS0: we_on            :   0 ticks,   0 ns (was   5 ticks)   0 ns
    [    0.972939] GPMC CS0: we_off           :   5 ticks,  50 ns (was  16 ticks)  50 ns
    [    0.976702] GPMC CS0: rd_cycle         :  30 ticks, 300 ns (was  17 ticks) 300 ns
    [    0.980465] GPMC CS0: wr_cycle         :  10 ticks, 100 ns (was  17 ticks) 100 ns
    [    0.984237] GPMC CS0: access           :  11 ticks, 110 ns (was  15 ticks) 110 ns
    [    0.987999] GPMC CS0: page_burst_access:   0 ticks,   0 ns (was   1 ticks)   0 ns
    [    0.991772] GPMC CS0: bus_turnaround   :   0 ticks,   0 ns (was   0 ticks)   0 ns
    [    0.995534] GPMC CS0: cycle2cycle_delay:   0 ticks,   0 ns (was   0 ticks)   0 ns
    [    0.999296] GPMC CS0: wr_data_mux_bus  :   0 ticks,   0 ns (was   7 ticks)   0 ns
    [    1.003071] GPMC CS0: wr_access        :   0 ticks,   0 ns (was  15 ticks)   0 ns
    [    1.006834] GPMC CS0: wait_monitoring  :   0 ticks,   0 ns (was   0 ticks)   0 ns
    [    1.010595] GPMC CS0: clk_activation   :   0 ticks,   0 ns (was   0 ticks)   0 ns
    [    1.014366] GPMC CS0 CLK period is 40 ns (div 4)
    [    1.016690] gpmc cs0 after gpmc_cs_set_timings:
    [    1.018967] cs0 GPMC_CS_CONFIG1: 0x00000813
    [    1.021069] cs0 GPMC_CS_CONFIG2: 0x000a1e00
    [    1.023182] cs0 GPMC_CS_CONFIG3: 0x000a0a00
    [    1.025285] cs0 GPMC_CS_CONFIG4: 0x05000a00
    [    1.027387] cs0 GPMC_CS_CONFIG5: 0x000b0a1e
    [    1.029489] cs0 GPMC_CS_CONFIG6: 0x80000000
    [    1.031602] cs0 GPMC_CS_CONFIG7: 0x00000f50
    [    1.033705] gpmc cs0 access configuration:
    [    1.035763] gpmc,time-para-granularity = <1>
    [    1.037909] gpmc,mux-add-data = <0>
    [    1.039662] gpmc,device-width = <0>
    [    1.041425] gpmc,wait-pin = <0>
    [    1.043005] gpmc,burst-length = <4>
    [    1.044759] gpmc cs0 timings configuration:
    [    1.046862] gpmc,cs-on-ns = <0> /* 0 ns - 0 ns; 0 ticks */
    [    1.049621] gpmc,cs-rd-off-ns = <300> /* 291 ns - 300 ns; 30 ticks */
    [    1.052870] gpmc,cs-wr-off-ns = <100> /* 91 ns - 100 ns; 10 ticks */
    [    1.056064] gpmc,adv-on-ns = <0> /* 0 ns - 0 ns; 0 ticks */
    [    1.058866] gpmc,adv-rd-off-ns = <100> /* 91 ns - 100 ns; 10 ticks */
    [    1.062115] gpmc,adv-wr-off-ns = <100> /* 91 ns - 100 ns; 10 ticks */
    [    1.065354] gpmc,adv-aad-mux-on-ns = <0> /* 0 ns - 0 ns; 0 ticks */
    [    1.068504] gpmc,adv-aad-mux-rd-off-ns = <0> /* 0 ns - 0 ns; 0 ticks */
    [    1.071840] gpmc,adv-aad-mux-wr-off-ns = <0> /* 0 ns - 0 ns; 0 ticks */
    [    1.075165] gpmc,oe-on-ns = <0> /* 0 ns - 0 ns; 0 ticks */
    [    1.077923] gpmc,oe-off-ns = <100> /* 91 ns - 100 ns; 10 ticks */
    [    1.080986] gpmc,oe-aad-mux-on-ns = <0> /* 0 ns - 0 ns; 0 ticks */
    [    1.084105] gpmc,oe-aad-mux-off-ns = <0> /* 0 ns - 0 ns; 0 ticks */
    [    1.087257] gpmc,we-on-ns = <0> /* 0 ns - 0 ns; 0 ticks */
    [    1.090014] gpmc,we-off-ns = <50> /* 41 ns - 50 ns; 5 ticks */
    [    1.092962] gpmc,rd-cycle-ns = <300> /* 291 ns - 300 ns; 30 ticks */
    [    1.096157] gpmc,wr-cycle-ns = <100> /* 91 ns - 100 ns; 10 ticks */
    [    1.099309] gpmc,access-ns = <110> /* 101 ns - 110 ns; 11 ticks */
    [    1.102428] gpmc,page-burst-access-ns = <0> /* 0 ns - 0 ns; 0 ticks */
    [    1.105711] gpmc,bus-turnaround-ns = <0> /* 0 ns - 0 ns; 0 ticks */
    [    1.108861] gpmc,cycle2cycle-delay-ns = <0> /* 0 ns - 0 ns; 0 ticks */
    [    1.112154] gpmc,wait-monitoring-ns = <0> /* 0 ns - 0 ns; 0 ticks */
    [    1.115349] gpmc,clk-activation-ns = <0> /* 0 ns - 0 ns; 0 ticks */
    [    1.118500] gpmc,wr-data-mux-bus-ns = <0> /* 0 ns - 0 ns; 0 ticks */
    [    1.121704] gpmc,wr-access-ns = <0> /* 0 ns - 0 ns; 0 ticks */
    [    1.125504] omap2-nand 10000000.nand: GPIO lookup for consumer rb
    [    1.125513] omap2-nand 10000000.nand: using device tree for GPIO lookup
    [    1.125522] of_get_named_gpiod_flags: can't parse 'rb-gpios' property of node '/ocp/gpmc@50000000/nand@0,0[0]'
    [    1.125529] of_get_named_gpiod_flags: can't parse 'rb-gpio' property of node '/ocp/gpmc@50000000/nand@0,0[0]'
    [    1.125534] omap2-nand 10000000.nand: using lookup tables for GPIO lookup
    [    1.125541] omap2-nand 10000000.nand: lookup for GPIO rb failed
    [    1.126015] nand: device found, Manufacturer ID: 0x2c, Chip ID: 0x48
    [    1.129216] nand: Micron MT29F32G08AFACAWP
    [    1.131276] nand: 2048 MiB, SLC, erase size: 512 KiB, page size: 4096, OOB size: 224
    [    1.135248] nand: using OMAP_ECC_BCH8_CODE_HW ECC scheme
    [    1.137969] 2 ofpart partitions found on MTD device omap2-nand.0
    [    1.140989] Creating 2 MTD partitions on "omap2-nand.0":
    [    1.143688] 0x000000000000-0x000008000000 : "boot"
    [    1.160595] 0x000008000000-0x000080000000 : "root"
    [    1.362585] omap_i2c 44e0b000.i2c: bus 0 rev0.11 at 100 kHz
    [    1.366222] omap_i2c 4802a000.i2c: bus 1 rev0.11 at 100 kHz
    [    1.369490] hctosys: unable to open rtc device (rtc0)
    [    1.372501] ALSA device list:
    [    1.374004]   No soundcards found.
    [    1.376401] RAMDISK: gzip image found at block 0
    [    2.296576] EXT4-fs (ram0): mounting ext2 file system using the ext4 subsystem
    [    2.301698] EXT4-fs (ram0): mounted filesystem without journal. Opts: (null)
    [    2.305327] VFS: Mounted root (ext2 filesystem) on device 1:0.
    [    2.308840] devtmpfs: mounted
    [    2.312032] Freeing unused kernel memory: 1024K
    [    2.352830] random: fast init done
    [    2.680778] EXT4-fs (mtdblock0): mounting ext2 file system using the ext4 subsystem
    [    3.191081] EXT4-fs (mtdblock0): mounted filesystem without journal. Opts: (null)
    [  122.983042] musb_hdrc: Unknown symbol usb_hcd_resume_root_hub (err 0)
    [  122.986356] musb_hdrc: Unknown symbol usb_hcd_unlink_urb_from_ep (err 0)
    [  122.990016] musb_hdrc: Unknown symbol usb_otg_state_string (err 0)
    [  122.993400] musb_hdrc: Unknown symbol usb_get_dr_mode (err 0)
    [  122.996343] musb_hdrc: Unknown symbol usb_ep_set_maxpacket_limit (err 0)
    [  122.999758] musb_hdrc: Unknown symbol usb_hcd_map_urb_for_dma (err 0)
    [  123.003122] musb_hdrc: Unknown symbol usb_add_gadget_udc (err 0)
    [  123.006201] musb_hdrc: Unknown symbol usb_hcd_check_unlink_urb (err 0)
    [  123.009747] musb_hdrc: Unknown symbol usb_gadget_udc_reset (err 0)
    [  123.012923] musb_hdrc: Unknown symbol usb_hcd_link_urb_to_ep (err 0)
    [  123.016201] musb_hdrc: Unknown symbol usb_put_hcd (err 0)
    [  123.019056] musb_hdrc: Unknown symbol usb_ep_set_halt (err 0)
    [  123.022027] musb_hdrc: Unknown symbol usb_hcd_giveback_urb (err 0)
    [  123.025252] musb_hdrc: Unknown symbol usb_gadget_giveback_request (err 0)
    [  123.028700] musb_hdrc: Unknown symbol usb_del_gadget_udc (err 0)
    [  123.031799] musb_hdrc: Unknown symbol usb_hcd_poll_rh_status (err 0)
    [  123.035028] musb_hdrc: Unknown symbol usb_create_hcd (err 0)
    [  123.037963] musb_hdrc: Unknown symbol usb_remove_hcd (err 0)
    [  123.040846] musb_hdrc: Unknown symbol usb_hcd_unmap_urb_for_dma (err 0)
    [  123.044264] musb_hdrc: Unknown symbol usb_add_hcd (err 0)
    [  123.050874] musb_hdrc: Unknown symbol usb_hcd_resume_root_hub (err 0)
    [  123.054441] musb_hdrc: Unknown symbol usb_hcd_unlink_urb_from_ep (err 0)
    [  123.058110] musb_hdrc: Unknown symbol usb_otg_state_string (err 0)
    [  123.061413] musb_hdrc: Unknown symbol usb_get_dr_mode (err 0)
    [  123.064356] musb_hdrc: Unknown symbol usb_ep_set_maxpacket_limit (err 0)
    [  123.067771] musb_hdrc: Unknown symbol usb_hcd_map_urb_for_dma (err 0)
    [  123.071066] musb_hdrc: Unknown symbol usb_add_gadget_udc (err 0)
    [  123.074242] musb_hdrc: Unknown symbol usb_hcd_check_unlink_urb (err 0)
    [  123.077789] musb_hdrc: Unknown symbol usb_gadget_udc_reset (err 0)
    [  123.080918] musb_hdrc: Unknown symbol usb_hcd_link_urb_to_ep (err 0)
    [  123.084239] musb_hdrc: Unknown symbol usb_put_hcd (err 0)
    [  123.087096] musb_hdrc: Unknown symbol usb_ep_set_halt (err 0)
    [  123.090024] musb_hdrc: Unknown symbol usb_hcd_giveback_urb (err 0)
    [  123.093286] musb_hdrc: Unknown symbol usb_gadget_giveback_request (err 0)
    [  123.096736] musb_hdrc: Unknown symbol usb_del_gadget_udc (err 0)
    [  123.099796] musb_hdrc: Unknown symbol usb_hcd_poll_rh_status (err 0)
    [  123.103061] musb_hdrc: Unknown symbol usb_create_hcd (err 0)
    [  123.105998] musb_hdrc: Unknown symbol usb_remove_hcd (err 0)
    [  123.108881] musb_hdrc: Unknown symbol usb_hcd_unmap_urb_for_dma (err 0)
    [  123.112295] musb_hdrc: Unknown symbol usb_add_hcd (err 0)
    [  123.287014] usbcore: registered new interface driver usbfs
    [  123.303755] usbcore: registered new interface driver hub
    [  123.306985] usbcore: registered new device driver usb
    / # 
    
    
    

  • Roman,

    Roman Ronge said:

    Here is output when I try to load the musb-hdrc:

    / # modprobe musb-hdrc
    [ 122.983042] musb_hdrc: Unknown symbol usb_hcd_resume_root_hub (err 0)
    ...

    Again, something is not right in what you have done when building the kernel. Otherwise, you don't have to manually load musb-hdrc, all the usb drivers should be loaded automatically during kernel booting.

    And your .config file doesn't have MUSB_DSPS module enabled, this module is required for AM335x USB. it should be enabled when using tisdk_am335x-evm_defconfig. Please see what I got in the log below.

    - download the Processor SDK v4.2.0.9 kernel source code am335x-evm-linux-sdk-src-04.02.00.09.tar.xz from  http://software-dl.ti.com/processor-sdk-linux/esd/AM335X/latest/index_FDS.html.

    lb@ub:am335x$ tar xvf ~/tmp/am335x-evm-linux-sdk-src-04.02.00.09.tar.xz 
    lb@ub:am335x$ cd board-support/linux-4.9.59+gitAUTOINC+a75d8e9305-ga75d8e9305/
    lb@ub:linux-4.9.59+gitAUTOINC+a75d8e9305-ga75d8e9305$ export ARCH=arm
    lb@ub:linux-4.9.59+gitAUTOINC+a75d8e9305-ga75d8e9305$ export CROSS_COMPILE=~/opt/gcc-linaro-4.9-2015.05-x86_64_arm-linux-gnueabihf/bin/arm-linux-gnueabihf-
    lb@ub:linux-4.9.59+gitAUTOINC+a75d8e9305-ga75d8e9305$ make -s tisdk_am335x-evm_defconfig
    lb@ub:linux-4.9.59+gitAUTOINC+a75d8e9305-ga75d8e9305$ grep MUSB_DSPS arch/arm/configs/tisdk_am335x-evm_defconfig
    CONFIG_USB_MUSB_DSPS=m
    lb@ub:linux-4.9.59+gitAUTOINC+a75d8e9305-ga75d8e9305$ grep MUSB_DSPS .config
    CONFIG_USB_MUSB_DSPS=m

    Please show me the exact command you used to build the kernel with tisdk_am335x-evm_defconfig.

  • Roman,

    I haven’t heard back from you, I’m assuming you were able to resolve your issue. If not, just post a reply below (or create a new thread if the thread has locked due to time-out). thanks.
  • Hi Bin Liu,

    My apologies but I got stuck on other things last week and didn't get much chance to look at it again. I was hoping to reinstall the SDK and try over to see if it properly includes all the USB modules but didn't get time yet. I will try it in next 2-3 days.

    Roman

  • Hi again,
    So as per suggestion, I have installed fresh copy of the SDK 4.2.0.9 and ran the default make all build to start with.  As I use FIT image with u-boot, I have created an FIT image with the prebuilt AM335x EVM zImage and our own device tree blob. I tried to use the original EVM device tree blob but the kernel hangs right after "Starting kernel..." message. So that was a no-go. I also use built rootfs with the needed modules. Below are the necessary files and outputs. Bin Liu, you have suggested that the USB modules should be installed on Linux boot. I don't see any evidence of it in dmesg, and even if I run lsmod, there is no modules loaded listed. Is this supposed to happen always or only if a attached USB device like a hub chip is detected? As described before, we have two USB2512 hubs connected to the CPU USB ports 0 and 1. For now I am only concerned with bringing up USB0. The USB hub is programmed and enabled via I2C. Based on my understanding from the USB2512 documentation and the poweron pin strapping used on our board, the hub only presents itself upstream after it is programmed via the I2C bus and enabled. Yet if I program it and enable it, The CPU USB0 detects and reports nothing. No drivers or modules loaded.
    FIT:
     
    /dts-v1/;
    / {
           description = "OBC image with single Linux kernel and FDT blob";
           #address-cells = <1>;
           images {
                           kernel@1 {
                                                   description = "OBC Linux kernel";
                                                   data = /incbin/("zImage-am335x-evm.bin");
                                                   type = "kernel";
                                                   arch = "arm";
                                                   os = "linux";
                                                   compression = "none";
                                                   load  = <0x82000000>;
                                                   entry = <0x82000000>;
                                                   hash@1 {
                                                                   algo = "crc32";
                                                                   };
                                                   hash@2 {
                                                                   algo = "sha1";
                                                                   };
                                           };
                           fdt@1 {
                                                   description = "Flattened Device Tree blob";
                                                   data = /incbin/("am335x-obc.dtb");
                                                   type = "flat_dt";
                                                   arch = "arm";
                                                   compression = "none";
                                                   load  = <0x90000000>;
                                                   hash@1 {
                                                                   algo = "crc32";
                                                                   };
                                                   hash@2 {
                                                                   algo = "sha1";
                                                                   };
                                           };
                           ramdisk@1 {
                                                   description = "initial ramdisk";
                                                   data = /incbin/("initrd-obc.gz");
                                                   type = "ramdisk";
                                                   arch = "arm";
                                                   os = "linux";
                                                   compression = "gzip";
                                                   load  = <0xA0000000>;
                                                   entry = <0xA0000000>;
                                                   hash@1 {
                                                                   algo = "sha1";
                                                                   };
                                                   hash@2 {
                                                                   algo = "crc32";
                                                                   };
                                           };
                   };
           configurations {
                                           default = "conf@1";
                                           conf@1 {
                                                           description = "Boot Linux kernel with FDT blob";
                                                           kernel = "kernel@1";
                                                           fdt = "fdt@1";
                                                           ramdisk = "ramdisk@1";
                                                           };
                                           };
    };
     
    The complete DTS file again:
     
     
    /*
     * basic DTS
     */

    /dts-v1/;



    #include "am33xx.dtsi"
    #include <dt-bindings/interrupt-controller/irq.h>
    /* #include "am335x-bone-common.dtsi" */

    / {
            model = "TI AM335x CSYS";
            compatible = "ti,am335x-obc", "ti,am33xx";

            memory@80000000 {
                    device_type = "memory";
                    reg = <0x80000000 0x40000000>; /* 256 MB */
            };

            chosen {
                    stdout-path = &uart0;
            };

    };

    &rtc {
            status = "disabled";
            ti,hwmods = "disabled";
    };

    &am33xx_pinmux {
            pinctrl-names = "default";
            pinctrl-0 = <&clkout2_pin>;

            i2c0_pins: pinmux_i2c0_pins {
                    pinctrl-single,pins = <
                            0x188 (PIN_INPUT_PULLUP | MUX_MODE0)    /* i2c0_sda.i2c0_sda */
                            0x18c (PIN_INPUT_PULLUP | MUX_MODE0)    /* i2c0_scl.i2c0_scl */
                    >;
            };

            i2c1_pins: pinmux_i2c1_pins {
                    pinctrl-single,pins = <
                            0x158 (PIN_INPUT_PULLUP | MUX_MODE2)    /* spi0_d1.i2c1_sda */
                            0x15c (PIN_INPUT_PULLUP | MUX_MODE2)    /* spi0_cs0.i2c1_scl */
                    >;
            };

            uart0_pins: pinmux_uart0_pins {
                    pinctrl-single,pins = <
                            AM33XX_IOPAD(0x970, PIN_INPUT_PULLUP | MUX_MODE0)       /* uart0_rxd.uart0_rxd */
                            AM33XX_IOPAD(0x974, PIN_OUTPUT_PULLDOWN | MUX_MODE0)    /* uart0_txd.uart0_txd */
                    >;
            };

            uart1_pins: pinmux_uart1_pins {
                    pinctrl-single,pins = <
                            AM33XX_IOPAD(0x978, PIN_INPUT | MUX_MODE0)              /* uart1_ctsn.uart1_ctsn */
                            AM33XX_IOPAD(0x97C, PIN_OUTPUT_PULLDOWN | MUX_MODE0)    /* uart1_rtsn.uart1_rtsn */
                            AM33XX_IOPAD(0x980, PIN_INPUT_PULLUP | MUX_MODE0)       /* uart1_rxd.uart1_rxd */
                            AM33XX_IOPAD(0x984, PIN_OUTPUT_PULLDOWN | MUX_MODE0)    /* uart1_txd.uart1_txd */
                    >;
            };

            clkout2_pin: pinmux_clkout2_pin {
                    pinctrl-single,pins = <
                            AM33XX_IOPAD(0x9b4, PIN_OUTPUT_PULLDOWN | MUX_MODE3)    /* xdma_event_intr1.clkout2 */
                    >;
            };

            nandflash_pins_s0: nandflash_pins_s0 {
                    pinctrl-single,pins = <
                            AM33XX_IOPAD(0x800, PIN_INPUT | MUX_MODE0)      /* gpmc_ad0.gpmc_ad0 */
                            AM33XX_IOPAD(0x804, PIN_INPUT | MUX_MODE0)      /* gpmc_ad1.gpmc_ad1 */
                            AM33XX_IOPAD(0x808, PIN_INPUT | MUX_MODE0)      /* gpmc_ad2.gpmc_ad2 */
                            AM33XX_IOPAD(0x80c, PIN_INPUT | MUX_MODE0)      /* gpmc_ad3.gpmc_ad3 */
                            AM33XX_IOPAD(0x810, PIN_INPUT | MUX_MODE0)      /* gpmc_ad4.gpmc_ad4 */
                            AM33XX_IOPAD(0x814, PIN_INPUT | MUX_MODE0)      /* gpmc_ad5.gpmc_ad5 */
                            AM33XX_IOPAD(0x818, PIN_INPUT | MUX_MODE0)      /* gpmc_ad6.gpmc_ad6 */
                            AM33XX_IOPAD(0x81c, PIN_INPUT | MUX_MODE0)      /* gpmc_ad7.gpmc_ad7 */

                            AM33XX_IOPAD(0x870, PIN_INPUT | MUX_MODE0)      /* gpmc_wait0.gpmc_wait0 */
                            AM33XX_IOPAD(0x874, PIN_INPUT | MUX_MODE7)      /* gpmc_wpn.gpio0_30 */
                            AM33XX_IOPAD(0x87c, PIN_OUTPUT | MUX_MODE0)     /* gpmc_csn0.gpmc_csn0  */
                            AM33XX_IOPAD(0x890, PIN_OUTPUT | MUX_MODE0)     /* gpmc_advn_ale.gpmc_advn_ale */
                            AM33XX_IOPAD(0x894, PIN_OUTPUT | MUX_MODE0)     /* gpmc_oen_ren.gpmc_oen_ren */
                            AM33XX_IOPAD(0x898, PIN_OUTPUT | MUX_MODE0)     /* gpmc_wen.gpmc_wen */
                            AM33XX_IOPAD(0x89c, PIN_OUTPUT | MUX_MODE0)     /* gpmc_be0n_cle.gpmc_be0n_cle */
                    >;
            };

    };

    &uart0 {
            pinctrl-names = "default";
            pinctrl-0 = <&uart0_pins>;

            status = "okay";
    };

    &uart1 {
            pinctrl-names = "default";
            pinctrl-0 = <&uart1_pins>;

            status = "okay";
    };

    &i2c0 {
            pinctrl-names = "default";
            pinctrl-0 = <&i2c0_pins>;

            status = "okay";
            clock-frequency = <100000>;
    };

    &i2c1 {
            pinctrl-names = "default";
            pinctrl-0 = <&i2c1_pins>;

            status = "okay";
            clock-frequency = <100000>;

    };

    &elm {
            status = "okay";
    };

    &gpmc {
            status = "okay";
            pinctrl-names = "default";
            pinctrl-0 = <&nandflash_pins_s0>;
            ranges = <0 0 0x10000000 0x10000000>;   /* CS0: 16MB for NAND */
            nand@0,0 {
                    compatible = "ti,omap2-nand";
                    reg = <0 0 0x1000000>; /* CS0, offset 0, size 16MB or the TI code in omap-gpmc.c will screw up! */
                    ti,nand-ecc-opt = "bch8";
                    ti,elm-id = <&elm>;
                    nand-bus-width = <8>;
                    gpmc,time-para-granularity = <1>;
                    gpmc,device-width = <1>;
                    gpmc,burst-width = <0>;
                    gpmc,burst-wrap = <0>;
                    gpmc,sync-clk-ps = <40000>; /* converted to ps */
                    gpmc,cs-on-ns = <0>;
                    gpmc,cs-rd-off-ns = <300>; /* values are 10x higher (from standalone where it is in ticks) */
                    gpmc,cs-wr-off-ns = <100>; /* as they are later divided using clock rate formula */
                    gpmc,adv-on-ns = <0>;
                    gpmc,adv-rd-off-ns = <100>;
                    gpmc,adv-wr-off-ns = <100>;
                    gpmc,we-on-ns = <0>;
                    gpmc,we-off-ns = <50>;
                    gpmc,oe-on-ns = <0>;
                    gpmc,oe-off-ns = <100>;
                    gpmc,access-ns = <110>;
                    gpmc,rd-cycle-ns = <300>;
                    gpmc,wr-cycle-ns = <100>;
                    gpmc,bus-turnaround-ns = <0>;
                    gpmc,cycle2cycle-delay-ns = <0>;
                    gpmc,clk-activation-ns = <0>;
                    gpmc,wr-access-ns = <0>;
                    gpmc,wr-data-mux-bus-ns = <0>;
                    /* MTD partition table */
                    #address-cells = <1>;
                    #size-cells = <1>;
                    partition@0 {
                            label = "boot";
                            reg = <0x00000000 0x08000000>;
                    };
                    partition@1 {
                            label = "root";
                            reg = <0x08000000 0x78000000>;
                    };
            };
    };

    &usb {
            status = "okay";
    };

    &usb_ctrl_mod {
            status = "okay";
    };

    &usb0_phy {
            status = "okay";
    };

    &usb1_phy {
            status = "okay";
    };

    &usb0 {
            status = "okay";
    };

    &usb0 {
            status = "okay";
            dr_mode = "host";
    };

    &usb1 {
            status = "okay";
            dr_mode = "host";
    };


    &cppi41dma  {
            status = "okay";
    };


    Here is the kernel startup output:

    Starting kernel ...

    [ 0.000000] Booting Linux on physical CPU 0x0
    [ 0.000000] Linux version 4.9.59-ga75d8e9305 (gtbldadm@ubuntu-16) (gcc version 6.2.1 20161016 (Linaro GCC 6.2-2016.11) ) #1 PREEMPT Sat Dec 23 09:46:08 EST 2017
    [ 0.000000] CPU: ARMv7 Processor [413fc082] revision 2 (ARMv7), cr=10c5387d
    [ 0.000000] CPU: PIPT / VIPT nonaliasing data cache, VIPT aliasing instruction cache
    [ 0.000000] OF: fdt:Machine model: TI AM335x CSYSOBC
    [ 0.000000] efi: Getting EFI parameters from FDT:
    [ 0.000000] efi: UEFI not found.
    [ 0.000000] cma: Reserved 48 MiB at 0xbd000000
    [ 0.000000] Memory policy: Data cache writeback
    [ 0.000000] CPU: All CPU(s) started in SVC mode.
    [ 0.000000] AM335X ES2.1 (sgx neon)
    [ 0.000000] Built 1 zonelists in Zone order, mobility grouping on. Total pages: 260416
    [ 0.000000] Kernel command line: console=ttyS0,230400n8 root=/dev/ram0 rw initrd=0xa0000000 rootfstype=ext2 earlyprintk loglevel=7;
    [ 0.000000] PID hash table entries: 4096 (order: 2, 16384 bytes)
    [ 0.000000] Dentry cache hash table entries: 131072 (order: 7, 524288 bytes)
    [ 0.000000] Inode-cache hash table entries: 65536 (order: 6, 262144 bytes)
    [ 0.000000] Memory: 967720K/1048576K available (7168K kernel code, 281K rwdata, 2420K rodata, 1024K init, 280K bss, 31704K reserved, 49152K cma-reserved, 212992K highmem)
    [ 0.000000] Virtual kernel memory layout:
    [ 0.000000] vector : 0xffff0000 - 0xffff1000 ( 4 kB)
    [ 0.000000] fixmap : 0xffc00000 - 0xfff00000 (3072 kB)
    [ 0.000000] vmalloc : 0xf0800000 - 0xff800000 ( 240 MB)
    [ 0.000000] lowmem : 0xc0000000 - 0xf0000000 ( 768 MB)
    [ 0.000000] pkmap : 0xbfe00000 - 0xc0000000 ( 2 MB)
    [ 0.000000] modules : 0xbf000000 - 0xbfe00000 ( 14 MB)
    [ 0.000000] .text : 0xc0008000 - 0xc0800000 (8160 kB)
    [ 0.000000] .init : 0xc0b00000 - 0xc0c00000 (1024 kB)
    [ 0.000000] .data : 0xc0c00000 - 0xc0c465d0 ( 282 kB)
    [ 0.000000] .bss : 0xc0c465d0 - 0xc0c8c834 ( 281 kB)
    [ 0.000000] SLUB: HWalign=64, Order=0-3, MinObjects=0, CPUs=1, Nodes=1
    [ 0.000000] Preemptible hierarchical RCU implementation.
    [ 0.000000] Build-time adjustment of leaf fanout to 32.
    [ 0.000000] NR_IRQS:16 nr_irqs:16 16
    [ 0.000000] IRQ: Found an INTC at 0xfa200000 (revision 5.0) with 128 interrupts
    [ 0.000000] OMAP clockevent source: timer2 at 24000000 Hz
    [ 0.000012] sched_clock: 32 bits at 24MHz, resolution 41ns, wraps every 89478484971ns
    [ 0.000029] clocksource: timer1: mask: 0xffffffff max_cycles: 0xffffffff, max_idle_ns: 79635851949 ns
    [ 0.000038] OMAP clocksource: timer1 at 24000000 Hz
    [ 0.000166] clocksource_probe: no matching clocksources found
    [ 0.000320] Console: colour dummy device 80x30
    [ 0.000359] Calibrating delay loop... 996.14 BogoMIPS (lpj=4980736)
    [ 0.089288] pid_max: default: 32768 minimum: 301
    [ 0.089413] Mount-cache hash table entries: 2048 (order: 1, 8192 bytes)
    [ 0.089423] Mountpoint-cache hash table entries: 2048 (order: 1, 8192 bytes)
    [ 0.090150] CPU: Testing write buffer coherency: ok
    [ 0.090490] Setting up static identity map for 0x80100000 - 0x80100060
    [ 0.091234] EFI services will not be available.
    [ 0.092416] devtmpfs: initialized
    [ 0.101492] VFP support v0.3: implementor 41 architecture 3 part 30 variant c rev 3
    [ 0.101822] clocksource: jiffies: mask: 0xffffffff max_cycles: 0xffffffff, max_idle_ns: 19112604462750000 ns
    [ 0.101846] futex hash table entries: 256 (order: -1, 3072 bytes)
    [ 0.105124] pinctrl core: initialized pinctrl subsystem
    [ 0.106309] NET: Registered protocol family 16
    [ 0.107873] DMA: preallocated 256 KiB pool for atomic coherent allocations
    [ 0.110928] omap_hwmod: rtc: no dt node
    [ 0.110945] ------------[ cut here ]------------
    [ 0.110980] WARNING: CPU: 0 PID: 1 at /oe/bld/build-CORTEX_1/arago-tmp-external-linaro-toolchain/work-shared/am335x-evm/kernel-source/arch/arm/mach-omap2/omap_hwmod.c:2548 _init.constprop.22+0x1fc/0x4b8
    [ 0.110987] omap_hwmod: rtc: doesn't have mpu register target base
    [ 0.110993] Modules linked in:
    [ 0.111013] CPU: 0 PID: 1 Comm: swapper Not tainted 4.9.59-ga75d8e9305 #1
    [ 0.111019] Hardware name: Generic AM33XX (Flattened Device Tree)
    [ 0.111025] Backtrace:
    [ 0.111055] [<c010b790>] (dump_backtrace) from [<c010ba4c>] (show_stack+0x18/0x1c)
    [ 0.111066] r7:00000009 r6:00000000 r5:c098f488 r4:ee865e38
    [ 0.111091] [<c010ba34>] (show_stack) from [<c03c0b74>] (dump_stack+0x24/0x28)
    [ 0.111110] [<c03c0b50>] (dump_stack) from [<c012b5d0>] (__warn+0xe8/0x100)
    [ 0.111121] [<c012b4e8>] (__warn) from [<c012b628>] (warn_slowpath_fmt+0x40/0x48)
    [ 0.111133] r9:c0b0061c r8:000000ba r7:c0b3b820 r6:00000000 r5:00000000 r4:c098fb1c
    [ 0.111145] [<c012b5ec>] (warn_slowpath_fmt) from [<c0b0d0e8>] (_init.constprop.22+0x1fc/0x4b8)
    [ 0.111152] r3:c09cb404 r2:c098fb1c
    [ 0.111157] r4:c0c0ab50
    [ 0.111169] [<c0b0ceec>] (_init.constprop.22) from [<c0b0d4d4>] (__omap_hwmod_setup_all+0x48/0x124)
    [ 0.111180] r10:00000000 r9:c0b0061c r8:000000ba r7:c0b3b820 r6:c0b49ff4 r5:c0c07938
    [ 0.111186] r4:c0c0ab50
    [ 0.111198] [<c0b0d48c>] (__omap_hwmod_setup_all) from [<c010171c>] (do_one_initcall+0x4c/0x178)
    [ 0.111206] r5:ffffe000 r4:c0b0d48c
    [ 0.111225] [<c01016d0>] (do_one_initcall) from [<c0b00e8c>] (kernel_init_freeable+0x13c/0x1cc)
    [ 0.111237] r10:00000003 r9:c0b0061c r8:000000ba r7:c0b3b820 r6:c0b49ff4 r5:c0c46600
    [ 0.111243] r4:c0c46600
    [ 0.111262] [<c0b00d50>] (kernel_init_freeable) from [<c07d4128>] (kernel_init+0x10/0x110)
    [ 0.111273] r10:00000000 r9:00000000 r8:00000000 r7:00000000 r6:00000000 r5:c07d4118
    [ 0.111278] r4:00000000
    [ 0.111290] [<c07d4118>] (kernel_init) from [<c0107d38>] (ret_from_fork+0x14/0x3c)
    [ 0.111297] r5:c07d4118 r4:00000000
    [ 0.111310] ---[ end trace 7442791377aded2d ]---
    [ 0.120329] omap_hwmod: debugss: _wait_target_disable failed
    [ 0.199281] cpuidle: using governor ladder
    [ 0.229269] cpuidle: using governor menu
    [ 0.234608] OMAP GPIO hardware version 0.1
    [ 0.245359] omap-gpmc 50000000.gpmc: could not find pctldev for node /ocp/l4_wkup@44c00000/scm@210000/pinmux@800/nandflash_pins_s0, deferring probe
    [ 0.246695] No ATAGs?
    [ 0.246711] hw-breakpoint: debug architecture 0x4 unsupported.
    [ 0.286489] edma 49000000.edma: TI EDMA DMA engine driver
    [ 0.288798] omap_i2c 44e0b000.i2c: could not find pctldev for node /ocp/l4_wkup@44c00000/scm@210000/pinmux@800/pinmux_i2c0_pins, deferring probe
    [ 0.288848] omap_i2c 4802a000.i2c: could not find pctldev for node /ocp/l4_wkup@44c00000/scm@210000/pinmux@800/pinmux_i2c1_pins, deferring probe
    [ 0.288926] media: Linux media interface: v0.10
    [ 0.288976] Linux video capture interface: v2.00
    [ 0.289012] pps_core: LinuxPPS API ver. 1 registered
    [ 0.289019] pps_core: Software ver. 5.3.6 - Copyright 2005-2007 Rodolfo Giometti <giometti@linux.it>
    [ 0.289044] PTP clock support registered
    [ 0.289079] EDAC MC: Ver: 3.0.0
    [ 0.290182] omap-mailbox 480c8000.mailbox: omap mailbox rev 0x400
    [ 0.290466] Advanced Linux Sound Architecture Driver Initialized.
    [ 0.291597] clocksource: Switched to clocksource timer1
    [ 0.300651] NET: Registered protocol family 2
    [ 0.301331] TCP established hash table entries: 8192 (order: 3, 32768 bytes)
    [ 0.301406] TCP bind hash table entries: 8192 (order: 3, 32768 bytes)
    [ 0.301473] TCP: Hash tables configured (established 8192 bind 8192)
    [ 0.301561] UDP hash table entries: 512 (order: 1, 8192 bytes)
    [ 0.301637] UDP-Lite hash table entries: 512 (order: 1, 8192 bytes)
    [ 0.301771] NET: Registered protocol family 1
    [ 0.302156] RPC: Registered named UNIX socket transport module.
    [ 0.302169] RPC: Registered udp transport module.
    [ 0.302174] RPC: Registered tcp transport module.
    [ 0.302180] RPC: Registered tcp NFSv4.1 backchannel transport module.
    [ 0.302659] Trying to unpack rootfs image as initramfs...
    [ 0.303343] rootfs image is not initramfs (no cpio magic); looks like an initrd
    [ 0.351206] Freeing initrd memory: 9652K
    [ 0.351852] hw perfevents: enabled with armv7_cortex_a8 PMU driver, 5 counters available
    [ 0.354110] workingset: timestamp_bits=14 max_order=18 bucket_order=4
    [ 0.360921] squashfs: version 4.0 (2009/01/31) Phillip Lougher
    [ 0.361963] NFS: Registering the id_resolver key type
    [ 0.362006] Key type id_resolver registered
    [ 0.362013] Key type id_legacy registered
    [ 0.362057] ntfs: driver 2.1.32 [Flags: R/O].
    [ 0.363586] bounce: pool size: 64 pages
    [ 0.363782] Block layer SCSI generic (bsg) driver version 0.4 loaded (major 246)
    [ 0.363795] io scheduler noop registered
    [ 0.363802] io scheduler deadline registered
    [ 0.363924] io scheduler cfq registered (default)
    [ 0.365043] pinctrl-single 44e10800.pinmux: 142 pins at pa f9e10800 size 568
    [ 0.419140] Serial: 8250/16550 driver, 10 ports, IRQ sharing disabled
    [ 0.422627] console [ttyS0] disabled
    [ 0.422712] 44e09000.serial: ttyS0 at MMIO 0x44e09000 (irq = 158, base_baud = 3000000) is a 8250
    [ 0.828858] console [ttyS0] enabled
    [ 0.831701] 48022000.serial: ttyS1 at MMIO 0x48022000 (irq = 159, base_baud = 3000000) is a 8250
    [ 0.837552] omap_rng 48310000.rng: OMAP Random Number Generator ver. 20
    [ 0.840990] [drm] Initialized
    [ 0.854831] brd: module loaded
    [ 0.862407] loop: module loaded
    [ 0.866078] libphy: Fixed MDIO Bus: probed
    [ 0.869994] mousedev: PS/2 mouse device common for all mice
    [ 0.873379] i2c /dev entries driver
    [ 0.877309] cpuidle: enable-method property 'ti,am3352' found operations
    [ 0.881450] ledtrig-cpu: registered to indicate activity on CPUs
    [ 0.886435] NET: Registered protocol family 10
    [ 0.889754] sit: IPv6, IPv4 and MPLS over IPv4 tunneling driver
    [ 0.893648] NET: Registered protocol family 17
    [ 0.896126] Key type dns_resolver registered
    [ 0.898511] omap_voltage_late_init: Voltage driver support not added
    [ 0.906665] omap-gpmc 50000000.gpmc: GPMC revision 6.0
    [ 0.909278] gpmc_mem_init: disabling cs 0 mapped at 0x0-0x1000000
    [ 0.914474] nand: device found, Manufacturer ID: 0x2c, Chip ID: 0x48
    [ 0.917677] nand: Micron MT29F32G08AFACAWP
    [ 0.919738] nand: 2048 MiB, SLC, erase size: 512 KiB, page size: 4096, OOB size: 224
    [ 0.923776] nand: using OMAP_ECC_BCH8_CODE_HW ECC scheme
    [ 0.926497] 2 ofpart partitions found on MTD device omap2-nand.0
    [ 0.929519] Creating 2 MTD partitions on "omap2-nand.0":
    [ 0.932244] 0x000000000000-0x000008000000 : "boot"
    [ 0.949120] 0x000008000000-0x000080000000 : "root"
    [ 1.150978] omap_i2c 44e0b000.i2c: bus 0 rev0.11 at 100 kHz
    [ 1.154782] omap_i2c 4802a000.i2c: bus 1 rev0.11 at 100 kHz
    [ 1.158057] hctosys: unable to open rtc device (rtc0)
    [ 1.160990] ALSA device list:
    [ 1.162607] No soundcards found.
    [ 1.164974] RAMDISK: gzip image found at block 0
    [ 2.054772] EXT4-fs (ram0): mounting ext2 file system using the ext4 subsystem
    [ 2.059639] EXT4-fs (ram0): mounted filesystem without journal. Opts: (null)
    [ 2.063493] VFS: Mounted root (ext2 filesystem) on device 1:0.
    [ 2.067019] devtmpfs: mounted
    [ 2.069761] Freeing unused kernel memory: 1024K
    init started: BusyBox v1.28.0 (2018-03-13 21:03:37 EDT)

    System initialization...

    Hostname : CSYSOBC
    Filesystem : v1.0.0


    Kernel release : Linux 4.9.59-ga75d8e9305
    Kernel version : #1 PREEMPT Sat Dec 23 09:46:08 EST 2017

    Mounting /proc : [SUCCESS]
    Mounting /sys : [SUCCESS]
    Mounting /dev : [SUCCESS]
    Mounting /dev/pts : [SUCCESS]
    Enabling hot-plug : [SUCCESS]
    Populating /dev : [ 2.341665] random: fast init done
    [SUCCESS]
    Mounting other filesystems : [ 2.430393] EXT4-fs (mtdblock0): mounting ext2 file system using the ext4 subsystem
    [ 2.437866] EXT4-fs (mtdblock0): warning: mounting unchecked fs, running e2fsck is recommended
    [ 2.945093] EXT4-fs (mtdblock0): mounted filesystem without journal. Opts: (null)
    [SUCCESS]
    Starting syslogd : [SUCCESS]
    Starting telnetd : [SUCCESS]

    System initialization complete.

    Please press Enter to activate this console.

    And here is output from chkusb.sh:

    /mnt/boot # ./chkusb.sh
    chkusb.sh Version 0.2.6
    Linux CSYSOBC 4.9.59-ga75d8e9305 #1 PREEMPT Sat Dec 23 09:46:08 EST 2017 armv7l GNU/Linux
    USB is initialized
    usb@47401000: host, okay
    usb@47401800: host, okay

    Gadget Kernel Config: g_zero is enabled
    Gadget Kernel Config: g_audio is enabled
    Gadget Kernel Config: g_ether is enabled
    Gadget Kernel Config: g_ncm is enabled
    Gadget Kernel Config: g_mass_storage is enabled
    Gadget Kernel Config: g_serial is enabled
    Gadget Kernel Config: g_printer is enabled
    gadget driver loaded: (none)

    The list of USB gadget drivers installed:
    /lib/modules/4.9.59-ga75d8e9305/kernel/drivers/usb/gadget/:
    function/
    legacy/
    libcomposite.ko
    udc/

    /lib/modules/4.9.59-ga75d8e9305/kernel/drivers/usb/gadget/function:
    u_ether.ko
    u_serial.ko
    usb_f_acm.ko
    usb_f_ecm.ko
    usb_f_ecm_subset.ko
    usb_f_eem.ko
    usb_f_fs.ko
    usb_f_hid.ko
    usb_f_mass_storage.ko
    usb_f_midi.ko
    usb_f_ncm.ko
    usb_f_obex.ko
    usb_f_printer.ko
    usb_f_rndis.ko
    usb_f_serial.ko
    usb_f_ss_lb.ko
    usb_f_uac1.ko
    usb_f_uac2.ko
    usb_f_uvc.ko

    /lib/modules/4.9.59-ga75d8e9305/kernel/drivers/usb/gadget/legacy:
    g_acm_ms.ko
    g_audio.ko
    g_cdc.ko
    g_dbgp.ko
    g_ether.ko
    g_ffs.ko
    g_hid.ko
    g_mass_storage.ko
    g_midi.ko
    g_multi.ko
    g_ncm.ko
    g_printer.ko
    g_serial.ko
    g_webcam.ko
    g_zero.ko
    gadgetfs.ko

    /lib/modules/4.9.59-ga75d8e9305/kernel/drivers/usb/gadget/udc:
    udc-core.ko
    /mnt/boot #

  • Roman,

    You root filesystem doesn't have udev support, right? without udev support kernel modules will not be loaded automatically.

    With your current setup, please run command 'modprobe musb_am335x' after linux is booted, then provide its console log and the output of lsmod command, and output of the new version of chkusb.sh attached below.

    #!/bin/bash
    #
    # Util to check USB subsystem for Linux kernel 3.12+ on TI Sitara devices
    #
    # Copyright (C) 2018 Texas Instruments Incorporated - http://www.ti.com/
    #
    #
    #  Redistribution and use in source and binary forms, with or without
    #  modification, are permitted provided that the following conditions
    #  are met:
    #
    #    Redistributions of source code must retain the above copyright
    #    notice, this list of conditions and the following disclaimer.
    #
    #    Redistributions in binary form must reproduce the above copyright
    #    notice, this list of conditions and the following disclaimer in the
    #    documentation and/or other materials provided with the
    #    distribution.
    #
    #    Neither the name of Texas Instruments Incorporated nor the names of
    #    its contributors may be used to endorse or promote products derived
    #    from this software without specific prior written permission.
    #
    #  THIS SOFTWARE IS PROVIDED BY THE COPYRIGHT HOLDERS AND CONTRIBUTORS
    #  "AS IS" AND ANY EXPRESS OR IMPLIED WARRANTIES, INCLUDING, BUT NOT
    #  LIMITED TO, THE IMPLIED WARRANTIES OF MERCHANTABILITY AND FITNESS FOR
    #  A PARTICULAR PURPOSE ARE DISCLAIMED. IN NO EVENT SHALL THE COPYRIGHT
    #  OWNER OR CONTRIBUTORS BE LIABLE FOR ANY DIRECT, INDIRECT, INCIDENTAL,
    #  SPECIAL, EXEMPLARY, OR CONSEQUENTIAL DAMAGES (INCLUDING, BUT NOT
    #  LIMITED TO, PROCUREMENT OF SUBSTITUTE GOODS OR SERVICES; LOSS OF USE,
    #  DATA, OR PROFITS; OR BUSINESS INTERRUPTION) HOWEVER CAUSED AND ON ANY
    #  THEORY OF LIABILITY, WHETHER IN CONTRACT, STRICT LIABILITY, OR TORT
    #  (INCLUDING NEGLIGENCE OR OTHERWISE) ARISING IN ANY WAY OUT OF THE USE
    #  OF THIS SOFTWARE, EVEN IF ADVISED OF THE POSSIBILITY OF SUCH DAMAGE.
    
    VERSION=0.2.7
    
    
    ### functions ###
    
    # $1 command to be checked
    check_command() {
        local _cmd=$1
    
        which $_cmd > /dev/null || {
            echo "Error: $_cmd command not found"
            exit 1
        }
    }
    
    # check if the kernel is supported
    # this tool only runs on v3.12+ kernel
    # return 0 - if kernel version >= 3.12
    #        1 - if kernel version < 3.12
    has_supported_kernel() {
    	local _ver
    	local _t
    
        check_command uname
        uname -a
    	_ver=`uname -r`
        _t=${_ver%%.*}
        # 2.x.x, unsupported
        [ $_t -ge 3 ] || return 1
        # 4.x.x, supported
        [ $_t -lt 4 ] || return 0
    
        _ver=${_ver#*.}
        _t=${_ver%%.*}
        # < 3.12.x, unsupported
        [ $_t -ge 12 ] || return 1
        return 0
    }
    
    # check if the platform is supported
    #    $PLATFORM - global variable
    # return 0 - if platform is supported
    #        1 - if platform is not supported
    check_platform () {
    	local _hw
    
        check_command grep
        [ "$PLATFORM" != "" ] || {
    	    _hw=`grep '^Hardware' /proc/cpuinfo`
    	    DBG_PRINT $_hw
    
            if [ "${_hw#*AM33XX}" != "$_hw" ]; then
                PLATFORM="am335x"
            elif [ "${_hw#*AM43}" != "$_hw" ]; then
                PLATFORM="am437x"
            elif [ "${_hw#*DRA7}" != "$_hw" ]; then
                PLATFORM="am57x"
            elif [ "${_hw#*Keystone}" != "$_hw" ]; then
                PLATFORM="keystone"
            elif [ "${_hw#*AM18x}" != "$_hw" ]; then
                PLATFORM="omapl1"
            else
                PLATFORM=$_hw
            fi
        }
    
        DBG_PRINT $PLATFORM
        case $PLATFORM in
            "am335x")
                USB0='/ocp/usb@47400000/usb@47401000'
                USB1='/ocp/usb@47400000/usb@47401800'
                return 0;;
            "am437x")
                USB0='/ocp/omap_dwc3@48380000/usb@48390000'
                USB1='/ocp/omap_dwc3@483c0000/usb@483d0000'
                return 0;;
            "am57x")
                USB0='/ocp/omap_dwc3_1@48880000/usb@48890000'
                USB1='/ocp/omap_dwc3_2@488c0000/usb@488d0000'
                return 0;;
            "keystone")
                USB0='/ocp/omap_dwc3_1@48880000/usb@48890000'
                USB1='/ocp/omap_dwc3_2@488c0000/usb@488d0000'
                return 0;;
            "omapl1")
                USB0='/soc@1c00000/usb@200000'
                USB1=''
                return 0;;
            *)
                echo "Unsupported $PLATFORM"
                return 1;;
        esac
    }
    
    # check a kernel CONFIG option
    # params $1 - the config option
    #        $2 = '-q', quiet output
    # return 0 - undefined
    #        1 - defined as 'm', kernel module
    #        2 - defined as 'y', kernel builtin
    check_kernel_config() {
        local _cfg
    
        [ -n "$1" ] || return 0
        check_command zcat
        _cfg=`zcat /proc/config.gz | grep "^$1\>"`
    
        case ${_cfg#*=} in
            "y") return 2;;
            "m") return 1;;
              *) [ "$2" = "-q" ] ||
                  echo "Error: $1 is undefined in kernel config"
              return 0;;
        esac
    }
    
    # check a kernel module
    # $1 - module name, relative path from drivers/, with .ko surfix
    # return 0 - found
    #        1 - error
    check_module() {
        local _modname
        local _moddep
    
        [ -n "$1" ] || return 1
    
        _modname="/lib/modules/`uname -r`/kernel/drivers/${1}.ko"
        _moddep="/lib/modules/`uname -r`/modules.dep"
    
        DBG_PRINT 1
        [ -f $_modname ] || {
            echo "Error: $_modname not found."
            echo "       Please ensure 'make module_install' is done properly."
            return 1
        }
    
        DBG_PRINT 2
        [ -f $_moddep ] || $moddep_checked || {
            echo "Error: $_moddep not found."
            echo "       Please ensure 'make module_install' is done properly."
            moddep_checked=true
        }
    
        DBG_PRINT 3
        check_command lsmod
        check_command basename
        check_command tr
    
        lsmod | grep `basename $1 | tr '-' '_'` > /dev/null || {
            DBG_PRINT ">>>> ${1}.ko:"
            if grep "${1}.ko:" $_moddep > /dev/null; then
                DBG_PRINT 5
                echo "Error: $_moddep seems to be valid,"
                echo "       but `basename $1`.ko is not loaded."
                echo "       Please provide /proc/config.gz and /lib/module/`uname -r`/*"
                echo "       for further investigation."
            else
                DBG_PRINT 6
                echo "Error: `basename $1`: $_moddep is invalid."
                echo "       Please run command 'depmod' on the target to re-generate it,"
                echo "       then reboot the target. If the issue still exists, please"
                echo "       ensure 'make module_install' is done properly."
            fi
    
            DBG_PRINT 7
            return 1
        }
        DBG_PRINT 8
        return 0
    }
    
    # check kernel config, and modules (if CONFIG_*=M) for musb
    check_musb_drivers() {
        check_kernel_config CONFIG_USB_MUSB_HDRC
        [ $? != 1 ] || check_module 'usb/musb/musb_hdrc'
    
        check_kernel_config CONFIG_USB_MUSB_DUAL_ROLE -q
        [ $? != 0 ] || echo "Warning: CONFIG_USB_MUSB_DUAL_ROLE undefined."
    
        case $PLATFORM in
            am335x)
                check_kernel_config CONFIG_USB_MUSB_DSPS
                [ $? != 1 ] || {
                    check_module 'usb/musb/musb_dsps'
                    check_module 'usb/musb/musb_am335x'
                }
                ;;
            omapl1)
                check_kernel_config CONFIG_USB_MUSB_DA8XX
                [ $? != 1 ] || check_module 'usb/musb/da8xx'
                ;;
        esac
    
        case $PLATFORM in
            am335x)
                check_kernel_config CONFIG_AM335X_PHY_USB
                [ $? != 1 ] || {
                    check_module 'usb/phy/phy-am335x'
                    check_module 'usb/phy/phy-am335x-control'
                }
                ;;
            omapl1)
                check_kernel_config CONFIG_NOP_USB_XCEIV
                [ $? != 1 ] || check_module 'usb/phy/phy-generic'
                ;;
        esac
    
        check_kernel_config CONFIG_MUSB_PIO_ONLY -q
        [ $? != 0 ] || {
           if check_kernel_config CONFIG_TI_CPPI41 -q; then
               echo "Error: MUSB CPPI DMA mode is enabled, but CPPI moudle is not enabled in DMA Engine."
               echo "       Please enable CONFIG_TI_CPPI41 under DMA Engine Support in kernel config."
           fi
        }
    }
    
    # check kernel config, and modules (if CONFIG_*=M) for dwc3
    check_dwc3_drivers() {
        check_kernel_config CONFIG_USB_DWC3
        [ $? != 1 ] || check_module 'usb/dwc3/dwc3'
    
        check_kernel_config CONFIG_USB_DWC3_DUAL_ROLE -q
        [ $? != 0 ] || echo "Warning: CONFIG_USB_DWC3_DUAL_ROLE undefined."
    
        check_kernel_config CONFIG_USB_OTG -q
        [ $? != 0 ] || echo "Warning: CONFIG_USB_OTG undefined, which is required for DRD mode."
    
        check_kernel_config CONFIG_USB_DWC3_OMAP
        [ $? != 1 ] || check_module 'usb/dwc3/dwc3-omap'
    
        check_kernel_config CONFIG_USB_XHCI_HCD
        [ $? != 1 ] || {
            check_module 'usb/host/xhci-plat-hcd'
            check_module 'usb/host/xhci-hcd'
        }
    
        check_kernel_config CONFIG_OMAP_CONTROL_PHY
        [ $? != 1 ] || check_module 'phy/phy-omap-control'
    
        if [ $PLATFORM = am437x ]; then
            check_kernel_config CONFIG_OMAP_USB2
            [ $? != 1 ] || check_module 'phy/phy-omap-usb2'
        else
            check_kernel_config CONFIG_TI_PIPE3
            [ $? != 1 ] || check_module 'phy/phy-ti-pipe3'
        fi
    }
    
    check_musb_dt() {
        local _dt_dir
        local _ent
        local _sts
    
        case $PLATFORM in
        am335x)
            _dt_dir='/proc/device-tree/ocp/usb@47400000'
            _ent='. control@44e10620 usb-phy@47401300 usb-phy@47401b00 dma-controller@47402000'
            ;;
        omapl1)
            _dt_dir='/proc/device-tree/soc@1c00000'
            _ent='usb@200000 chip-controller@1417c/usb-phy usb@200000/dma-controller@201000'
            ;;
        *)
            return ;;
        esac
    
        for _t in $_ent; do
            _sts=$(cat ${_dt_dir}/${_t}/status)
            [ "$_sts" != "disabled" ] ||
                echo $_t: $(cat ${_dt_dir}/${_t}/status)
        done
    }
    
    ### debug ###
    
    g_log_file=/tmp/chkusb.log
    
    DBG_ENABLE() { g_dbg_enabled=true; }
    DBG_DISABLE() { g_dbg_enabled=false; }
    DBG_LOG_RESET() { ! $g_dbg_enabled || echo > $g_log_file; }
    DBG_PRINT() { ! $g_dbg_enabled || echo "$(date +%H:%M:%S) [$(basename $0)]: $*"; }
    DBG_LOG() { DBG_PRINT $* >> $g_log_file; }
    DBG_LOG_MARK() { DBG_PRINT "----------------" >> $g_log_file; }
    
    
    ### main ####
    
    moddep_checked=false
    
    echo "chkusb.sh Version $VERSION"
    
    [ "$V" = "1" ] && DBG_ENABLE && DBG_LOG_RESET || DBG_DISABLE
    
    has_supported_kernel ||
        { echo "Unsupported kernel version: `uname -r`"; exit 1; }
    check_platform || exit 2
    DBG_PRINT device: $PLATFORM
    
    check_command lsusb
    if lsusb > /dev/null 2>&1; then
        echo "USB is initialized"
    else
        echo "USB initialization failed"
    fi
    
    # check kernel configs
    
    if [ -f /proc/config.gz ]; then
        case $PLATFORM in
            am335x | omapl1) check_musb_drivers;;
            am437x | am57x | keystone) check_dwc3_drivers;;
            *)
                echo "Error: unsupported platform $PLATFORM"
                exit 5;;
        esac
    else
        echo "Error: /proc/config.gz not found"
    fi
    
    case $PLATFORM in
        am335x | omapl1)
            _debugfs=`sed -ne 's/^debugfs \(.*\) debugfs.*/\1/p' /proc/mounts`
            [ -z "$_debugfs" ] ||
                grep -i 'power\|devctl\|testmode' ${_debugfs}/musb-hdrc*/regdump
            ;;
    esac
    
    # check dr_mode & gadget drivers
    
    [ -d /proc/device-tree ] || {
        echo "Warning: /proc/device-tree/ not found"
        if [ -d "/lib/modules/`uname -r`/" ]; then
            echo "The list of USB gadget drivers installed:"
            ls -1Rp "/lib/modules/`uname -r`/kernel/drivers/usb/gadget/"
        fi
        exit 0
    }
    
    check_command basename
    for _usb in "${USB0}" "${USB1}"; do
        [ -n "$_usb" ] || continue
    
        _usb_dir="/proc/device-tree/${_usb}"
        _status=`cat $_usb_dir/status 2> /dev/null`
        _dr_mode=`cat $_usb_dir/dr_mode`
        echo `basename $_usb`: $_dr_mode, $_status
    
        [ "$_status" = "disabled" -o "$_dr_mode" = "host" ] || gadget_mode=true
    done
    
    case $PLATFORM in
        am335x | omapl1) check_musb_dt;;
        *) ;;
    esac
    
    DBG_PRINT $gadget_mode
    $gadget_mode || exit 0
    
    echo
    
    check_kernel_config CONFIG_USB_LIBCOMPOSITE
    case $? in
        0) echo "Error: no any gadget driver enabled"
           exit 6;;
        1) is_gadget_builtin=false;;
        2) echo "The gadget driver is built-in"
           is_gadget_builtin=true;;
    esac
    
    check_kernel_config CONFIG_USB_ZERO -q ||
        echo "Gadget Kernel Config: g_zero is enabled"
    check_kernel_config CONFIG_USB_AUDIO -q ||
        echo "Gadget Kernel Config: g_audio is enabled"
    check_kernel_config CONFIG_USB_ETH -q ||
        echo "Gadget Kernel Config: g_ether is enabled"
    check_kernel_config CONFIG_USB_G_NCM -q ||
        echo "Gadget Kernel Config: g_ncm is enabled"
    check_kernel_config CONFIG_USB_MASS_STORAGE -q ||
        echo "Gadget Kernel Config: g_mass_storage is enabled"
    check_kernel_config CONFIG_USB_G_SERIAL -q ||
        echo "Gadget Kernel Config: g_serial is enabled"
    check_kernel_config CONFIG_USB_G_PRINTER -q ||
        echo "Gadget Kernel Config: g_printer is enabled"
    
    g_driver=`grep '^DRIVER=' /sys/class/udc/*/uevent 2>/dev/null`
    echo "gadget driver loaded: ${g_driver:-(none)}"
    
    echo
    
    if ! $is_gadget_builtin; then
        if [ -d "/lib/modules/`uname -r`/" ]; then
            echo "The list of USB gadget drivers installed:"
            ls -1Rp "/lib/modules/`uname -r`/kernel/drivers/usb/gadget/"
        else
            echo "Error: /lib/modules/`uname -r`/ not found"
            echo "       Please ensure 'make modules_install' is done properly."
            exit 7
        fi
    fi
    
    # vim: ft=sh:ts=4:sw=4:et
    

    Roman Ronge said:
    Bin Liu, you have suggested that the USB modules should be installed on Linux boot. I don't see any evidence of it in dmesg, and even if I run lsmod, there is no modules loaded listed. Is this supposed to happen always or only if a attached USB device like a hub chip is detected?

    Required kernel modules are supposed to be loaded automatically right after the root filesystem is mounted, typically the auto-loading is done by udev.

    Roman Ronge said:
    As described before, we have two USB2512 hubs connected to the CPU USB ports 0 and 1. For now I am only concerned with bringing up USB0.

    We have to solve the usb bus initialization issue first, then we can check if the hub still has issue.

  • Here is the output:


    /mnt/boot # modprobe musb_am335x
    /mnt/boot # lsmod
    musb_am335x 1426 0 [permanent], Live 0xbf000000
    /mnt/boot #

     

    output of new chkusb:

     

    /mnt/boot # ./chkusb2.sh
    chkusb.sh Version 0.2.7
    Linux CSYSOBC 4.9.59-ga75d8e9305 #1 PREEMPT Sat Dec 23 09:46:08 EST 2017 armv7l GNU/Linux
    USB is initialized
    Error: /lib/modules/4.9.59-ga75d8e9305/modules.dep seems to be valid,
           but musb_hdrc.ko is not loaded.
           Please provide /proc/config.gz and /lib/module/4.9.59-ga75d8e9305/*
           for further investigation.
    Error: /lib/modules/4.9.59-ga75d8e9305/modules.dep seems to be valid,
           but musb_dsps.ko is not loaded.
           Please provide /proc/config.gz and /lib/module/4.9.59-ga75d8e9305/*
           for further investigation.
    Error: /lib/modules/4.9.59-ga75d8e9305/modules.dep seems to be valid,
           but phy-am335x.ko is not loaded.
           Please provide /proc/config.gz and /lib/module/4.9.59-ga75d8e9305/*
           for further investigation.
    Error: /lib/modules/4.9.59-ga75d8e9305/modules.dep seems to be valid,
           but phy-am335x-control.ko is not loaded.
           Please provide /proc/config.gz and /lib/module/4.9.59-ga75d8e9305/*
           for further investigation.
    usb@47401000: host, okay
    usb@47401800: host, okay

    Gadget Kernel Config: g_zero is enabled
    Gadget Kernel Config: g_audio is enabled
    Gadget Kernel Config: g_ether is enabled
    Gadget Kernel Config: g_ncm is enabled
    Gadget Kernel Config: g_mass_storage is enabled
    Gadget Kernel Config: g_serial is enabled
    Gadget Kernel Config: g_printer is enabled
    gadget driver loaded: (none)

    The list of USB gadget drivers installed:
    /lib/modules/4.9.59-ga75d8e9305/kernel/drivers/usb/gadget/:
    function/
    legacy/
    libcomposite.ko
    udc/

    /lib/modules/4.9.59-ga75d8e9305/kernel/drivers/usb/gadget/function:
    u_ether.ko
    u_serial.ko
    usb_f_acm.ko
    usb_f_ecm.ko
    usb_f_ecm_subset.ko
    usb_f_eem.ko
    usb_f_fs.ko
    usb_f_hid.ko
    usb_f_mass_storage.ko
    usb_f_midi.ko
    usb_f_ncm.ko
    usb_f_obex.ko
    usb_f_printer.ko
    usb_f_rndis.ko
    usb_f_serial.ko
    usb_f_ss_lb.ko
    usb_f_uac1.ko
    usb_f_uac2.ko
    usb_f_uvc.ko

    /lib/modules/4.9.59-ga75d8e9305/kernel/drivers/usb/gadget/legacy:
    g_acm_ms.ko
    g_audio.ko
    g_cdc.ko
    g_dbgp.ko
    g_ether.ko
    g_ffs.ko
    g_hid.ko
    g_mass_storage.ko
    g_midi.ko
    g_multi.ko
    g_ncm.ko
    g_printer.ko
    g_serial.ko
    g_webcam.ko
    g_zero.ko
    gadgetfs.ko

    /lib/modules/4.9.59-ga75d8e9305/kernel/drivers/usb/gadget/udc:
    udc-core.ko
    /mnt/boot #

    Since the chkusb reports error, I am attaching the /proc/config.gz uncompressed as text and modules directory listing:

     

    6254.config.txt

    /mnt/boot # ls -alR /lib/modules/4.9.59-ga75d8e9305/
    /lib/modules/4.9.59-ga75d8e9305/:
    drwxr-xr-x    3 root     root          1024 Mar 14  2018 .
    drwxr-xr-x    3 root     root          1024 Jan  1 00:07 ..
    lrwxrwxrwx    1 root     root            49 Mar 14  2018 build -> /???
    drwxr-xr-x    9 root     root          1024 Mar 14  2018 kernel
    -rw-r--r--    1 root     root        154043 Mar 14  2018 modules.alias
    -rw-r--r--    1 root     root        164681 Mar 14  2018 modules.alias.bin
    -rw-r--r--    1 root     root         11713 Mar 14  2018 modules.builtin
    -rw-r--r--    1 root     root         13289 Mar 14  2018 modules.builtin.bin
    -rw-r--r--    1 root     root         33079 Mar 14  2018 modules.dep
    -rw-r--r--    1 root     root         51175 Mar 14  2018 modules.dep.bin
    -rw-r--r--    1 root     root            52 Mar 14  2018 modules.devname
    -rw-r--r--    1 root     root         15208 Mar 14  2018 modules.order
    -rw-r--r--    1 root     root           116 Mar 14  2018 modules.softdep
    -rw-r--r--    1 root     root         83197 Mar 14  2018 modules.symbols
    -rw-r--r--    1 root     root        103591 Mar 14  2018 modules.symbols.bin
    lrwxrwxrwx    1 root     root            49 Mar 14  2018 source -> /???
    
    /lib/modules/4.9.59-ga75d8e9305/kernel:
    drwxr-xr-x    9 root     root          1024 Mar 14  2018 .
    drwxr-xr-x    3 root     root          1024 Mar 14  2018 ..
    drwxr-xr-x    3 root     root          1024 Mar 14  2018 arch
    drwxr-xr-x    2 root     root          1024 Mar 14  2018 crypto
    drwxr-xr-x   33 root     root          1024 Mar 14  2018 drivers
    drwxr-xr-x    5 root     root          1024 Mar 14  2018 fs
    drwxr-xr-x    2 root     root          1024 Mar 14  2018 lib
    drwxr-xr-x   19 root     root          1024 Mar 14  2018 net
    drwxr-xr-x    5 root     root          1024 Mar 14  2018 sound
    
    /lib/modules/4.9.59-ga75d8e9305/kernel/arch:
    drwxr-xr-x    3 root     root          1024 Mar 14  2018 .
    drwxr-xr-x    9 root     root          1024 Mar 14  2018 ..
    drwxr-xr-x    3 root     root          1024 Mar 14  2018 arm
    
    /lib/modules/4.9.59-ga75d8e9305/kernel/arch/arm:
    drwxr-xr-x    3 root     root          1024 Mar 14  2018 .
    drwxr-xr-x    3 root     root          1024 Mar 14  2018 ..
    drwxr-xr-x    2 root     root          1024 Mar 14  2018 crypto
    
    /lib/modules/4.9.59-ga75d8e9305/kernel/arch/arm/crypto:
    drwxr-xr-x    2 root     root          1024 Mar 14  2018 .
    drwxr-xr-x    3 root     root          1024 Mar 14  2018 ..
    -rw-r--r--    1 root     root         17924 Mar 14  2018 aes-arm-bs.ko
    -rw-r--r--    1 root     root         12940 Mar 14  2018 aes-arm-ce.ko
    -rw-r--r--    1 root     root         10776 Mar 14  2018 aes-arm.ko
    -rw-r--r--    1 root     root          8956 Mar 14  2018 ghash-arm-ce.ko
    -rw-r--r--    1 root     root          6344 Mar 14  2018 sha1-arm-ce.ko
    -rw-r--r--    1 root     root          9872 Mar 14  2018 sha1-arm-neon.ko
    -rw-r--r--    1 root     root          7336 Mar 14  2018 sha1-arm.ko
    -rw-r--r--    1 root     root          7276 Mar 14  2018 sha2-arm-ce.ko
    -rw-r--r--    1 root     root         16528 Mar 14  2018 sha256-arm.ko
    -rw-r--r--    1 root     root         16752 Mar 14  2018 sha512-arm.ko
    
    /lib/modules/4.9.59-ga75d8e9305/kernel/crypto:
    drwxr-xr-x    2 root     root          1024 Mar 14  2018 .
    drwxr-xr-x    9 root     root          1024 Mar 14  2018 ..
    -rw-r--r--    1 root     root          5788 Mar 14  2018 ablk_helper.ko
    -rw-r--r--    1 root     root         15184 Mar 14  2018 af_alg.ko
    -rw-r--r--    1 root     root         11680 Mar 14  2018 algif_hash.ko
    -rw-r--r--    1 root     root         17480 Mar 14  2018 algif_skcipher.ko
    -rw-r--r--    1 root     root          4768 Mar 14  2018 arc4.ko
    -rw-r--r--    1 root     root          9800 Mar 14  2018 authenc.ko
    -rw-r--r--    1 root     root         10304 Mar 14  2018 authencesn.ko
    -rw-r--r--    1 root     root          6512 Mar 14  2018 cbc.ko
    -rw-r--r--    1 root     root         14512 Mar 14  2018 ccm.ko
    -rw-r--r--    1 root     root          6732 Mar 14  2018 cmac.ko
    -rw-r--r--    1 root     root         19664 Mar 14  2018 cryptd.ko
    -rw-r--r--    1 root     root         12148 Mar 14  2018 crypto_engine.ko
    -rw-r--r--    1 root     root          9124 Mar 14  2018 ctr.ko
    -rw-r--r--    1 root     root         21400 Mar 14  2018 des_generic.ko
    -rw-r--r--    1 root     root         14072 Mar 14  2018 drbg.ko
    -rw-r--r--    1 root     root          5820 Mar 14  2018 ecb.ko
    -rw-r--r--    1 root     root          5252 Mar 14  2018 echainiv.ko
    -rw-r--r--    1 root     root         19372 Mar 14  2018 gcm.ko
    -rw-r--r--    1 root     root         13412 Mar 14  2018 gf128mul.ko
    -rw-r--r--    1 root     root          5136 Mar 14  2018 ghash-generic.ko
    -rw-r--r--    1 root     root          7104 Mar 14  2018 hmac.ko
    -rw-r--r--    1 root     root         10656 Mar 14  2018 jitterentropy_rng.ko
    -rw-r--r--    1 root     root          6328 Mar 14  2018 md4.ko
    -rw-r--r--    1 root     root          5504 Mar 14  2018 md5.ko
    -rw-r--r--    1 root     root          6028 Mar 14  2018 seqiv.ko
    -rw-r--r--    1 root     root          6844 Mar 14  2018 sha1_generic.ko
    -rw-r--r--    1 root     root         14388 Mar 14  2018 sha256_generic.ko
    -rw-r--r--    1 root     root         13764 Mar 14  2018 sha512_generic.ko
    -rw-r--r--    1 root     root         59664 Mar 14  2018 tcrypt.ko
    
    /lib/modules/4.9.59-ga75d8e9305/kernel/drivers:
    drwxr-xr-x   33 root     root          1024 Mar 14  2018 .
    drwxr-xr-x    9 root     root          1024 Mar 14  2018 ..
    drwxr-xr-x    2 root     root          1024 Mar 14  2018 ata
    drwxr-xr-x    2 root     root          1024 Mar 14  2018 bluetooth
    drwxr-xr-x    2 root     root          1024 Mar 14  2018 cdrom
    drwxr-xr-x    2 root     root          1024 Mar 14  2018 crypto
    drwxr-xr-x    2 root     root          1024 Mar 14  2018 extcon
    drwxr-xr-x    3 root     root          1024 Mar 14  2018 firmware
    drwxr-xr-x    2 root     root          1024 Mar 14  2018 gpio
    drwxr-xr-x    3 root     root          1024 Mar 14  2018 hid
    drwxr-xr-x    2 root     root          1024 Mar 14  2018 hwmon
    drwxr-xr-x    3 root     root          1024 Mar 14  2018 i2c
    drwxr-xr-x    4 root     root          1024 Mar 14  2018 iio
    drwxr-xr-x    6 root     root          1024 Mar 14  2018 input
    drwxr-xr-x    2 root     root          1024 Mar 14  2018 leds
    drwxr-xr-x    7 root     root          1024 Mar 14  2018 media
    drwxr-xr-x    2 root     root          1024 Mar 14  2018 memory
    drwxr-xr-x    2 root     root          1024 Mar 14  2018 mfd
    drwxr-xr-x    2 root     root          1024 Mar 14  2018 misc
    drwxr-xr-x    3 root     root          1024 Mar 14  2018 mtd
    drwxr-xr-x    6 root     root          1024 Mar 14  2018 net
    drwxr-xr-x    3 root     root          1024 Mar 14  2018 power
    drwxr-xr-x    2 root     root          1024 Mar 14  2018 pwm
    drwxr-xr-x    2 root     root          1024 Mar 14  2018 remoteproc
    drwxr-xr-x    2 root     root          1024 Mar 14  2018 rpmsg
    drwxr-xr-x    2 root     root          1024 Mar 14  2018 rtc
    drwxr-xr-x    2 root     root          1024 Mar 14  2018 scsi
    drwxr-xr-x    3 root     root          1024 Mar 14  2018 soc
    drwxr-xr-x    2 root     root          1024 Mar 14  2018 spi
    drwxr-xr-x    2 root     root          1024 Mar 14  2018 uio
    drwxr-xr-x   14 root     root          1024 Mar 14  2018 usb
    drwxr-xr-x    3 root     root          1024 Mar 14  2018 w1
    drwxr-xr-x    2 root     root          1024 Mar 14  2018 watchdog
    
    /lib/modules/4.9.59-ga75d8e9305/kernel/drivers/ata:
    drwxr-xr-x    2 root     root          1024 Mar 14  2018 .
    drwxr-xr-x   33 root     root          1024 Mar 14  2018 ..
    -rw-r--r--    1 root     root         48912 Mar 14  2018 ahci.ko
    -rw-r--r--    1 root     root          9544 Mar 14  2018 ahci_platform.ko
    -rw-r--r--    1 root     root         44428 Mar 14  2018 libahci.ko
    -rw-r--r--    1 root     root         18268 Mar 14  2018 libahci_platform.ko
    -rw-r--r--    1 root     root        274008 Mar 14  2018 libata.ko
    -rw-r--r--    1 root     root         48820 Mar 14  2018 sata_mv.ko
    
    /lib/modules/4.9.59-ga75d8e9305/kernel/drivers/bluetooth:
    drwxr-xr-x    2 root     root          1024 Mar 14  2018 .
    drwxr-xr-x   33 root     root          1024 Mar 14  2018 ..
    -rw-r--r--    1 root     root         22504 Mar 14  2018 btmrvl.ko
    -rw-r--r--    1 root     root         28972 Mar 14  2018 btmrvl_sdio.ko
    -rw-r--r--    1 root     root         26636 Mar 14  2018 hci_uart.ko
    
    /lib/modules/4.9.59-ga75d8e9305/kernel/drivers/cdrom:
    drwxr-xr-x    2 root     root          1024 Mar 14  2018 .
    drwxr-xr-x   33 root     root          1024 Mar 14  2018 ..
    -rw-r--r--    1 root     root         41756 Mar 14  2018 cdrom.ko
    
    /lib/modules/4.9.59-ga75d8e9305/kernel/drivers/crypto:
    drwxr-xr-x    2 root     root          1024 Mar 14  2018 .
    drwxr-xr-x   33 root     root          1024 Mar 14  2018 ..
    -rw-r--r--    1 root     root         31876 Mar 14  2018 omap-aes-driver.ko
    -rw-r--r--    1 root     root         20464 Mar 14  2018 omap-des.ko
    -rw-r--r--    1 root     root         34232 Mar 14  2018 omap-sham.ko
    
    /lib/modules/4.9.59-ga75d8e9305/kernel/drivers/extcon:
    drwxr-xr-x    2 root     root          1024 Mar 14  2018 .
    drwxr-xr-x   33 root     root          1024 Mar 14  2018 ..
    -rw-r--r--    1 root     root         27836 Mar 14  2018 extcon-core.ko
    -rw-r--r--    1 root     root         12832 Mar 14  2018 extcon-palmas.ko
    -rw-r--r--    1 root     root          9384 Mar 14  2018 extcon-usb-gpio.ko
    
    /lib/modules/4.9.59-ga75d8e9305/kernel/drivers/firmware:
    drwxr-xr-x    3 root     root          1024 Mar 14  2018 .
    drwxr-xr-x   33 root     root          1024 Mar 14  2018 ..
    drwxr-xr-x    2 root     root          1024 Mar 14  2018 efi
    
    /lib/modules/4.9.59-ga75d8e9305/kernel/drivers/firmware/efi:
    drwxr-xr-x    2 root     root          1024 Mar 14  2018 .
    drwxr-xr-x    3 root     root          1024 Mar 14  2018 ..
    -rw-r--r--    1 root     root          8132 Mar 14  2018 capsule-loader.ko
    -rw-r--r--    1 root     root         14784 Mar 14  2018 efivars.ko
    
    /lib/modules/4.9.59-ga75d8e9305/kernel/drivers/gpio:
    drwxr-xr-x    2 root     root          1024 Mar 14  2018 .
    drwxr-xr-x   33 root     root          1024 Mar 14  2018 ..
    -rw-r--r--    1 root     root         21108 Mar 14  2018 gpio-pca953x.ko
    -rw-r--r--    1 root     root          7588 Mar 14  2018 gpio-pisosr.ko
    -rw-r--r--    1 root     root          6656 Mar 14  2018 gpio-tpic2810.ko
    
    /lib/modules/4.9.59-ga75d8e9305/kernel/drivers/hid:
    drwxr-xr-x    3 root     root          1024 Mar 14  2018 .
    drwxr-xr-x   33 root     root          1024 Mar 14  2018 ..
    drwxr-xr-x    2 root     root          1024 Mar 14  2018 usbhid
    
    /lib/modules/4.9.59-ga75d8e9305/kernel/drivers/hid/usbhid:
    drwxr-xr-x    2 root     root          1024 Mar 14  2018 .
    drwxr-xr-x    3 root     root          1024 Mar 14  2018 ..
    -rw-r--r--    1 root     root         35964 Mar 14  2018 usbhid.ko
    
    /lib/modules/4.9.59-ga75d8e9305/kernel/drivers/hwmon:
    drwxr-xr-x    2 root     root          1024 Mar 14  2018 .
    drwxr-xr-x   33 root     root          1024 Mar 14  2018 ..
    -rw-r--r--    1 root     root         10128 Mar 14  2018 ina2xx.ko
    -rw-r--r--    1 root     root         16064 Mar 14  2018 ntc_thermistor.ko
    -rw-r--r--    1 root     root         10188 Mar 14  2018 pwm-fan.ko
    
    /lib/modules/4.9.59-ga75d8e9305/kernel/drivers/i2c:
    drwxr-xr-x    3 root     root          1024 Mar 14  2018 .
    drwxr-xr-x   33 root     root          1024 Mar 14  2018 ..
    drwxr-xr-x    2 root     root          1024 Mar 14  2018 busses
    
    /lib/modules/4.9.59-ga75d8e9305/kernel/drivers/i2c/busses:
    drwxr-xr-x    2 root     root          1024 Mar 14  2018 .
    drwxr-xr-x    3 root     root          1024 Mar 14  2018 ..
    -rw-r--r--    1 root     root          9516 Mar 14  2018 i2c-emev2.ko
    
    /lib/modules/4.9.59-ga75d8e9305/kernel/drivers/iio:
    drwxr-xr-x    4 root     root          1024 Mar 14  2018 .
    drwxr-xr-x   33 root     root          1024 Mar 14  2018 ..
    drwxr-xr-x    2 root     root          1024 Mar 14  2018 adc
    drwxr-xr-x    2 root     root          1024 Mar 14  2018 light
    
    /lib/modules/4.9.59-ga75d8e9305/kernel/drivers/iio/adc:
    drwxr-xr-x    2 root     root          1024 Mar 14  2018 .
    drwxr-xr-x    4 root     root          1024 Mar 14  2018 ..
    -rw-r--r--    1 root     root         14236 Mar 14  2018 ti_am335x_adc.ko
    -rw-r--r--    1 root     root         17736 Mar 14  2018 vf610_adc.ko
    
    /lib/modules/4.9.59-ga75d8e9305/kernel/drivers/iio/light:
    drwxr-xr-x    2 root     root          1024 Mar 14  2018 .
    drwxr-xr-x    4 root     root          1024 Mar 14  2018 ..
    -rw-r--r--    1 root     root         12864 Mar 14  2018 cm36651.ko
    
    /lib/modules/4.9.59-ga75d8e9305/kernel/drivers/input:
    drwxr-xr-x    6 root     root          1024 Mar 14  2018 .
    drwxr-xr-x   33 root     root          1024 Mar 14  2018 ..
    -rw-r--r--    1 root     root          9820 Mar 14  2018 input-polldev.ko
    drwxr-xr-x    2 root     root          1024 Mar 14  2018 keyboard
    -rw-r--r--    1 root     root          6036 Mar 14  2018 matrix-keymap.ko
    drwxr-xr-x    2 root     root          1024 Mar 14  2018 misc
    drwxr-xr-x    2 root     root          1024 Mar 14  2018 mouse
    drwxr-xr-x    2 root     root          1024 Mar 14  2018 touchscreen
    
    /lib/modules/4.9.59-ga75d8e9305/kernel/drivers/input/keyboard:
    drwxr-xr-x    2 root     root          1024 Mar 14  2018 .
    drwxr-xr-x    6 root     root          1024 Mar 14  2018 ..
    -rw-r--r--    1 root     root         15588 Mar 14  2018 matrix_keypad.ko
    -rw-r--r--    1 root     root          8068 Mar 14  2018 qt1070.ko
    -rw-r--r--    1 root     root         15284 Mar 14  2018 samsung-keypad.ko
    
    /lib/modules/4.9.59-ga75d8e9305/kernel/drivers/input/misc:
    drwxr-xr-x    2 root     root          1024 Mar 14  2018 .
    drwxr-xr-x    6 root     root          1024 Mar 14  2018 ..
    -rw-r--r--    1 root     root          7032 Mar 14  2018 adxl34x-i2c.ko
    -rw-r--r--    1 root     root          5668 Mar 14  2018 adxl34x-spi.ko
    -rw-r--r--    1 root     root         13340 Mar 14  2018 adxl34x.ko
    -rw-r--r--    1 root     root          8624 Mar 14  2018 axp20x-pek.ko
    -rw-r--r--    1 root     root          6452 Mar 14  2018 gpio_decoder.ko
    
    /lib/modules/4.9.59-ga75d8e9305/kernel/drivers/input/mouse:
    drwxr-xr-x    2 root     root          1024 Mar 14  2018 .
    drwxr-xr-x    6 root     root          1024 Mar 14  2018 ..
    -rw-r--r--    1 root     root         61116 Mar 14  2018 cyapatp.ko
    
    /lib/modules/4.9.59-ga75d8e9305/kernel/drivers/input/touchscreen:
    drwxr-xr-x    2 root     root          1024 Mar 14  2018 .
    drwxr-xr-x    6 root     root          1024 Mar 14  2018 ..
    -rw-r--r--    1 root     root         31160 Mar 14  2018 atmel_mxt_ts.ko
    -rw-r--r--    1 root     root         21912 Mar 14  2018 edt-ft5x06.ko
    -rw-r--r--    1 root     root         15988 Mar 14  2018 goodix.ko
    -rw-r--r--    1 root     root         12860 Mar 14  2018 mms114.ko
    -rw-r--r--    1 root     root         14272 Mar 14  2018 pixcir_i2c_ts.ko
    -rw-r--r--    1 root     root          8692 Mar 14  2018 st1232.ko
    -rw-r--r--    1 root     root         12100 Mar 14  2018 ti_am335x_tsc.ko
    
    /lib/modules/4.9.59-ga75d8e9305/kernel/drivers/leds:
    drwxr-xr-x    2 root     root          1024 Mar 14  2018 .
    drwxr-xr-x   33 root     root          1024 Mar 14  2018 ..
    -rw-r--r--    1 root     root          9476 Mar 14  2018 led-class-flash.ko
    
    /lib/modules/4.9.59-ga75d8e9305/kernel/drivers/media:
    drwxr-xr-x    7 root     root          1024 Mar 14  2018 .
    drwxr-xr-x   33 root     root          1024 Mar 14  2018 ..
    drwxr-xr-x    3 root     root          1024 Mar 14  2018 common
    drwxr-xr-x    2 root     root          1024 Mar 14  2018 i2c
    drwxr-xr-x    4 root     root          1024 Mar 14  2018 platform
    drwxr-xr-x    4 root     root          1024 Mar 14  2018 usb
    drwxr-xr-x    2 root     root          1024 Mar 14  2018 v4l2-core
    
    /lib/modules/4.9.59-ga75d8e9305/kernel/drivers/media/common:
    drwxr-xr-x    3 root     root          1024 Mar 14  2018 .
    drwxr-xr-x    7 root     root          1024 Mar 14  2018 ..
    drwxr-xr-x    2 root     root          1024 Mar 14  2018 v4l2-tpg
    
    /lib/modules/4.9.59-ga75d8e9305/kernel/drivers/media/common/v4l2-tpg:
    drwxr-xr-x    2 root     root          1024 Mar 14  2018 .
    drwxr-xr-x    3 root     root          1024 Mar 14  2018 ..
    -rw-r--r--    1 root     root         65496 Mar 14  2018 v4l2-tpg.ko
    
    /lib/modules/4.9.59-ga75d8e9305/kernel/drivers/media/i2c:
    drwxr-xr-x    2 root     root          1024 Mar 14  2018 .
    drwxr-xr-x    7 root     root          1024 Mar 14  2018 ..
    -rw-r--r--    1 root     root         20608 Mar 14  2018 adv7180.ko
    -rw-r--r--    1 root     root          8556 Mar 14  2018 ml86v7667.ko
    -rw-r--r--    1 root     root         22248 Mar 14  2018 mt9t11x.ko
    -rw-r--r--    1 root     root         20148 Mar 14  2018 ov1063x.ko
    -rw-r--r--    1 root     root         16064 Mar 14  2018 ov2659.ko
    -rw-r--r--    1 root     root         10124 Mar 14  2018 ov490.ko
    
    /lib/modules/4.9.59-ga75d8e9305/kernel/drivers/media/platform:
    drwxr-xr-x    4 root     root          1024 Mar 14  2018 .
    drwxr-xr-x    7 root     root          1024 Mar 14  2018 ..
    drwxr-xr-x    2 root     root          1024 Mar 14  2018 soc_camera
    drwxr-xr-x    2 root     root          1024 Mar 14  2018 vivid
    
    /lib/modules/4.9.59-ga75d8e9305/kernel/drivers/media/platform/soc_camera:
    drwxr-xr-x    2 root     root          1024 Mar 14  2018 .
    drwxr-xr-x    4 root     root          1024 Mar 14  2018 ..
    -rw-r--r--    1 root     root         34948 Mar 14  2018 soc_camera.ko
    -rw-r--r--    1 root     root          6096 Mar 14  2018 soc_camera_platform.ko
    -rw-r--r--    1 root     root          7820 Mar 14  2018 soc_mediabus.ko
    
    /lib/modules/4.9.59-ga75d8e9305/kernel/drivers/media/platform/vivid:
    drwxr-xr-x    2 root     root          1024 Mar 14  2018 .
    drwxr-xr-x    4 root     root          1024 Mar 14  2018 ..
    -rw-r--r--    1 root     root        175696 Mar 14  2018 vivid.ko
    
    /lib/modules/4.9.59-ga75d8e9305/kernel/drivers/media/usb:
    drwxr-xr-x    4 root     root          1024 Mar 14  2018 .
    drwxr-xr-x    7 root     root          1024 Mar 14  2018 ..
    drwxr-xr-x    2 root     root          1024 Mar 14  2018 gspca
    drwxr-xr-x    2 root     root          1024 Mar 14  2018 uvc
    
    /lib/modules/4.9.59-ga75d8e9305/kernel/drivers/media/usb/gspca:
    drwxr-xr-x    2 root     root          1024 Mar 14  2018 .
    drwxr-xr-x    4 root     root          1024 Mar 14  2018 ..
    -rw-r--r--    1 root     root         38412 Mar 14  2018 gspca_main.ko
    
    /lib/modules/4.9.59-ga75d8e9305/kernel/drivers/media/usb/uvc:
    drwxr-xr-x    2 root     root          1024 Mar 14  2018 .
    drwxr-xr-x    4 root     root          1024 Mar 14  2018 ..
    -rw-r--r--    1 root     root        104676 Mar 14  2018 uvcvideo.ko
    
    /lib/modules/4.9.59-ga75d8e9305/kernel/drivers/media/v4l2-core:
    drwxr-xr-x    2 root     root          1024 Mar 14  2018 .
    drwxr-xr-x    7 root     root          1024 Mar 14  2018 ..
    -rw-r--r--    1 root     root         28240 Mar 14  2018 videobuf-core.ko
    -rw-r--r--    1 root     root         10864 Mar 14  2018 videobuf2-vmalloc.ko
    
    /lib/modules/4.9.59-ga75d8e9305/kernel/drivers/memory:
    drwxr-xr-x    2 root     root          1024 Mar 14  2018 .
    drwxr-xr-x   33 root     root          1024 Mar 14  2018 ..
    -rw-r--r--    1 root     root         11044 Mar 14  2018 ti-emif-sram.ko
    
    /lib/modules/4.9.59-ga75d8e9305/kernel/drivers/mfd:
    drwxr-xr-x    2 root     root          1024 Mar 14  2018 .
    drwxr-xr-x   33 root     root          1024 Mar 14  2018 ..
    -rw-r--r--    1 root     root          6488 Mar 14  2018 axp20x-i2c.ko
    -rw-r--r--    1 root     root         17476 Mar 14  2018 axp20x.ko
    -rw-r--r--    1 root     root         13356 Mar 14  2018 ti_am335x_tscadc.ko
    
    /lib/modules/4.9.59-ga75d8e9305/kernel/drivers/misc:
    drwxr-xr-x    2 root     root          1024 Mar 14  2018 .
    drwxr-xr-x   33 root     root          1024 Mar 14  2018 ..
    -rw-r--r--    1 root     root         15112 Mar 14  2018 pci_endpoint_test.ko
    
    /lib/modules/4.9.59-ga75d8e9305/kernel/drivers/mtd:
    drwxr-xr-x    3 root     root          1024 Mar 14  2018 .
    drwxr-xr-x   33 root     root          1024 Mar 14  2018 ..
    drwxr-xr-x    2 root     root          1024 Mar 14  2018 tests
    
    /lib/modules/4.9.59-ga75d8e9305/kernel/drivers/mtd/tests:
    drwxr-xr-x    2 root     root          1024 Mar 14  2018 .
    drwxr-xr-x    3 root     root          1024 Mar 14  2018 ..
    -rw-r--r--    1 root     root         13076 Mar 14  2018 mtd_nandbiterrs.ko
    -rw-r--r--    1 root     root          8844 Mar 14  2018 mtd_nandecctest.ko
    -rw-r--r--    1 root     root         18132 Mar 14  2018 mtd_oobtest.ko
    -rw-r--r--    1 root     root         14548 Mar 14  2018 mtd_pagetest.ko
    -rw-r--r--    1 root     root         10104 Mar 14  2018 mtd_readtest.ko
    -rw-r--r--    1 root     root         13568 Mar 14  2018 mtd_speedtest.ko
    -rw-r--r--    1 root     root         10512 Mar 14  2018 mtd_stresstest.ko
    -rw-r--r--    1 root     root         14572 Mar 14  2018 mtd_subpagetest.ko
    -rw-r--r--    1 root     root         17636 Mar 14  2018 mtd_torturetest.ko
    
    /lib/modules/4.9.59-ga75d8e9305/kernel/drivers/net:
    drwxr-xr-x    6 root     root          1024 Mar 14  2018 .
    drwxr-xr-x   33 root     root          1024 Mar 14  2018 ..
    drwxr-xr-x    6 root     root          1024 Mar 14  2018 can
    drwxr-xr-x    6 root     root          1024 Mar 14  2018 ethernet
    drwxr-xr-x    2 root     root          1024 Mar 14  2018 usb
    drwxr-xr-x    7 root     root          1024 Mar 14  2018 wireless
    
    /lib/modules/4.9.59-ga75d8e9305/kernel/drivers/net/can:
    drwxr-xr-x    6 root     root          1024 Mar 14  2018 .
    drwxr-xr-x    6 root     root          1024 Mar 14  2018 ..
    drwxr-xr-x    2 root     root          1024 Mar 14  2018 c_can
    -rw-r--r--    1 root     root         20940 Mar 14  2018 can-dev.ko
    drwxr-xr-x    2 root     root          1024 Mar 14  2018 m_can
    drwxr-xr-x    2 root     root          1024 Mar 14  2018 rcar
    drwxr-xr-x    2 root     root          1024 Mar 14  2018 spi
    
    /lib/modules/4.9.59-ga75d8e9305/kernel/drivers/net/can/c_can:
    drwxr-xr-x    2 root     root          1024 Mar 14  2018 .
    drwxr-xr-x    6 root     root          1024 Mar 14  2018 ..
    -rw-r--r--    1 root     root         16620 Mar 14  2018 c_can.ko
    -rw-r--r--    1 root     root         13712 Mar 14  2018 c_can_platform.ko
    
    /lib/modules/4.9.59-ga75d8e9305/kernel/drivers/net/can/m_can:
    drwxr-xr-x    2 root     root          1024 Mar 14  2018 .
    drwxr-xr-x    6 root     root          1024 Mar 14  2018 ..
    -rw-r--r--    1 root     root         21468 Mar 14  2018 m_can.ko
    
    /lib/modules/4.9.59-ga75d8e9305/kernel/drivers/net/can/rcar:
    drwxr-xr-x    2 root     root          1024 Mar 14  2018 .
    drwxr-xr-x    6 root     root          1024 Mar 14  2018 ..
    -rw-r--r--    1 root     root         18452 Mar 14  2018 rcar_can.ko
    
    /lib/modules/4.9.59-ga75d8e9305/kernel/drivers/net/can/spi:
    drwxr-xr-x    2 root     root          1024 Mar 14  2018 .
    drwxr-xr-x    6 root     root          1024 Mar 14  2018 ..
    -rw-r--r--    1 root     root         19904 Mar 14  2018 mcp251x.ko
    
    /lib/modules/4.9.59-ga75d8e9305/kernel/drivers/net/ethernet:
    drwxr-xr-x    6 root     root          1024 Mar 14  2018 .
    drwxr-xr-x    6 root     root          1024 Mar 14  2018 ..
    drwxr-xr-x    2 root     root          1024 Mar 14  2018 broadcom
    drwxr-xr-x    4 root     root          1024 Mar 14  2018 intel
    drwxr-xr-x    2 root     root          1024 Mar 14  2018 marvell
    drwxr-xr-x    2 root     root          1024 Mar 14  2018 ti
    
    /lib/modules/4.9.59-ga75d8e9305/kernel/drivers/net/ethernet/broadcom:
    drwxr-xr-x    2 root     root          1024 Mar 14  2018 .
    drwxr-xr-x    6 root     root          1024 Mar 14  2018 ..
    -rw-r--r--    1 root     root        193072 Mar 14  2018 tg3.ko
    
    /lib/modules/4.9.59-ga75d8e9305/kernel/drivers/net/ethernet/intel:
    drwxr-xr-x    4 root     root          1024 Mar 14  2018 .
    drwxr-xr-x    6 root     root          1024 Mar 14  2018 ..
    drwxr-xr-x    2 root     root          1024 Mar 14  2018 e1000
    drwxr-xr-x    2 root     root          1024 Mar 14  2018 e1000e
    
    /lib/modules/4.9.59-ga75d8e9305/kernel/drivers/net/ethernet/intel/e1000:
    drwxr-xr-x    2 root     root          1024 Mar 14  2018 .
    drwxr-xr-x    4 root     root          1024 Mar 14  2018 ..
    -rw-r--r--    1 root     root        141684 Mar 14  2018 e1000.ko
    
    /lib/modules/4.9.59-ga75d8e9305/kernel/drivers/net/ethernet/intel/e1000e:
    drwxr-xr-x    2 root     root          1024 Mar 14  2018 .
    drwxr-xr-x    4 root     root          1024 Mar 14  2018 ..
    -rw-r--r--    1 root     root        217084 Mar 14  2018 e1000e.ko
    
    /lib/modules/4.9.59-ga75d8e9305/kernel/drivers/net/ethernet/marvell:
    drwxr-xr-x    2 root     root          1024 Mar 14  2018 .
    drwxr-xr-x    6 root     root          1024 Mar 14  2018 ..
    -rw-r--r--    1 root     root         48268 Mar 14  2018 skge.ko
    
    /lib/modules/4.9.59-ga75d8e9305/kernel/drivers/net/ethernet/ti:
    drwxr-xr-x    2 root     root          1024 Mar 14  2018 .
    drwxr-xr-x    6 root     root          1024 Mar 14  2018 ..
    -rw-r--r--    1 root     root         75264 Mar 14  2018 ti_prueth.ko
    
    /lib/modules/4.9.59-ga75d8e9305/kernel/drivers/net/usb:
    drwxr-xr-x    2 root     root          1024 Mar 14  2018 .
    drwxr-xr-x    6 root     root          1024 Mar 14  2018 ..
    -rw-r--r--    1 root     root         39816 Mar 14  2018 asix.ko
    -rw-r--r--    1 root     root         23592 Mar 14  2018 ax88179_178a.ko
    -rw-r--r--    1 root     root         13856 Mar 14  2018 cdc_ether.ko
    -rw-r--r--    1 root     root         31244 Mar 14  2018 cdc_ncm.ko
    -rw-r--r--    1 root     root          5760 Mar 14  2018 cdc_subset.ko
    -rw-r--r--    1 root     root          7488 Mar 14  2018 net1080.ko
    -rw-r--r--    1 root     root         34536 Mar 14  2018 pegasus.ko
    -rw-r--r--    1 root     root         53020 Mar 14  2018 r8152.ko
    -rw-r--r--    1 root     root         35180 Mar 14  2018 smsc75xx.ko
    -rw-r--r--    1 root     root         32012 Mar 14  2018 smsc95xx.ko
    -rw-r--r--    1 root     root         41452 Mar 14  2018 usbnet.ko
    -rw-r--r--    1 root     root          8284 Mar 14  2018 zaurus.ko
    
    /lib/modules/4.9.59-ga75d8e9305/kernel/drivers/net/wireless:
    drwxr-xr-x    7 root     root          1024 Mar 14  2018 .
    drwxr-xr-x    6 root     root          1024 Mar 14  2018 ..
    drwxr-xr-x    3 root     root          1024 Mar 14  2018 broadcom
    drwxr-xr-x    3 root     root          1024 Mar 14  2018 intel
    drwxr-xr-x    3 root     root          1024 Mar 14  2018 marvell
    drwxr-xr-x    3 root     root          1024 Mar 14  2018 ralink
    drwxr-xr-x    4 root     root          1024 Mar 14  2018 ti
    
    /lib/modules/4.9.59-ga75d8e9305/kernel/drivers/net/wireless/broadcom:
    drwxr-xr-x    3 root     root          1024 Mar 14  2018 .
    drwxr-xr-x    7 root     root          1024 Mar 14  2018 ..
    drwxr-xr-x    4 root     root          1024 Mar 14  2018 brcm80211
    
    /lib/modules/4.9.59-ga75d8e9305/kernel/drivers/net/wireless/broadcom/brcm80211:
    drwxr-xr-x    4 root     root          1024 Mar 14  2018 .
    drwxr-xr-x    3 root     root          1024 Mar 14  2018 ..
    drwxr-xr-x    2 root     root          1024 Mar 14  2018 brcmfmac
    drwxr-xr-x    2 root     root          1024 Mar 14  2018 brcmutil
    
    /lib/modules/4.9.59-ga75d8e9305/kernel/drivers/net/wireless/broadcom/brcm80211/brcmfmac:
    drwxr-xr-x    2 root     root          1024 Mar 14  2018 .
    drwxr-xr-x    4 root     root          1024 Mar 14  2018 ..
    -rw-r--r--    1 root     root        256660 Mar 14  2018 brcmfmac.ko
    
    /lib/modules/4.9.59-ga75d8e9305/kernel/drivers/net/wireless/broadcom/brcm80211/brcmutil:
    drwxr-xr-x    2 root     root          1024 Mar 14  2018 .
    drwxr-xr-x    4 root     root          1024 Mar 14  2018 ..
    -rw-r--r--    1 root     root         12872 Mar 14  2018 brcmutil.ko
    
    /lib/modules/4.9.59-ga75d8e9305/kernel/drivers/net/wireless/intel:
    drwxr-xr-x    3 root     root          1024 Mar 14  2018 .
    drwxr-xr-x    7 root     root          1024 Mar 14  2018 ..
    drwxr-xr-x    4 root     root          1024 Mar 14  2018 iwlwifi
    
    /lib/modules/4.9.59-ga75d8e9305/kernel/drivers/net/wireless/intel/iwlwifi:
    drwxr-xr-x    4 root     root          1024 Mar 14  2018 .
    drwxr-xr-x    3 root     root          1024 Mar 14  2018 ..
    drwxr-xr-x    2 root     root          1024 Mar 14  2018 dvm
    -rw-r--r--    1 root     root        220196 Mar 14  2018 iwlwifi.ko
    drwxr-xr-x    2 root     root          1024 Mar 14  2018 mvm
    
    /lib/modules/4.9.59-ga75d8e9305/kernel/drivers/net/wireless/intel/iwlwifi/dvm:
    drwxr-xr-x    2 root     root          1024 Mar 14  2018 .
    drwxr-xr-x    4 root     root          1024 Mar 14  2018 ..
    -rw-r--r--    1 root     root        159620 Mar 14  2018 iwldvm.ko
    
    /lib/modules/4.9.59-ga75d8e9305/kernel/drivers/net/wireless/intel/iwlwifi/mvm:
    drwxr-xr-x    2 root     root          1024 Mar 14  2018 .
    drwxr-xr-x    4 root     root          1024 Mar 14  2018 ..
    -rw-r--r--    1 root     root        296296 Mar 14  2018 iwlmvm.ko
    
    /lib/modules/4.9.59-ga75d8e9305/kernel/drivers/net/wireless/marvell:
    drwxr-xr-x    3 root     root          1024 Mar 14  2018 .
    drwxr-xr-x    7 root     root          1024 Mar 14  2018 ..
    drwxr-xr-x    2 root     root          1024 Mar 14  2018 mwifiex
    
    /lib/modules/4.9.59-ga75d8e9305/kernel/drivers/net/wireless/marvell/mwifiex:
    drwxr-xr-x    2 root     root          1024 Mar 14  2018 .
    drwxr-xr-x    3 root     root          1024 Mar 14  2018 ..
    -rw-r--r--    1 root     root        344112 Mar 14  2018 mwifiex.ko
    -rw-r--r--    1 root     root         42416 Mar 14  2018 mwifiex_sdio.ko
    
    /lib/modules/4.9.59-ga75d8e9305/kernel/drivers/net/wireless/ralink:
    drwxr-xr-x    3 root     root          1024 Mar 14  2018 .
    drwxr-xr-x    7 root     root          1024 Mar 14  2018 ..
    drwxr-xr-x    2 root     root          1024 Mar 14  2018 rt2x00
    
    /lib/modules/4.9.59-ga75d8e9305/kernel/drivers/net/wireless/ralink/rt2x00:
    drwxr-xr-x    2 root     root          1024 Mar 14  2018 .
    drwxr-xr-x    3 root     root          1024 Mar 14  2018 ..
    -rw-r--r--    1 root     root         85540 Mar 14  2018 rt2800lib.ko
    -rw-r--r--    1 root     root         46764 Mar 14  2018 rt2800usb.ko
    -rw-r--r--    1 root     root         60632 Mar 14  2018 rt2x00lib.ko
    -rw-r--r--    1 root     root         20452 Mar 14  2018 rt2x00usb.ko
    
    /lib/modules/4.9.59-ga75d8e9305/kernel/drivers/net/wireless/ti:
    drwxr-xr-x    4 root     root          1024 Mar 14  2018 .
    drwxr-xr-x    7 root     root          1024 Mar 14  2018 ..
    drwxr-xr-x    2 root     root          1024 Mar 14  2018 wl18xx
    drwxr-xr-x    2 root     root          1024 Mar 14  2018 wlcore
    
    /lib/modules/4.9.59-ga75d8e9305/kernel/drivers/net/wireless/ti/wl18xx:
    drwxr-xr-x    2 root     root          1024 Mar 14  2018 .
    drwxr-xr-x    4 root     root          1024 Mar 14  2018 ..
    -rw-r--r--    1 root     root        116544 Mar 14  2018 wl18xx.ko
    
    /lib/modules/4.9.59-ga75d8e9305/kernel/drivers/net/wireless/ti/wlcore:
    drwxr-xr-x    2 root     root          1024 Mar 14  2018 .
    drwxr-xr-x    4 root     root          1024 Mar 14  2018 ..
    -rw-r--r--    1 root     root        236964 Mar 14  2018 wlcore.ko
    -rw-r--r--    1 root     root         14188 Mar 14  2018 wlcore_sdio.ko
    -rw-r--r--    1 root     root         14916 Mar 14  2018 wlcore_spi.ko
    
    /lib/modules/4.9.59-ga75d8e9305/kernel/drivers/power:
    drwxr-xr-x    3 root     root          1024 Mar 14  2018 .
    drwxr-xr-x   33 root     root          1024 Mar 14  2018 ..
    drwxr-xr-x    2 root     root          1024 Mar 14  2018 supply
    
    /lib/modules/4.9.59-ga75d8e9305/kernel/drivers/power/supply:
    drwxr-xr-x    2 root     root          1024 Mar 14  2018 .
    drwxr-xr-x    3 root     root          1024 Mar 14  2018 ..
    -rw-r--r--    1 root     root          9008 Mar 14  2018 axp20x_usb_power.ko
    -rw-r--r--    1 root     root          7608 Mar 14  2018 max17040_battery.ko
    -rw-r--r--    1 root     root         16944 Mar 14  2018 max17042_battery.ko
    
    /lib/modules/4.9.59-ga75d8e9305/kernel/drivers/pwm:
    drwxr-xr-x    2 root     root          1024 Mar 14  2018 .
    drwxr-xr-x   33 root     root          1024 Mar 14  2018 ..
    -rw-r--r--    1 root     root         11900 Mar 14  2018 pwm-fsl-ftm.ko
    
    /lib/modules/4.9.59-ga75d8e9305/kernel/drivers/remoteproc:
    drwxr-xr-x    2 root     root          1024 Mar 14  2018 .
    drwxr-xr-x   33 root     root          1024 Mar 14  2018 ..
    -rw-r--r--    1 root     root         19616 Mar 14  2018 pru_rproc.ko
    -rw-r--r--    1 root     root         17184 Mar 14  2018 pruss.ko
    -rw-r--r--    1 root     root         14632 Mar 14  2018 pruss_intc.ko
    -rw-r--r--    1 root     root          9124 Mar 14  2018 pruss_soc_bus.ko
    -rw-r--r--    1 root     root         45532 Mar 14  2018 remoteproc.ko
    -rw-r--r--    1 root     root          8464 Mar 14  2018 wkup_m3_rproc.ko
    
    /lib/modules/4.9.59-ga75d8e9305/kernel/drivers/rpmsg:
    drwxr-xr-x    2 root     root          1024 Mar 14  2018 .
    drwxr-xr-x   33 root     root          1024 Mar 14  2018 ..
    -rw-r--r--    1 root     root         13196 Mar 14  2018 rpmsg_core.ko
    -rw-r--r--    1 root     root         11252 Mar 14  2018 rpmsg_pru.ko
    -rw-r--r--    1 root     root         18880 Mar 14  2018 virtio_rpmsg_bus.ko
    
    /lib/modules/4.9.59-ga75d8e9305/kernel/drivers/rtc:
    drwxr-xr-x    2 root     root          1024 Mar 14  2018 .
    drwxr-xr-x   33 root     root          1024 Mar 14  2018 ..
    -rw-r--r--    1 root     root         24072 Mar 14  2018 rtc-ds1307.ko
    -rw-r--r--    1 root     root          7364 Mar 14  2018 rtc-efi.ko
    -rw-r--r--    1 root     root         18140 Mar 14  2018 rtc-omap.ko
    -rw-r--r--    1 root     root         10760 Mar 14  2018 rtc-palmas.ko
    -rw-r--r--    1 root     root          9224 Mar 14  2018 rtc-tps6586x.ko
    -rw-r--r--    1 root     root          9216 Mar 14  2018 rtc-tps65910.ko
    
    /lib/modules/4.9.59-ga75d8e9305/kernel/drivers/scsi:
    drwxr-xr-x    2 root     root          1024 Mar 14  2018 .
    drwxr-xr-x   33 root     root          1024 Mar 14  2018 ..
    -rw-r--r--    1 root     root        199732 Mar 14  2018 scsi_mod.ko
    -rw-r--r--    1 root     root         47604 Mar 14  2018 sd_mod.ko
    -rw-r--r--    1 root     root         23988 Mar 14  2018 sr_mod.ko
    
    /lib/modules/4.9.59-ga75d8e9305/kernel/drivers/soc:
    drwxr-xr-x    3 root     root          1024 Mar 14  2018 .
    drwxr-xr-x   33 root     root          1024 Mar 14  2018 ..
    drwxr-xr-x    2 root     root          1024 Mar 14  2018 ti
    
    /lib/modules/4.9.59-ga75d8e9305/kernel/drivers/soc/ti:
    drwxr-xr-x    2 root     root          1024 Mar 14  2018 .
    drwxr-xr-x    3 root     root          1024 Mar 14  2018 ..
    -rw-r--r--    1 root     root         12424 Mar 14  2018 pm33xx.ko
    -rw-r--r--    1 root     root         17056 Mar 14  2018 wkup_m3_ipc.ko
    
    /lib/modules/4.9.59-ga75d8e9305/kernel/drivers/spi:
    drwxr-xr-x    2 root     root          1024 Mar 14  2018 .
    drwxr-xr-x   33 root     root          1024 Mar 14  2018 ..
    -rw-r--r--    1 root     root          7744 Mar 14  2018 spi-bitbang.ko
    -rw-r--r--    1 root     root         12032 Mar 14  2018 spi-gpio.ko
    -rw-r--r--    1 root     root         14980 Mar 14  2018 spidev.ko
    
    /lib/modules/4.9.59-ga75d8e9305/kernel/drivers/uio:
    drwxr-xr-x    2 root     root          1024 Mar 14  2018 .
    drwxr-xr-x   33 root     root          1024 Mar 14  2018 ..
    -rw-r--r--    1 root     root         18392 Mar 14  2018 uio.ko
    
    /lib/modules/4.9.59-ga75d8e9305/kernel/drivers/usb:
    drwxr-xr-x   14 root     root          1024 Mar 14  2018 .
    drwxr-xr-x   33 root     root          1024 Mar 14  2018 ..
    drwxr-xr-x    2 root     root          1024 Mar 14  2018 class
    drwxr-xr-x    2 root     root          1024 Mar 14  2018 common
    drwxr-xr-x    2 root     root          1024 Mar 14  2018 core
    drwxr-xr-x    2 root     root          1024 Mar 14  2018 dwc3
    drwxr-xr-x    5 root     root          1024 Mar 14  2018 gadget
    drwxr-xr-x    2 root     root          1024 Mar 14  2018 host
    drwxr-xr-x    2 root     root          1024 Mar 14  2018 isp1760
    drwxr-xr-x    2 root     root          1024 Mar 14  2018 misc
    drwxr-xr-x    2 root     root          1024 Mar 14  2018 musb
    drwxr-xr-x    2 root     root          1024 Mar 14  2018 phy
    drwxr-xr-x    2 root     root          1024 Mar 14  2018 serial
    drwxr-xr-x    2 root     root          1024 Mar 14  2018 storage
    
    /lib/modules/4.9.59-ga75d8e9305/kernel/drivers/usb/class:
    drwxr-xr-x    2 root     root          1024 Mar 14  2018 .
    drwxr-xr-x   14 root     root          1024 Mar 14  2018 ..
    -rw-r--r--    1 root     root         39976 Mar 14  2018 cdc-acm.ko
    
    /lib/modules/4.9.59-ga75d8e9305/kernel/drivers/usb/common:
    drwxr-xr-x    2 root     root          1024 Mar 14  2018 .
    drwxr-xr-x   14 root     root          1024 Mar 14  2018 ..
    -rw-r--r--    1 root     root          9008 Mar 14  2018 usb-common.ko
    
    /lib/modules/4.9.59-ga75d8e9305/kernel/drivers/usb/core:
    drwxr-xr-x    2 root     root          1024 Mar 14  2018 .
    drwxr-xr-x   14 root     root          1024 Mar 14  2018 ..
    -rw-r--r--    1 root     root        263380 Mar 14  2018 usbcore.ko
    
    /lib/modules/4.9.59-ga75d8e9305/kernel/drivers/usb/dwc3:
    drwxr-xr-x    2 root     root          1024 Mar 14  2018 .
    drwxr-xr-x   14 root     root          1024 Mar 14  2018 ..
    -rw-r--r--    1 root     root          7672 Mar 14  2018 dwc3-of-simple.ko
    -rw-r--r--    1 root     root         11944 Mar 14  2018 dwc3-omap.ko
    -rw-r--r--    1 root     root        107764 Mar 14  2018 dwc3.ko
    
    /lib/modules/4.9.59-ga75d8e9305/kernel/drivers/usb/gadget:
    drwxr-xr-x    5 root     root          1024 Mar 14  2018 .
    drwxr-xr-x   14 root     root          1024 Mar 14  2018 ..
    drwxr-xr-x    2 root     root          1024 Mar 14  2018 function
    drwxr-xr-x    2 root     root          1024 Mar 14  2018 legacy
    -rw-r--r--    1 root     root         59788 Mar 14  2018 libcomposite.ko
    drwxr-xr-x    2 root     root          1024 Mar 14  2018 udc
    
    /lib/modules/4.9.59-ga75d8e9305/kernel/drivers/usb/gadget/function:
    drwxr-xr-x    2 root     root          1024 Mar 14  2018 .
    drwxr-xr-x    5 root     root          1024 Mar 14  2018 ..
    -rw-r--r--    1 root     root         21060 Mar 14  2018 u_ether.ko
    -rw-r--r--    1 root     root         18856 Mar 14  2018 u_serial.ko
    -rw-r--r--    1 root     root         11208 Mar 14  2018 usb_f_acm.ko
    -rw-r--r--    1 root     root         14088 Mar 14  2018 usb_f_ecm.ko
    -rw-r--r--    1 root     root         11508 Mar 14  2018 usb_f_ecm_subset.ko
    -rw-r--r--    1 root     root         13648 Mar 14  2018 usb_f_eem.ko
    -rw-r--r--    1 root     root         40376 Mar 14  2018 usb_f_fs.ko
    -rw-r--r--    1 root     root         19580 Mar 14  2018 usb_f_hid.ko
    -rw-r--r--    1 root     root         53808 Mar 14  2018 usb_f_mass_storage.ko
    -rw-r--r--    1 root     root         19664 Mar 14  2018 usb_f_midi.ko
    -rw-r--r--    1 root     root         21944 Mar 14  2018 usb_f_ncm.ko
    -rw-r--r--    1 root     root          8584 Mar 14  2018 usb_f_obex.ko
    -rw-r--r--    1 root     root         22060 Mar 14  2018 usb_f_printer.ko
    -rw-r--r--    1 root     root         26768 Mar 14  2018 usb_f_rndis.ko
    -rw-r--r--    1 root     root          7960 Mar 14  2018 usb_f_serial.ko
    -rw-r--r--    1 root     root         21872 Mar 14  2018 usb_f_ss_lb.ko
    -rw-r--r--    1 root     root         18504 Mar 14  2018 usb_f_uac1.ko
    -rw-r--r--    1 root     root         22780 Mar 14  2018 usb_f_uac2.ko
    -rw-r--r--    1 root     root         63472 Mar 14  2018 usb_f_uvc.ko
    
    /lib/modules/4.9.59-ga75d8e9305/kernel/drivers/usb/gadget/legacy:
    drwxr-xr-x    2 root     root          1024 Mar 14  2018 .
    drwxr-xr-x    5 root     root          1024 Mar 14  2018 ..
    -rw-r--r--    1 root     root         12272 Mar 14  2018 g_acm_ms.ko
    -rw-r--r--    1 root     root          9948 Mar 14  2018 g_audio.ko
    -rw-r--r--    1 root     root         10300 Mar 14  2018 g_cdc.ko
    -rw-r--r--    1 root     root          6272 Mar 14  2018 g_dbgp.ko
    -rw-r--r--    1 root     root         12116 Mar 14  2018 g_ether.ko
    -rw-r--r--    1 root     root         15144 Mar 14  2018 g_ffs.ko
    -rw-r--r--    1 root     root          9660 Mar 14  2018 g_hid.ko
    -rw-r--r--    1 root     root         11836 Mar 14  2018 g_mass_storage.ko
    -rw-r--r--    1 root     root          9752 Mar 14  2018 g_midi.ko
    -rw-r--r--    1 root     root         16000 Mar 14  2018 g_multi.ko
    -rw-r--r--    1 root     root          9664 Mar 14  2018 g_ncm.ko
    -rw-r--r--    1 root     root         10564 Mar 14  2018 g_printer.ko
    -rw-r--r--    1 root     root         10256 Mar 14  2018 g_serial.ko
    -rw-r--r--    1 root     root         11028 Mar 14  2018 g_webcam.ko
    -rw-r--r--    1 root     root         14428 Mar 14  2018 g_zero.ko
    -rw-r--r--    1 root     root         28664 Mar 14  2018 gadgetfs.ko
    
    /lib/modules/4.9.59-ga75d8e9305/kernel/drivers/usb/gadget/udc:
    drwxr-xr-x    2 root     root          1024 Mar 14  2018 .
    drwxr-xr-x    5 root     root          1024 Mar 14  2018 ..
    -rw-r--r--    1 root     root         28800 Mar 14  2018 udc-core.ko
    
    /lib/modules/4.9.59-ga75d8e9305/kernel/drivers/usb/host:
    drwxr-xr-x    2 root     root          1024 Mar 14  2018 .
    drwxr-xr-x   14 root     root          1024 Mar 14  2018 ..
    -rw-r--r--    1 root     root         61716 Mar 14  2018 ehci-hcd.ko
    -rw-r--r--    1 root     root          9200 Mar 14  2018 ehci-omap.ko
    -rw-r--r--    1 root     root         10404 Mar 14  2018 ehci-pci.ko
    -rw-r--r--    1 root     root         13948 Mar 14  2018 ehci-platform.ko
    -rw-r--r--    1 root     root         48860 Mar 14  2018 ohci-hcd.ko
    -rw-r--r--    1 root     root          8444 Mar 14  2018 ohci-pci.ko
    -rw-r--r--    1 root     root         12800 Mar 14  2018 ohci-platform.ko
    -rw-r--r--    1 root     root         37592 Mar 14  2018 r8a66597-hcd.ko
    -rw-r--r--    1 root     root        143484 Mar 14  2018 xhci-hcd.ko
    -rw-r--r--    1 root     root          9880 Mar 14  2018 xhci-pci.ko
    -rw-r--r--    1 root     root         14276 Mar 14  2018 xhci-plat-hcd.ko
    
    /lib/modules/4.9.59-ga75d8e9305/kernel/drivers/usb/isp1760:
    drwxr-xr-x    2 root     root          1024 Mar 14  2018 .
    drwxr-xr-x   14 root     root          1024 Mar 14  2018 ..
    -rw-r--r--    1 root     root         45288 Mar 14  2018 isp1760.ko
    
    /lib/modules/4.9.59-ga75d8e9305/kernel/drivers/usb/misc:
    drwxr-xr-x    2 root     root          1024 Mar 14  2018 .
    drwxr-xr-x   14 root     root          1024 Mar 14  2018 ..
    -rw-r--r--    1 root     root         42416 Mar 14  2018 usbtest.ko
    
    /lib/modules/4.9.59-ga75d8e9305/kernel/drivers/usb/musb:
    drwxr-xr-x    2 root     root          1024 Mar 14  2018 .
    drwxr-xr-x   14 root     root          1024 Mar 14  2018 ..
    -rw-r--r--    1 root     root         12144 Mar 14  2018 am35x.ko
    -rw-r--r--    1 root     root          4216 Mar 14  2018 musb_am335x.ko
    -rw-r--r--    1 root     root         19940 Mar 14  2018 musb_dsps.ko
    -rw-r--r--    1 root     root        119428 Mar 14  2018 musb_hdrc.ko
    -rw-r--r--    1 root     root         14760 Mar 14  2018 omap2430.ko
    
    /lib/modules/4.9.59-ga75d8e9305/kernel/drivers/usb/phy:
    drwxr-xr-x    2 root     root          1024 Mar 14  2018 .
    drwxr-xr-x   14 root     root          1024 Mar 14  2018 ..
    -rw-r--r--    1 root     root          8396 Mar 14  2018 phy-am335x-control.ko
    -rw-r--r--    1 root     root          6880 Mar 14  2018 phy-am335x.ko
    -rw-r--r--    1 root     root         12280 Mar 14  2018 phy-generic.ko
    -rw-r--r--    1 root     root          9648 Mar 14  2018 phy-gpio-vbus-usb.ko
    -rw-r--r--    1 root     root          6280 Mar 14  2018 phy-isp1301.ko
    
    /lib/modules/4.9.59-ga75d8e9305/kernel/drivers/usb/serial:
    drwxr-xr-x    2 root     root          1024 Mar 14  2018 .
    drwxr-xr-x   14 root     root          1024 Mar 14  2018 ..
    -rw-r--r--    1 root     root         44648 Mar 14  2018 usbserial.ko
    
    /lib/modules/4.9.59-ga75d8e9305/kernel/drivers/usb/storage:
    drwxr-xr-x    2 root     root          1024 Mar 14  2018 .
    drwxr-xr-x   14 root     root          1024 Mar 14  2018 ..
    -rw-r--r--    1 root     root        103592 Mar 14  2018 usb-storage.ko
    
    /lib/modules/4.9.59-ga75d8e9305/kernel/drivers/w1:
    drwxr-xr-x    3 root     root          1024 Mar 14  2018 .
    drwxr-xr-x   33 root     root          1024 Mar 14  2018 ..
    drwxr-xr-x    2 root     root          1024 Mar 14  2018 masters
    -rw-r--r--    1 root     root         36948 Mar 14  2018 wire.ko
    
    /lib/modules/4.9.59-ga75d8e9305/kernel/drivers/w1/masters:
    drwxr-xr-x    2 root     root          1024 Mar 14  2018 .
    drwxr-xr-x    3 root     root          1024 Mar 14  2018 ..
    -rw-r--r--    1 root     root         13788 Mar 14  2018 omap_hdq.ko
    
    /lib/modules/4.9.59-ga75d8e9305/kernel/drivers/watchdog:
    drwxr-xr-x    2 root     root          1024 Mar 14  2018 .
    drwxr-xr-x   33 root     root          1024 Mar 14  2018 ..
    -rw-r--r--    1 root     root         10056 Mar 14  2018 omap_wdt.ko
    
    /lib/modules/4.9.59-ga75d8e9305/kernel/fs:
    drwxr-xr-x    5 root     root          1024 Mar 14  2018 .
    drwxr-xr-x    9 root     root          1024 Mar 14  2018 ..
    drwxr-xr-x    2 root     root          1024 Mar 14  2018 cifs
    drwxr-xr-x    2 root     root          1024 Mar 14  2018 efivarfs
    drwxr-xr-x    2 root     root          1024 Mar 14  2018 fscache
    
    /lib/modules/4.9.59-ga75d8e9305/kernel/fs/cifs:
    drwxr-xr-x    2 root     root          1024 Mar 14  2018 .
    drwxr-xr-x    5 root     root          1024 Mar 14  2018 ..
    -rw-r--r--    1 root     root        483264 Mar 14  2018 cifs.ko
    
    /lib/modules/4.9.59-ga75d8e9305/kernel/fs/efivarfs:
    drwxr-xr-x    2 root     root          1024 Mar 14  2018 .
    drwxr-xr-x    5 root     root          1024 Mar 14  2018 ..
    -rw-r--r--    1 root     root         15052 Mar 14  2018 efivarfs.ko
    
    /lib/modules/4.9.59-ga75d8e9305/kernel/fs/fscache:
    drwxr-xr-x    2 root     root          1024 Mar 14  2018 .
    drwxr-xr-x    5 root     root          1024 Mar 14  2018 ..
    -rw-r--r--    1 root     root         73444 Mar 14  2018 fscache.ko
    
    /lib/modules/4.9.59-ga75d8e9305/kernel/lib:
    drwxr-xr-x    2 root     root          1024 Mar 14  2018 .
    drwxr-xr-x    9 root     root          1024 Mar 14  2018 ..
    -rw-r--r--    1 root     root          3796 Mar 14  2018 crc-ccitt.ko
    -rw-r--r--    1 root     root          3796 Mar 14  2018 crc-itu-t.ko
    -rw-r--r--    1 root     root          3548 Mar 14  2018 crc7.ko
    -rw-r--r--    1 root     root          4196 Mar 14  2018 libcrc32c.ko
    -rw-r--r--    1 root     root          4688 Mar 14  2018 ts_bm.ko
    -rw-r--r--    1 root     root          6000 Mar 14  2018 ts_fsm.ko
    -rw-r--r--    1 root     root          4568 Mar 14  2018 ts_kmp.ko
    
    /lib/modules/4.9.59-ga75d8e9305/kernel/net:
    drwxr-xr-x   19 root     root          1024 Mar 14  2018 .
    drwxr-xr-x    9 root     root          1024 Mar 14  2018 ..
    drwxr-xr-x    2 root     root          1024 Mar 14  2018 802
    drwxr-xr-x    2 root     root          1024 Mar 14  2018 8021q
    drwxr-xr-x    3 root     root          1024 Mar 14  2018 bluetooth
    drwxr-xr-x    3 root     root          1024 Mar 14  2018 bridge
    drwxr-xr-x    2 root     root          1024 Mar 14  2018 can
    drwxr-xr-x    2 root     root          1024 Mar 14  2018 dsa
    drwxr-xr-x    3 root     root          1024 Mar 14  2018 ipv4
    drwxr-xr-x    2 root     root          1024 Mar 14  2018 ipv6
    drwxr-xr-x    2 root     root          1024 Mar 14  2018 key
    drwxr-xr-x    2 root     root          1024 Mar 14  2018 llc
    drwxr-xr-x    2 root     root          1024 Mar 14  2018 mac80211
    drwxr-xr-x    2 root     root          1024 Mar 14  2018 netfilter
    drwxr-xr-x    2 root     root          1024 Mar 14  2018 rpmsg
    drwxr-xr-x    2 root     root          1024 Mar 14  2018 sched
    drwxr-xr-x    2 root     root          1024 Mar 14  2018 sctp
    drwxr-xr-x    2 root     root          1024 Mar 14  2018 wireless
    drwxr-xr-x    2 root     root          1024 Mar 14  2018 xfrm
    
    /lib/modules/4.9.59-ga75d8e9305/kernel/net/802:
    drwxr-xr-x    2 root     root          1024 Mar 14  2018 .
    drwxr-xr-x   19 root     root          1024 Mar 14  2018 ..
    -rw-r--r--    1 root     root          4060 Mar 14  2018 p8022.ko
    -rw-r--r--    1 root     root          6796 Mar 14  2018 psnap.ko
    -rw-r--r--    1 root     root          5092 Mar 14  2018 stp.ko
    
    /lib/modules/4.9.59-ga75d8e9305/kernel/net/8021q:
    drwxr-xr-x    2 root     root          1024 Mar 14  2018 .
    drwxr-xr-x   19 root     root          1024 Mar 14  2018 ..
    -rw-r--r--    1 root     root         33368 Mar 14  2018 8021q.ko
    
    /lib/modules/4.9.59-ga75d8e9305/kernel/net/bluetooth:
    drwxr-xr-x    3 root     root          1024 Mar 14  2018 .
    drwxr-xr-x   19 root     root          1024 Mar 14  2018 ..
    -rw-r--r--    1 root     root        416276 Mar 14  2018 bluetooth.ko
    drwxr-xr-x    2 root     root          1024 Mar 14  2018 rfcomm
    
    /lib/modules/4.9.59-ga75d8e9305/kernel/net/bluetooth/rfcomm:
    drwxr-xr-x    2 root     root          1024 Mar 14  2018 .
    drwxr-xr-x    3 root     root          1024 Mar 14  2018 ..
    -rw-r--r--    1 root     root         41468 Mar 14  2018 rfcomm.ko
    
    /lib/modules/4.9.59-ga75d8e9305/kernel/net/bridge:
    drwxr-xr-x    3 root     root          1024 Mar 14  2018 .
    drwxr-xr-x   19 root     root          1024 Mar 14  2018 ..
    -rw-r--r--    1 root     root         23332 Mar 14  2018 br_netfilter.ko
    -rw-r--r--    1 root     root        136716 Mar 14  2018 bridge.ko
    drwxr-xr-x    2 root     root          1024 Mar 14  2018 netfilter
    
    /lib/modules/4.9.59-ga75d8e9305/kernel/net/bridge/netfilter:
    drwxr-xr-x    2 root     root          1024 Mar 14  2018 .
    drwxr-xr-x    3 root     root          1024 Mar 14  2018 ..
    -rw-r--r--    1 root     root          3640 Mar 14  2018 ebt_802_3.ko
    -rw-r--r--    1 root     root          5704 Mar 14  2018 ebt_among.ko
    -rw-r--r--    1 root     root          4576 Mar 14  2018 ebt_arp.ko
    -rw-r--r--    1 root     root          4352 Mar 14  2018 ebt_arpreply.ko
    -rw-r--r--    1 root     root          4056 Mar 14  2018 ebt_dnat.ko
    -rw-r--r--    1 root     root          4292 Mar 14  2018 ebt_ip.ko
    -rw-r--r--    1 root     root          4824 Mar 14  2018 ebt_ip6.ko
    -rw-r--r--    1 root     root          4372 Mar 14  2018 ebt_limit.ko
    -rw-r--r--    1 root     root          6820 Mar 14  2018 ebt_log.ko
    -rw-r--r--    1 root     root          3572 Mar 14  2018 ebt_mark.ko
    -rw-r--r--    1 root     root          3516 Mar 14  2018 ebt_mark_m.ko
    -rw-r--r--    1 root     root          3892 Mar 14  2018 ebt_nflog.ko
    -rw-r--r--    1 root     root          3464 Mar 14  2018 ebt_pkttype.ko
    -rw-r--r--    1 root     root          4084 Mar 14  2018 ebt_redirect.ko
    -rw-r--r--    1 root     root          4220 Mar 14  2018 ebt_snat.ko
    -rw-r--r--    1 root     root          5092 Mar 14  2018 ebt_stp.ko
    -rw-r--r--    1 root     root          4012 Mar 14  2018 ebt_vlan.ko
    -rw-r--r--    1 root     root          4548 Mar 14  2018 ebtable_broute.ko
    -rw-r--r--    1 root     root          5036 Mar 14  2018 ebtable_filter.ko
    -rw-r--r--    1 root     root          4860 Mar 14  2018 ebtable_nat.ko
    -rw-r--r--    1 root     root         25608 Mar 14  2018 ebtables.ko
    
    /lib/modules/4.9.59-ga75d8e9305/kernel/net/can:
    drwxr-xr-x    2 root     root          1024 Mar 14  2018 .
    drwxr-xr-x   19 root     root          1024 Mar 14  2018 ..
    -rw-r--r--    1 root     root         25704 Mar 14  2018 can-bcm.ko
    -rw-r--r--    1 root     root         16328 Mar 14  2018 can-gw.ko
    -rw-r--r--    1 root     root         14668 Mar 14  2018 can-raw.ko
    -rw-r--r--    1 root     root         30388 Mar 14  2018 can.ko
    
    /lib/modules/4.9.59-ga75d8e9305/kernel/net/dsa:
    drwxr-xr-x    2 root     root          1024 Mar 14  2018 .
    drwxr-xr-x   19 root     root          1024 Mar 14  2018 ..
    -rw-r--r--    1 root     root         41948 Mar 14  2018 dsa_core.ko
    
    /lib/modules/4.9.59-ga75d8e9305/kernel/net/ipv4:
    drwxr-xr-x    3 root     root          1024 Mar 14  2018 .
    drwxr-xr-x   19 root     root          1024 Mar 14  2018 ..
    -rw-r--r--    1 root     root         11952 Mar 14  2018 ah4.ko
    -rw-r--r--    1 root     root         12952 Mar 14  2018 esp4.ko
    -rw-r--r--    1 root     root          6972 Mar 14  2018 ipcomp.ko
    drwxr-xr-x    2 root     root          1024 Mar 14  2018 netfilter
    -rw-r--r--    1 root     root          4884 Mar 14  2018 xfrm4_mode_beet.ko
    -rw-r--r--    1 root     root          3732 Mar 14  2018 xfrm4_mode_transport.ko
    -rw-r--r--    1 root     root          4752 Mar 14  2018 xfrm4_mode_tunnel.ko
    -rw-r--r--    1 root     root          5672 Mar 14  2018 xfrm4_tunnel.ko
    
    /lib/modules/4.9.59-ga75d8e9305/kernel/net/ipv4/netfilter:
    drwxr-xr-x    2 root     root          1024 Mar 14  2018 .
    drwxr-xr-x    3 root     root          1024 Mar 14  2018 ..
    -rw-r--r--    1 root     root         19224 Mar 14  2018 arp_tables.ko
    -rw-r--r--    1 root     root          4068 Mar 14  2018 arpt_mangle.ko
    -rw-r--r--    1 root     root          5208 Mar 14  2018 arptable_filter.ko
    -rw-r--r--    1 root     root         20948 Mar 14  2018 ip_tables.ko
    -rw-r--r--    1 root     root          4152 Mar 14  2018 ipt_MASQUERADE.ko
    -rw-r--r--    1 root     root          5732 Mar 14  2018 iptable_filter.ko
    -rw-r--r--    1 root     root          5688 Mar 14  2018 iptable_nat.ko
    -rw-r--r--    1 root     root         15300 Mar 14  2018 nf_conntrack_ipv4.ko
    -rw-r--r--    1 root     root          4356 Mar 14  2018 nf_defrag_ipv4.ko
    -rw-r--r--    1 root     root         10468 Mar 14  2018 nf_nat_ipv4.ko
    -rw-r--r--    1 root     root          6096 Mar 14  2018 nf_nat_masquerade_ipv4.ko
    
    /lib/modules/4.9.59-ga75d8e9305/kernel/net/ipv6:
    drwxr-xr-x    2 root     root          1024 Mar 14  2018 .
    drwxr-xr-x   19 root     root          1024 Mar 14  2018 ..
    -rw-r--r--    1 root     root         12128 Mar 14  2018 ah6.ko
    -rw-r--r--    1 root     root         12296 Mar 14  2018 esp6.ko
    -rw-r--r--    1 root     root         37388 Mar 14  2018 ip6_tunnel.ko
    -rw-r--r--    1 root     root          7272 Mar 14  2018 ipcomp6.ko
    -rw-r--r--    1 root     root         10104 Mar 14  2018 mip6.ko
    -rw-r--r--    1 root     root          7056 Mar 14  2018 tunnel6.ko
    -rw-r--r--    1 root     root          8976 Mar 14  2018 xfrm6_tunnel.ko
    
    /lib/modules/4.9.59-ga75d8e9305/kernel/net/key:
    drwxr-xr-x    2 root     root          1024 Mar 14  2018 .
    drwxr-xr-x   19 root     root          1024 Mar 14  2018 ..
    -rw-r--r--    1 root     root         43008 Mar 14  2018 af_key.ko
    
    /lib/modules/4.9.59-ga75d8e9305/kernel/net/llc:
    drwxr-xr-x    2 root     root          1024 Mar 14  2018 .
    drwxr-xr-x   19 root     root          1024 Mar 14  2018 ..
    -rw-r--r--    1 root     root         10500 Mar 14  2018 llc.ko
    
    /lib/modules/4.9.59-ga75d8e9305/kernel/net/mac80211:
    drwxr-xr-x    2 root     root          1024 Mar 14  2018 .
    drwxr-xr-x   19 root     root          1024 Mar 14  2018 ..
    -rw-r--r--    1 root     root        468984 Mar 14  2018 mac80211.ko
    
    /lib/modules/4.9.59-ga75d8e9305/kernel/net/netfilter:
    drwxr-xr-x    2 root     root          1024 Mar 14  2018 .
    drwxr-xr-x   19 root     root          1024 Mar 14  2018 ..
    -rw-r--r--    1 root     root        102224 Mar 14  2018 nf_conntrack.ko
    -rw-r--r--    1 root     root         11768 Mar 14  2018 nf_conntrack_proto_sctp.ko
    -rw-r--r--    1 root     root         26408 Mar 14  2018 nf_nat.ko
    -rw-r--r--    1 root     root          4752 Mar 14  2018 nf_nat_proto_sctp.ko
    -rw-r--r--    1 root     root         29308 Mar 14  2018 x_tables.ko
    -rw-r--r--    1 root     root          3704 Mar 14  2018 xt_CLASSIFY.ko
    -rw-r--r--    1 root     root          8924 Mar 14  2018 xt_IDLETIMER.ko
    -rw-r--r--    1 root     root          3580 Mar 14  2018 xt_comment.ko
    -rw-r--r--    1 root     root          3592 Mar 14  2018 xt_cpu.ko
    -rw-r--r--    1 root     root          4304 Mar 14  2018 xt_iprange.ko
    -rw-r--r--    1 root     root          3812 Mar 14  2018 xt_length.ko
    -rw-r--r--    1 root     root          5136 Mar 14  2018 xt_limit.ko
    -rw-r--r--    1 root     root          3620 Mar 14  2018 xt_mac.ko
    -rw-r--r--    1 root     root          4192 Mar 14  2018 xt_mark.ko
    -rw-r--r--    1 root     root          4616 Mar 14  2018 xt_multiport.ko
    -rw-r--r--    1 root     root          4940 Mar 14  2018 xt_nat.ko
    -rw-r--r--    1 root     root          3708 Mar 14  2018 xt_pkttype.ko
    -rw-r--r--    1 root     root          5548 Mar 14  2018 xt_policy.ko
    -rw-r--r--    1 root     root          4968 Mar 14  2018 xt_sctp.ko
    -rw-r--r--    1 root     root          5208 Mar 14  2018 xt_tcpudp.ko
    
    /lib/modules/4.9.59-ga75d8e9305/kernel/net/rpmsg:
    drwxr-xr-x    2 root     root          1024 Mar 14  2018 .
    drwxr-xr-x   19 root     root          1024 Mar 14  2018 ..
    -rw-r--r--    1 root     root         15472 Mar 14  2018 rpmsg_proto.ko
    
    /lib/modules/4.9.59-ga75d8e9305/kernel/net/sched:
    drwxr-xr-x    2 root     root          1024 Mar 14  2018 .
    drwxr-xr-x   19 root     root          1024 Mar 14  2018 ..
    -rw-r--r--    1 root     root         11224 Mar 14  2018 act_csum.ko
    -rw-r--r--    1 root     root          8864 Mar 14  2018 act_gact.ko
    -rw-r--r--    1 root     root         12404 Mar 14  2018 act_ipt.ko
    -rw-r--r--    1 root     root         11124 Mar 14  2018 act_mirred.ko
    -rw-r--r--    1 root     root          9784 Mar 14  2018 act_nat.ko
    -rw-r--r--    1 root     root         10148 Mar 14  2018 act_pedit.ko
    -rw-r--r--    1 root     root         10608 Mar 14  2018 act_police.ko
    -rw-r--r--    1 root     root          8804 Mar 14  2018 act_simple.ko
    -rw-r--r--    1 root     root          8472 Mar 14  2018 act_skbedit.ko
    -rw-r--r--    1 root     root          9100 Mar 14  2018 cls_basic.ko
    -rw-r--r--    1 root     root         13220 Mar 14  2018 cls_flow.ko
    -rw-r--r--    1 root     root          9620 Mar 14  2018 cls_fw.ko
    -rw-r--r--    1 root     root         11120 Mar 14  2018 cls_route.ko
    -rw-r--r--    1 root     root         11156 Mar 14  2018 cls_rsvp.ko
    -rw-r--r--    1 root     root         11288 Mar 14  2018 cls_rsvp6.ko
    -rw-r--r--    1 root     root         11096 Mar 14  2018 cls_tcindex.ko
    -rw-r--r--    1 root     root         15640 Mar 14  2018 cls_u32.ko
    -rw-r--r--    1 root     root          3512 Mar 14  2018 em_cmp.ko
    -rw-r--r--    1 root     root         12932 Mar 14  2018 em_meta.ko
    -rw-r--r--    1 root     root          3736 Mar 14  2018 em_nbyte.ko
    -rw-r--r--    1 root     root          5180 Mar 14  2018 em_text.ko
    -rw-r--r--    1 root     root          3320 Mar 14  2018 em_u32.ko
    -rw-r--r--    1 root     root         21672 Mar 14  2018 sch_cbq.ko
    -rw-r--r--    1 root     root         10964 Mar 14  2018 sch_choke.ko
    -rw-r--r--    1 root     root         10332 Mar 14  2018 sch_codel.ko
    -rw-r--r--    1 root     root         12648 Mar 14  2018 sch_drr.ko
    -rw-r--r--    1 root     root         10268 Mar 14  2018 sch_dsmark.ko
    -rw-r--r--    1 root     root         14416 Mar 14  2018 sch_fq_codel.ko
    -rw-r--r--    1 root     root         12480 Mar 14  2018 sch_gred.ko
    -rw-r--r--    1 root     root         22524 Mar 14  2018 sch_hfsc.ko
    -rw-r--r--    1 root     root         25456 Mar 14  2018 sch_htb.ko
    -rw-r--r--    1 root     root          5764 Mar 14  2018 sch_ingress.ko
    -rw-r--r--    1 root     root          9524 Mar 14  2018 sch_mqprio.ko
    -rw-r--r--    1 root     root          9556 Mar 14  2018 sch_multiq.ko
    -rw-r--r--    1 root     root         15576 Mar 14  2018 sch_netem.ko
    -rw-r--r--    1 root     root          9032 Mar 14  2018 sch_prio.ko
    -rw-r--r--    1 root     root         19936 Mar 14  2018 sch_qfq.ko
    -rw-r--r--    1 root     root         11384 Mar 14  2018 sch_red.ko
    -rw-r--r--    1 root     root         11464 Mar 14  2018 sch_sfb.ko
    -rw-r--r--    1 root     root         15564 Mar 14  2018 sch_sfq.ko
    -rw-r--r--    1 root     root         12728 Mar 14  2018 sch_tbf.ko
    -rw-r--r--    1 root     root         10536 Mar 14  2018 sch_teql.ko
    
    /lib/modules/4.9.59-ga75d8e9305/kernel/net/sctp:
    drwxr-xr-x    2 root     root          1024 Mar 14  2018 .
    drwxr-xr-x   19 root     root          1024 Mar 14  2018 ..
    -rw-r--r--    1 root     root        274588 Mar 14  2018 sctp.ko
    -rw-r--r--    1 root     root          9608 Mar 14  2018 sctp_diag.ko
    
    /lib/modules/4.9.59-ga75d8e9305/kernel/net/wireless:
    drwxr-xr-x    2 root     root          1024 Mar 14  2018 .
    drwxr-xr-x   19 root     root          1024 Mar 14  2018 ..
    -rw-r--r--    1 root     root        284192 Mar 14  2018 cfg80211.ko
    
    /lib/modules/4.9.59-ga75d8e9305/kernel/net/xfrm:
    drwxr-xr-x    2 root     root          1024 Mar 14  2018 .
    drwxr-xr-x   19 root     root          1024 Mar 14  2018 ..
    -rw-r--r--    1 root     root         10660 Mar 14  2018 xfrm_algo.ko
    -rw-r--r--    1 root     root          9328 Mar 14  2018 xfrm_ipcomp.ko
    -rw-r--r--    1 root     root         34876 Mar 14  2018 xfrm_user.ko
    
    /lib/modules/4.9.59-ga75d8e9305/kernel/sound:
    drwxr-xr-x    5 root     root          1024 Mar 14  2018 .
    drwxr-xr-x    9 root     root          1024 Mar 14  2018 ..
    drwxr-xr-x    2 root     root          1024 Mar 14  2018 core
    drwxr-xr-x    7 root     root          1024 Mar 14  2018 soc
    drwxr-xr-x    2 root     root          1024 Mar 14  2018 usb
    
    /lib/modules/4.9.59-ga75d8e9305/kernel/sound/core:
    drwxr-xr-x    2 root     root          1024 Mar 14  2018 .
    drwxr-xr-x    5 root     root          1024 Mar 14  2018 ..
    -rw-r--r--    1 root     root         13184 Mar 14  2018 snd-hwdep.ko
    -rw-r--r--    1 root     root         32956 Mar 14  2018 snd-rawmidi.ko
    
    /lib/modules/4.9.59-ga75d8e9305/kernel/sound/soc:
    drwxr-xr-x    7 root     root          1024 Mar 14  2018 .
    drwxr-xr-x    5 root     root          1024 Mar 14  2018 ..
    drwxr-xr-x    2 root     root          1024 Mar 14  2018 codecs
    drwxr-xr-x    2 root     root          1024 Mar 14  2018 davinci
    drwxr-xr-x    2 root     root          1024 Mar 14  2018 fsl
    drwxr-xr-x    2 root     root          1024 Mar 14  2018 generic
    drwxr-xr-x    2 root     root          1024 Mar 14  2018 omap
    
    /lib/modules/4.9.59-ga75d8e9305/kernel/sound/soc/codecs:
    drwxr-xr-x    2 root     root          1024 Mar 14  2018 .
    drwxr-xr-x    7 root     root          1024 Mar 14  2018 ..
    -rw-r--r--    1 root     root         16496 Mar 14  2018 snd-soc-ak4642.ko
    -rw-r--r--    1 root     root         27824 Mar 14  2018 snd-soc-sgtl5000.ko
    -rw-r--r--    1 root     root          5356 Mar 14  2018 snd-soc-spdif-rx.ko
    -rw-r--r--    1 root     root          5456 Mar 14  2018 snd-soc-spdif-tx.ko
    -rw-r--r--    1 root     root         12616 Mar 14  2018 snd-soc-sti-sas.ko
    -rw-r--r--    1 root     root         40504 Mar 14  2018 snd-soc-tlv320aic31xx.ko
    -rw-r--r--    1 root     root         67472 Mar 14  2018 snd-soc-tlv320aic3x.ko
    -rw-r--r--    1 root     root         34988 Mar 14  2018 snd-soc-wm8978.ko
    
    /lib/modules/4.9.59-ga75d8e9305/kernel/sound/soc/davinci:
    drwxr-xr-x    2 root     root          1024 Mar 14  2018 .
    drwxr-xr-x    7 root     root          1024 Mar 14  2018 ..
    -rw-r--r--    1 root     root         10708 Mar 14  2018 snd-soc-evm.ko
    
    /lib/modules/4.9.59-ga75d8e9305/kernel/sound/soc/fsl:
    drwxr-xr-x    2 root     root          1024 Mar 14  2018 .
    drwxr-xr-x    7 root     root          1024 Mar 14  2018 ..
    -rw-r--r--    1 root     root         19024 Mar 14  2018 snd-soc-fsl-sai.ko
    
    /lib/modules/4.9.59-ga75d8e9305/kernel/sound/soc/generic:
    drwxr-xr-x    2 root     root          1024 Mar 14  2018 .
    drwxr-xr-x    7 root     root          1024 Mar 14  2018 ..
    -rw-r--r--    1 root     root          9536 Mar 14  2018 snd-soc-simple-card-utils.ko
    -rw-r--r--    1 root     root         13400 Mar 14  2018 snd-soc-simple-card.ko
    
    /lib/modules/4.9.59-ga75d8e9305/kernel/sound/soc/omap:
    drwxr-xr-x    2 root     root          1024 Mar 14  2018 .
    drwxr-xr-x    7 root     root          1024 Mar 14  2018 ..
    -rw-r--r--    1 root     root          9956 Mar 14  2018 snd-soc-omap-hdmi-audio.ko
    
    /lib/modules/4.9.59-ga75d8e9305/kernel/sound/usb:
    drwxr-xr-x    2 root     root          1024 Mar 14  2018 .
    drwxr-xr-x    5 root     root          1024 Mar 14  2018 ..
    -rw-r--r--    1 root     root        200100 Mar 14  2018 snd-usb-audio.ko
    -rw-r--r--    1 root     root         31088 Mar 14  2018 snd-usbmidi-lib.ko
    /mnt/boot # 
    
    

  • Roman,

    Roman Ronge said:
    /mnt/boot # modprobe musb_am335x
    /mnt/boot # lsmod
    musb_am335x 1426 0 [permanent], Live 0xbf000000

    With kernel + rootfs from Processor SDK "modprobe musb_am335x" command should load all usb related kernel modules, It appears your Linux system doesn't have an mechanism (such as udev) to resolve kernel module dependencies. You need to solve this issue first. Since this is your customized rootfs, I cannot provide any further comments.

    Please update here when chkusb-0.2.7.sh script doesn't have any complain and lsmod command shows the following modules are loaded but your hub is still not enumerated, I will try to help you at that point.

    Module                  Size  Used by
    musb_dsps              11892  0
    musb_hdrc             130223  1 musb_dsps
    udc_core               41425  1 musb_hdrc
    usbcore               236650  1 musb_hdrc
    phy_am335x              2553  2
    phy_generic             5920  1 phy_am335x
    usb_common              4775  5 phy_am335x,udc_core,musb_hdrc,musb_dsps,usbcore
    phy_am335x_control      3036  1 phy_am335x
    musb_am335x             1483  0
    

  • OK. Thanks. I will look at this. I've built rootfs with minimal setup and no mdev/udev as I have only 16MB NOR storage to start with. What is strange though that if the modules.dep dependency file is correct, that the required modules are not loaded automatically. It is obvious that some are and some arent't from the previous modprobe tests. I will check on this and get back as soon as I can.
  • Hi Bin Liu,

    The list of the necessary modules to be loaded you have provided was really crucial to getting further. I should have known that earlier. I understand when udev/mdev are involved, things get done automatically based on the dependencies module, bet when they are not running, it's a different story. I do however, have mdev build as part of busybox but need to look at the configuration. Nevertheless, based on the list,
    I have created short script that loads modules in proper sequence without errors or warning about nonexistent calls:

    modprobe musb_am335x
    modprobe phy_am335x_control
    modprobe usb_common
    modprobe phy_generic
    modprobe phy_am335x
    modprobe usbcore
    modprobe udc_core
    modprobe musb_hdrc
    modprobe musb_dsps

    When running this script I get the following output:

    / # /mnt/boot/ldusb.sh
    [  661.074670] 47401300.usb-phy supply vcc not found, using dummy regulator
    [  661.082478] 47401b00.usb-phy supply vcc not found, using dummy regulator
    [  661.147067] usbcore: registered new interface driver usbfs
    [  661.163745] usbcore: registered new interface driver hub
    [  661.166748] usbcore: registered new device driver usb
    [  661.247813] RR: musb_host_alloc -330279936
    [  661.263986] RR: musb_host_setup 250
    [  661.265776] musb-hdrc musb-hdrc.0: MUSB HDRC host driver
    [  661.268476] musb-hdrc musb-hdrc.0: new USB bus registered, assigned bus number 1
    [  661.273476] hub 1-0:1.0: USB hub found
    [  661.281679] hub 1-0:1.0: 1 port detected
    [  661.286235] RR: musb_host_alloc -331242496
    [  661.298682] RR: musb_host_setup 250
    [  661.300471] musb-hdrc musb-hdrc.1: MUSB HDRC host driver
    [  661.303417] musb-hdrc musb-hdrc.1: new USB bus registered, assigned bus number 2
    [  661.308273] hub 2-0:1.0: USB hub found
    [  661.315321] hub 2-0:1.0: 1 port detected
    / # [  661.893699] musb-hdrc musb-hdrc.0: VBUS_ERROR in a_wait_vrise (80, <SessEnd), retry #3, port1 0008010c
    [  661.929571] musb-hdrc musb-hdrc.1: VBUS_ERROR in a_wait_vrise (80, <SessEnd), retry #3, port1 0008010c

    Running the new chkusb.sh script produces:

    /# /mnt/boot/chkusb2.sh
    chkusb.sh Version 0.2.7
    Linux CSYSOBC 4.9.59-svn1056 #44 PREEMPT Thu Mar 22 21:57:23 EDT 2018 armv7l GNU/Linux
    USB is initialized
    usb@47401000: host, okay
    usb@47401800: host, okay

    Gadget Kernel Config: g_zero is enabled
    Gadget Kernel Config: g_audio is enabled
    Gadget Kernel Config: g_ether is enabled
    Gadget Kernel Config: g_ncm is enabled
    Gadget Kernel Config: g_mass_storage is enabled
    Gadget Kernel Config: g_serial is enabled
    Gadget Kernel Config: g_printer is enabled
    gadget driver loaded: (none)

    The list of USB gadget drivers installed:
    /lib/modules/4.9.59-svn1056/kernel/drivers/usb/gadget/:
    function/
    legacy/
    libcomposite.ko
    udc/

    /lib/modules/4.9.59-svn1056/kernel/drivers/usb/gadget/function:
    u_ether.ko
    u_serial.ko
    usb_f_acm.ko
    usb_f_ecm.ko
    usb_f_ecm_subset.ko
    usb_f_eem.ko
    usb_f_fs.ko
    usb_f_hid.ko
    usb_f_mass_storage.ko
    usb_f_midi.ko
    usb_f_ncm.ko
    usb_f_obex.ko
    usb_f_printer.ko
    usb_f_rndis.ko
    usb_f_serial.ko
    usb_f_ss_lb.ko
    usb_f_uac1.ko
    usb_f_uac2.ko
    usb_f_uvc.ko

    /lib/modules/4.9.59-svn1056/kernel/drivers/usb/gadget/legacy:
    g_acm_ms.ko
    g_audio.ko
    g_cdc.ko
    g_dbgp.ko
    g_ether.ko
    g_ffs.ko
    g_hid.ko
    g_mass_storage.ko
    g_midi.ko
    g_multi.ko
    g_ncm.ko
    g_printer.ko
    g_serial.ko
    g_webcam.ko
    g_zero.ko
    gadgetfs.ko

    /lib/modules/4.9.59-svn1056/kernel/drivers/usb/gadget/udc:
    udc-core.ko
    / #

    And here is the dmesg output to complete it:

    / # dmesg
    [    0.000000] Booting Linux on physical CPU 0x0
    [    0.000000] Linux version 4.9.59-svn1056 (rronge@horus) (gcc version 6.2.1 20161016 (Linaro GCC 6.2-2016.11) ) #44 PREEMPT Thu Mar 22 21:57:23 EDT 2018
    [    0.000000] CPU: ARMv7 Processor [413fc082] revision 2 (ARMv7), cr=10c5387d
    [    0.000000] CPU: PIPT / VIPT nonaliasing data cache, VIPT aliasing instruction cache
    [    0.000000] OF: fdt:Machine model: TI AM335x CSYSOBC
    [    0.000000] efi: Getting EFI parameters from FDT:
    [    0.000000] efi: UEFI not found.
    [    0.000000] cma: Reserved 48 MiB at 0xbd000000
    [    0.000000] Memory policy: Data cache writeback
    [    0.000000] On node 0 totalpages: 262144
    [    0.000000] free_area_init_node: node 0, pgdat c0c43de4, node_mem_map ef6f9000
    [    0.000000]   Normal zone: 1728 pages used for memmap
    [    0.000000]   Normal zone: 0 pages reserved
    [    0.000000]   Normal zone: 196608 pages, LIFO batch:31
    [    0.000000]   HighMem zone: 65536 pages, LIFO batch:15
    [    0.000000] CPU: All CPU(s) started in SVC mode.
    [    0.000000] AM335X ES2.1 (sgx neon)
    [    0.000000] pcpu-alloc: s0 r0 d32768 u32768 alloc=1*32768
    [    0.000000] pcpu-alloc: [0] 0
    [    0.000000] Built 1 zonelists in Zone order, mobility grouping on.  Total pages: 260416
    [    0.000000] Kernel command line: console=ttyS0,230400n8 root=/dev/ram0 rw initrd=0xa0000000 rootfstype=ext2 earlyprintk loglevel=7;
    [    0.000000] PID hash table entries: 4096 (order: 2, 16384 bytes)
    [    0.000000] Dentry cache hash table entries: 131072 (order: 7, 524288 bytes)
    [    0.000000] Inode-cache hash table entries: 65536 (order: 6, 262144 bytes)
    [    0.000000] Memory: 967728K/1048576K available (7168K kernel code, 281K rwdata, 2368K rodata, 1024K init, 280K bss, 31696K reserved, 49152K cma-reserved, 212992K highmem)
    [    0.000000] Virtual kernel memory layout:
    [    0.000000]     vector  : 0xffff0000 - 0xffff1000   (   4 kB)
    [    0.000000]     fixmap  : 0xffc00000 - 0xfff00000   (3072 kB)
    [    0.000000]     vmalloc : 0xf0800000 - 0xff800000   ( 240 MB)
    [    0.000000]     lowmem  : 0xc0000000 - 0xf0000000   ( 768 MB)
    [    0.000000]     pkmap   : 0xbfe00000 - 0xc0000000   (   2 MB)
    [    0.000000]     modules : 0xbf000000 - 0xbfe00000   (  14 MB)
    [    0.000000]       .text : 0xc0008000 - 0xc0800000   (8160 kB)
    [    0.000000]       .init : 0xc0b00000 - 0xc0c00000   (1024 kB)
    [    0.000000]       .data : 0xc0c00000 - 0xc0c465d0   ( 282 kB)
    [    0.000000]        .bss : 0xc0c465d0 - 0xc0c8c834   ( 281 kB)
    [    0.000000] SLUB: HWalign=64, Order=0-3, MinObjects=0, CPUs=1, Nodes=1
    [    0.000000] Preemptible hierarchical RCU implementation.
    [    0.000000]     Build-time adjustment of leaf fanout to 32.
    [    0.000000] NR_IRQS:16 nr_irqs:16 16
    [    0.000000] IRQ: Found an INTC at 0xfa200000 (revision 5.0) with 128 interrupts
    [    0.000000] OMAP clockevent source: timer2 at 24000000 Hz
    [    0.000013] sched_clock: 32 bits at 24MHz, resolution 41ns, wraps every 89478484971ns
    [    0.000030] clocksource: timer1: mask: 0xffffffff max_cycles: 0xffffffff, max_idle_ns: 79635851949 ns
    [    0.000039] OMAP clocksource: timer1 at 24000000 Hz
    [    0.000162] clocksource_probe: no matching clocksources found
    [    0.000314] Console: colour dummy device 80x30
    [    0.000352] Calibrating delay loop... 996.14 BogoMIPS (lpj=4980736)
    [    0.089289] pid_max: default: 32768 minimum: 301
    [    0.089409] Mount-cache hash table entries: 2048 (order: 1, 8192 bytes)
    [    0.089419] Mountpoint-cache hash table entries: 2048 (order: 1, 8192 bytes)
    [    0.090144] CPU: Testing write buffer coherency: ok
    [    0.090492] Setting up static identity map for 0x80100000 - 0x80100060
    [    0.091230] EFI services will not be available.
    [    0.092418] devtmpfs: initialized
    [    0.101447] VFP support v0.3: implementor 41 architecture 3 part 30 variant c rev 3
    [    0.101775] clocksource: jiffies: mask: 0xffffffff max_cycles: 0xffffffff, max_idle_ns: 19112604462750000 ns
    [    0.101800] futex hash table entries: 256 (order: -1, 3072 bytes)
    [    0.105075] pinctrl core: initialized pinctrl subsystem
    [    0.106256] NET: Registered protocol family 16
    [    0.107826] DMA: preallocated 256 KiB pool for atomic coherent allocations
    [    0.119631] omap_hwmod: debugss: _wait_target_disable failed
    [    0.199279] cpuidle: using governor ladder
    [    0.229269] cpuidle: using governor menu
    [    0.232996] gpio gpiochip0: (gpio): added GPIO chardev (254:0)
    [    0.233341] gpiochip_setup_dev: registered GPIOs 0 to 31 on device: gpiochip0 (gpio)
    [    0.234579] OMAP GPIO hardware version 0.1
    [    0.235345] gpio gpiochip1: (gpio): added GPIO chardev (254:1)
    [    0.235630] gpiochip_setup_dev: registered GPIOs 32 to 63 on device: gpiochip1 (gpio)
    [    0.237425] gpio gpiochip2: (gpio): added GPIO chardev (254:2)
    [    0.237800] gpiochip_setup_dev: registered GPIOs 64 to 95 on device: gpiochip2 (gpio)
    [    0.239694] gpio gpiochip3: (gpio): added GPIO chardev (254:3)
    [    0.239965] gpiochip_setup_dev: registered GPIOs 96 to 127 on device: gpiochip3 (gpio)
    [    0.245278] omap-gpmc 50000000.gpmc: could not find pctldev for node /ocp/l4_wkup@44c00000/scm@210000/pinmux@800/nandflash_pins_s0, deferring probe
    [    0.246615] No ATAGs?
    [    0.246631] hw-breakpoint: debug architecture 0x4 unsupported.
    [    0.286414] edma 49000000.edma: TI EDMA DMA engine driver
    [    0.288706] omap_i2c 44e0b000.i2c: could not find pctldev for node /ocp/l4_wkup@44c00000/scm@210000/pinmux@800/pinmux_i2c0_pins, deferring probe
    [    0.288760] omap_i2c 4802a000.i2c: could not find pctldev for node /ocp/l4_wkup@44c00000/scm@210000/pinmux@800/pinmux_i2c1_pins, deferring probe
    [    0.288841] media: Linux media interface: v0.10
    [    0.288889] Linux video capture interface: v2.00
    [    0.288925] pps_core: LinuxPPS API ver. 1 registered
    [    0.288931] pps_core: Software ver. 5.3.6 - Copyright 2005-2007 Rodolfo Giometti <giometti@linux.it>
    [    0.288957] PTP clock support registered
    [    0.288991] EDAC MC: Ver: 3.0.0
    [    0.290100] omap-mailbox 480c8000.mailbox: omap mailbox rev 0x400
    [    0.290388] Advanced Linux Sound Architecture Driver Initialized.
    [    0.291512] clocksource: Switched to clocksource timer1
    [    0.300552] NET: Registered protocol family 2
    [    0.301229] TCP established hash table entries: 8192 (order: 3, 32768 bytes)
    [    0.301304] TCP bind hash table entries: 8192 (order: 3, 32768 bytes)
    [    0.301370] TCP: Hash tables configured (established 8192 bind 8192)
    [    0.301459] UDP hash table entries: 512 (order: 1, 8192 bytes)
    [    0.301481] UDP-Lite hash table entries: 512 (order: 1, 8192 bytes)
    [    0.301665] NET: Registered protocol family 1
    [    0.302057] RPC: Registered named UNIX socket transport module.
    [    0.302070] RPC: Registered udp transport module.
    [    0.302076] RPC: Registered tcp transport module.
    [    0.302081] RPC: Registered tcp NFSv4.1 backchannel transport module.
    [    0.302094] PCI: CLS 0 bytes, default 64
    [    0.302556] Trying to unpack rootfs image as initramfs...
    [    0.303242] rootfs image is not initramfs (no cpio magic); looks like an initrd
    [    0.361148] Freeing initrd memory: 9644K
    [    0.361795] hw perfevents: enabled with armv7_cortex_a8 PMU driver, 5 counters available
    [    0.364037] workingset: timestamp_bits=14 max_order=18 bucket_order=4
    [    0.370787] squashfs: version 4.0 (2009/01/31) Phillip Lougher
    [    0.371846] NFS: Registering the id_resolver key type
    [    0.371891] Key type id_resolver registered
    [    0.371897] Key type id_legacy registered
    [    0.371940] ntfs: driver 2.1.32 [Flags: R/O].
    [    0.373490] bounce: pool size: 64 pages
    [    0.373682] Block layer SCSI generic (bsg) driver version 0.4 loaded (major 246)
    [    0.373695] io scheduler noop registered
    [    0.373702] io scheduler deadline registered
    [    0.373826] io scheduler cfq registered (default)
    [    0.374951] pinctrl-single 44e10800.pinmux: 142 pins at pa f9e10800 size 568
    [    0.428945] Serial: 8250/16550 driver, 10 ports, IRQ sharing disabled
    [    0.432485] console [ttyS0] disabled
    [    0.432565] 44e09000.serial: ttyS0 at MMIO 0x44e09000 (irq = 158, base_baud = 3000000) is a 8250
    [    0.741007] console [ttyS0] enabled
    [    0.743778] 48022000.serial: ttyS1 at MMIO 0x48022000 (irq = 159, base_baud = 3000000) is a 8250
    [    0.749624] omap_rng 48310000.rng: OMAP Random Number Generator ver. 20
    [    0.753161] [drm] Initialized
    [    0.766901] brd: module loaded
    [    0.774443] loop: module loaded
    [    0.778098] libphy: Fixed MDIO Bus: probed
    [    0.782151] mousedev: PS/2 mouse device common for all mice
    [    0.785410] i2c /dev entries driver
    [    0.789334] cpuidle: enable-method property 'ti,am3352' found operations
    [    0.793622] ledtrig-cpu: registered to indicate activity on CPUs
    [    0.798446] NET: Registered protocol family 10
    [    0.801911] sit: IPv6, IPv4 and MPLS over IPv4 tunneling driver
    [    0.805603] NET: Registered protocol family 17
    [    0.808077] Key type dns_resolver registered
    [    0.810455] omap_voltage_late_init: Voltage driver support not added
    [    0.818646] omap-gpmc 50000000.gpmc: GPMC revision 6.0
    [    0.821281] gpiochip_find_base: found new base at 510
    [    0.821323] gpio gpiochip4: (omap-gpmc): added GPIO chardev (254:4)
    [    0.821857] gpiochip_setup_dev: registered GPIOs 510 to 511 on device: gpiochip4 (omap-gpmc)
    [    0.822020] gpmc cs0 before gpmc_cs_program_settings:
    [    0.824567] cs0 GPMC_CS_CONFIG1: 0x00401300
    [    0.826670] cs0 GPMC_CS_CONFIG2: 0x00101001
    [    0.828773] cs0 GPMC_CS_CONFIG3: 0x22060514
    [    0.830875] cs0 GPMC_CS_CONFIG4: 0x10057016
    [    0.833049] cs0 GPMC_CS_CONFIG5: 0x010f1111
    [    0.835155] cs0 GPMC_CS_CONFIG6: 0x8f070000
    [    0.837257] cs0 GPMC_CS_CONFIG7: 0x00000f50
    [    0.839358] gpmc cs0 access configuration:
    [    0.841418] gpmc,mux-add-data = <3>
    [    0.843202] gpmc,device-width = <1>
    [    0.844957] gpmc,wait-pin = <0>
    [    0.846535] gpmc,wait-on-read = <1>
    [    0.848288] gpmc,burst-length = <4>
    [    0.850045] gpmc cs0 timings configuration:
    [    0.852166] gpmc,cs-on-ns = <10> /* 1 ns - 10 ns; 1 ticks */
    [    0.855014] gpmc,cs-rd-off-ns = <160> /* 151 ns - 160 ns; 16 ticks */
    [    0.858252] gpmc,cs-wr-off-ns = <160> /* 151 ns - 160 ns; 16 ticks */
    [    0.861489] gpmc,adv-on-ns = <40> /* 31 ns - 40 ns; 4 ticks */
    [    0.864435] gpmc,adv-rd-off-ns = <50> /* 41 ns - 50 ns; 5 ticks */
    [    0.867544] gpmc,adv-wr-off-ns = <60> /* 51 ns - 60 ns; 6 ticks */
    [    0.870651] gpmc,adv-aad-mux-on-ns = <10> /* 1 ns - 10 ns; 1 ticks */
    [    0.873900] gpmc,adv-aad-mux-rd-off-ns = <20> /* 11 ns - 20 ns; 2 ticks */
    [    0.877357] gpmc,adv-aad-mux-wr-off-ns = <20> /* 11 ns - 20 ns; 2 ticks */
    [    0.880813] gpmc,oe-on-ns = <60> /* 51 ns - 60 ns; 6 ticks */
    [    0.883713] gpmc,oe-off-ns = <160> /* 151 ns - 160 ns; 16 ticks */
    [    0.886822] gpmc,oe-aad-mux-on-ns = <10> /* 1 ns - 10 ns; 1 ticks */
    [    0.890016] gpmc,oe-aad-mux-off-ns = <30> /* 21 ns - 30 ns; 3 ticks */
    [    0.893309] gpmc,we-on-ns = <50> /* 41 ns - 50 ns; 5 ticks */
    [    0.896200] gpmc,we-off-ns = <160> /* 151 ns - 160 ns; 16 ticks */
    [    0.899307] gpmc,rd-cycle-ns = <170> /* 161 ns - 170 ns; 17 ticks */
    [    0.902513] gpmc,wr-cycle-ns = <170> /* 161 ns - 170 ns; 17 ticks */
    [    0.905708] gpmc,access-ns = <150> /* 141 ns - 150 ns; 15 ticks */
    [    0.908815] gpmc,page-burst-access-ns = <10> /* 1 ns - 10 ns; 1 ticks */
    [    0.912194] gpmc,bus-turnaround-ns = <0> /* 0 ns - 0 ns; 0 ticks */
    [    0.915346] gpmc,cycle2cycle-delay-ns = <0> /* 0 ns - 0 ns; 0 ticks */
    [    0.918628] gpmc,wait-monitoring-ns = <0> /* 0 ns - 0 ns; 0 ticks */
    [    0.921833] gpmc,clk-activation-ns = <0> /* 0 ns - 0 ns; 0 ticks */
    [    0.924985] gpmc,wr-data-mux-bus-ns = <70> /* 61 ns - 70 ns; 7 ticks */
    [    0.928310] gpmc,wr-access-ns = <150> /* 141 ns - 150 ns; 15 ticks */
    [    0.931565] GPMC CS0: cs_on            :   0 ticks,   0 ns (was   1 ticks)   0 ns
    [    0.935329] GPMC CS0: cs_rd_off        :  30 ticks, 300 ns (was  16 ticks) 300 ns
    [    0.939091] GPMC CS0: cs_wr_off        :  10 ticks, 100 ns (was  16 ticks) 100 ns
    [    0.942864] GPMC CS0: adv_on           :   0 ticks,   0 ns (was   4 ticks)   0 ns
    [    0.946627] GPMC CS0: adv_rd_off       :  10 ticks, 100 ns (was   5 ticks) 100 ns
    [    0.950389] GPMC CS0: adv_wr_off       :  10 ticks, 100 ns (was   6 ticks) 100 ns
    [    0.954162] GPMC CS0: adv_aad_mux_on   :   0 ticks,   0 ns (was   1 ticks)   0 ns
    [    0.957924] GPMC CS0: adv_aad_mux_rd_off:   0 ticks,   0 ns (was   2 ticks)   0 ns
    [    0.961740] GPMC CS0: adv_aad_mux_wr_off:   0 ticks,   0 ns (was   2 ticks)   0 ns
    [    0.965546] GPMC CS0: oe_on            :   0 ticks,   0 ns (was   6 ticks)   0 ns
    [    0.969308] GPMC CS0: oe_off           :  10 ticks, 100 ns (was  16 ticks) 100 ns
    [    0.973082] GPMC CS0: oe_aad_mux_on    :   0 ticks,   0 ns (was   1 ticks)   0 ns
    [    0.976844] GPMC CS0: oe_aad_mux_off   :   0 ticks,   0 ns (was   3 ticks)   0 ns
    [    0.980606] GPMC CS0: we_on            :   0 ticks,   0 ns (was   5 ticks)   0 ns
    [    0.984378] GPMC CS0: we_off           :   5 ticks,  50 ns (was  16 ticks)  50 ns
    [    0.988142] GPMC CS0: rd_cycle         :  30 ticks, 300 ns (was  17 ticks) 300 ns
    [    0.991915] GPMC CS0: wr_cycle         :  10 ticks, 100 ns (was  17 ticks) 100 ns
    [    0.995678] GPMC CS0: access           :  11 ticks, 110 ns (was  15 ticks) 110 ns
    [    0.999439] GPMC CS0: page_burst_access:   0 ticks,   0 ns (was   1 ticks)   0 ns
    [    1.003214] GPMC CS0: bus_turnaround   :   0 ticks,   0 ns (was   0 ticks)   0 ns
    [    1.006976] GPMC CS0: cycle2cycle_delay:   0 ticks,   0 ns (was   0 ticks)   0 ns
    [    1.010739] GPMC CS0: wr_data_mux_bus  :   0 ticks,   0 ns (was   7 ticks)   0 ns
    [    1.014511] GPMC CS0: wr_access        :   0 ticks,   0 ns (was  15 ticks)   0 ns
    [    1.018274] GPMC CS0: wait_monitoring  :   0 ticks,   0 ns (was   0 ticks)   0 ns
    [    1.022047] GPMC CS0: clk_activation   :   0 ticks,   0 ns (was   0 ticks)   0 ns
    [    1.025807] GPMC CS0 CLK period is 40 ns (div 4)
    [    1.028129] gpmc cs0 after gpmc_cs_set_timings:
    [    1.030406] cs0 GPMC_CS_CONFIG1: 0x00000813
    [    1.032520] cs0 GPMC_CS_CONFIG2: 0x000a1e00
    [    1.034623] cs0 GPMC_CS_CONFIG3: 0x000a0a00
    [    1.036726] cs0 GPMC_CS_CONFIG4: 0x05000a00
    [    1.038827] cs0 GPMC_CS_CONFIG5: 0x000b0a1e
    [    1.040929] cs0 GPMC_CS_CONFIG6: 0x80000000
    [    1.043041] cs0 GPMC_CS_CONFIG7: 0x00000f50
    [    1.045144] gpmc cs0 access configuration:
    [    1.047202] gpmc,time-para-granularity = <1>
    [    1.049347] gpmc,mux-add-data = <0>
    [    1.051099] gpmc,device-width = <0>
    [    1.052862] gpmc,wait-pin = <0>
    [    1.054442] gpmc,burst-length = <4>
    [    1.056196] gpmc cs0 timings configuration:
    [    1.058300] gpmc,cs-on-ns = <0> /* 0 ns - 0 ns; 0 ticks */
    [    1.061058] gpmc,cs-rd-off-ns = <300> /* 291 ns - 300 ns; 30 ticks */
    [    1.064307] gpmc,cs-wr-off-ns = <100> /* 91 ns - 100 ns; 10 ticks */
    [    1.067502] gpmc,adv-on-ns = <0> /* 0 ns - 0 ns; 0 ticks */
    [    1.070303] gpmc,adv-rd-off-ns = <100> /* 91 ns - 100 ns; 10 ticks */
    [    1.073552] gpmc,adv-wr-off-ns = <100> /* 91 ns - 100 ns; 10 ticks */
    [    1.076790] gpmc,adv-aad-mux-on-ns = <0> /* 0 ns - 0 ns; 0 ticks */
    [    1.079940] gpmc,adv-aad-mux-rd-off-ns = <0> /* 0 ns - 0 ns; 0 ticks */
    [    1.083275] gpmc,adv-aad-mux-wr-off-ns = <0> /* 0 ns - 0 ns; 0 ticks */
    [    1.086601] gpmc,oe-on-ns = <0> /* 0 ns - 0 ns; 0 ticks */
    [    1.089359] gpmc,oe-off-ns = <100> /* 91 ns - 100 ns; 10 ticks */
    [    1.092433] gpmc,oe-aad-mux-on-ns = <0> /* 0 ns - 0 ns; 0 ticks */
    [    1.095540] gpmc,oe-aad-mux-off-ns = <0> /* 0 ns - 0 ns; 0 ticks */
    [    1.098691] gpmc,we-on-ns = <0> /* 0 ns - 0 ns; 0 ticks */
    [    1.101448] gpmc,we-off-ns = <50> /* 41 ns - 50 ns; 5 ticks */
    [    1.104394] gpmc,rd-cycle-ns = <300> /* 291 ns - 300 ns; 30 ticks */
    [    1.107589] gpmc,wr-cycle-ns = <100> /* 91 ns - 100 ns; 10 ticks */
    [    1.110740] gpmc,access-ns = <110> /* 101 ns - 110 ns; 11 ticks */
    [    1.113863] gpmc,page-burst-access-ns = <0> /* 0 ns - 0 ns; 0 ticks */
    [    1.117145] gpmc,bus-turnaround-ns = <0> /* 0 ns - 0 ns; 0 ticks */
    [    1.120295] gpmc,cycle2cycle-delay-ns = <0> /* 0 ns - 0 ns; 0 ticks */
    [    1.123589] gpmc,wait-monitoring-ns = <0> /* 0 ns - 0 ns; 0 ticks */
    [    1.126783] gpmc,clk-activation-ns = <0> /* 0 ns - 0 ns; 0 ticks */
    [    1.129934] gpmc,wr-data-mux-bus-ns = <0> /* 0 ns - 0 ns; 0 ticks */
    [    1.133139] gpmc,wr-access-ns = <0> /* 0 ns - 0 ns; 0 ticks */
    [    1.136940] omap2-nand 10000000.nand: GPIO lookup for consumer rb
    [    1.136949] omap2-nand 10000000.nand: using device tree for GPIO lookup
    [    1.136960] of_get_named_gpiod_flags: can't parse 'rb-gpios' property of node '/ocp/gpmc@50000000/nand@0,0[0]'
    [    1.136966] of_get_named_gpiod_flags: can't parse 'rb-gpio' property of node '/ocp/gpmc@50000000/nand@0,0[0]'
    [    1.136971] omap2-nand 10000000.nand: using lookup tables for GPIO lookup
    [    1.136978] omap2-nand 10000000.nand: lookup for GPIO rb failed
    [    1.137855] nand: device found, Manufacturer ID: 0x2c, Chip ID: 0x48
    [    1.141055] nand: Micron MT29F32G08AFACAWP
    [    1.143170] nand: 2048 MiB, SLC, erase size: 512 KiB, page size: 4096, OOB size: 224
    [    1.147091] nand: using OMAP_ECC_BCH8_CODE_HW ECC scheme
    [    1.149806] 2 ofpart partitions found on MTD device omap2-nand.0
    [    1.152849] Creating 2 MTD partitions on "omap2-nand.0":
    [    1.155528] 0x000000000000-0x000008000000 : "boot"
    [    1.172490] 0x000008000000-0x000080000000 : "root"
    [    1.374368] omap_i2c 44e0b000.i2c: bus 0 rev0.11 at 100 kHz
    [    1.378005] omap_i2c 4802a000.i2c: bus 1 rev0.11 at 100 kHz
    [    1.381286] hctosys: unable to open rtc device (rtc0)
    [    1.384301] ALSA device list:
    [    1.385805]   No soundcards found.
    [    1.388198] RAMDISK: gzip image found at block 0
    [    2.277290] EXT4-fs (ram0): mounting ext2 file system using the ext4 subsystem
    [    2.282431] EXT4-fs (ram0): mounted filesystem without journal. Opts: (null)
    [    2.286059] VFS: Mounted root (ext2 filesystem) on device 1:0.
    [    2.289569] devtmpfs: mounted
    [    2.292487] Freeing unused kernel memory: 1024K
    [    2.341593] random: fast init done
    [    2.652672] EXT4-fs (mtdblock0): mounting ext2 file system using the ext4 subsystem
    [    2.659948] EXT4-fs (mtdblock0): warning: mounting unchecked fs, running e2fsck is recommended
    [    3.168140] EXT4-fs (mtdblock0): mounted filesystem without journal. Opts: (null)
    [  582.726861] random: crng init done
    [  661.074528] am335x-phy-driver 47401300.usb-phy: GPIO lookup for consumer reset
    [  661.074544] am335x-phy-driver 47401300.usb-phy: using device tree for GPIO lookup
    [  661.074555] of_get_named_gpiod_flags: can't parse 'reset-gpios' property of node '/ocp/usb@47400000/usb-phy@47401300[0]'
    [  661.074561] of_get_named_gpiod_flags: can't parse 'reset-gpio' property of node '/ocp/usb@47400000/usb-phy@47401300[0]'
    [  661.074567] am335x-phy-driver 47401300.usb-phy: using lookup tables for GPIO lookup
    [  661.074574] am335x-phy-driver 47401300.usb-phy: lookup for GPIO reset failed
    [  661.074581] am335x-phy-driver 47401300.usb-phy: GPIO lookup for consumer vbus-detect
    [  661.074585] am335x-phy-driver 47401300.usb-phy: using device tree for GPIO lookup
    [  661.074591] of_get_named_gpiod_flags: can't parse 'vbus-detect-gpios' property of node '/ocp/usb@47400000/usb-phy@47401300[0]'
    [  661.074596] of_get_named_gpiod_flags: can't parse 'vbus-detect-gpio' property of node '/ocp/usb@47400000/usb-phy@47401300[0]'
    [  661.074600] am335x-phy-driver 47401300.usb-phy: using lookup tables for GPIO lookup
    [  661.074605] am335x-phy-driver 47401300.usb-phy: lookup for GPIO vbus-detect failed
    [  661.074670] 47401300.usb-phy supply vcc not found, using dummy regulator
    [  661.082347] am335x-phy-driver 47401b00.usb-phy: GPIO lookup for consumer reset
    [  661.082360] am335x-phy-driver 47401b00.usb-phy: using device tree for GPIO lookup
    [  661.082372] of_get_named_gpiod_flags: can't parse 'reset-gpios' property of node '/ocp/usb@47400000/usb-phy@47401b00[0]'
    [  661.082378] of_get_named_gpiod_flags: can't parse 'reset-gpio' property of node '/ocp/usb@47400000/usb-phy@47401b00[0]'
    [  661.082384] am335x-phy-driver 47401b00.usb-phy: using lookup tables for GPIO lookup
    [  661.082391] am335x-phy-driver 47401b00.usb-phy: lookup for GPIO reset failed
    [  661.082397] am335x-phy-driver 47401b00.usb-phy: GPIO lookup for consumer vbus-detect
    [  661.082401] am335x-phy-driver 47401b00.usb-phy: using device tree for GPIO lookup
    [  661.082407] of_get_named_gpiod_flags: can't parse 'vbus-detect-gpios' property of node '/ocp/usb@47400000/usb-phy@47401b00[0]'
    [  661.082412] of_get_named_gpiod_flags: can't parse 'vbus-detect-gpio' property of node '/ocp/usb@47400000/usb-phy@47401b00[0]'
    [  661.082416] am335x-phy-driver 47401b00.usb-phy: using lookup tables for GPIO lookup
    [  661.082421] am335x-phy-driver 47401b00.usb-phy: lookup for GPIO vbus-detect failed
    [  661.082478] 47401b00.usb-phy supply vcc not found, using dummy regulator
    [  661.147067] usbcore: registered new interface driver usbfs
    [  661.163745] usbcore: registered new interface driver hub
    [  661.166748] usbcore: registered new device driver usb
    [  661.247813] RR: musb_host_alloc -330279936
    [  661.263986] RR: musb_host_setup 250
    [  661.265776] musb-hdrc musb-hdrc.0: MUSB HDRC host driver
    [  661.268476] musb-hdrc musb-hdrc.0: new USB bus registered, assigned bus number 1
    [  661.273476] hub 1-0:1.0: USB hub found
    [  661.281679] hub 1-0:1.0: 1 port detected
    [  661.286235] RR: musb_host_alloc -331242496
    [  661.298682] RR: musb_host_setup 250
    [  661.300471] musb-hdrc musb-hdrc.1: MUSB HDRC host driver
    [  661.303417] musb-hdrc musb-hdrc.1: new USB bus registered, assigned bus number 2
    [  661.308273] hub 2-0:1.0: USB hub found
    [  661.315321] hub 2-0:1.0: 1 port detected
    [  661.436414] musb-hdrc musb-hdrc.0: VBUS_ERROR in a_wait_vrise (81, <SessEnd), retry #1, port1 00000104
    [  661.472259] musb-hdrc musb-hdrc.1: VBUS_ERROR in a_wait_vrise (81, <SessEnd), retry #1, port1 00000104
    [  661.588815] musb-hdrc musb-hdrc.0: VBUS_ERROR in a_wait_vrise (81, <SessEnd), retry #2, port1 00000104
    [  661.624683] musb-hdrc musb-hdrc.1: VBUS_ERROR in a_wait_vrise (81, <SessEnd), retry #2, port1 00000104
    [  661.741243] musb-hdrc musb-hdrc.0: VBUS_ERROR in a_wait_vrise (81, <SessEnd), retry #3, port1 00000104
    [  661.777144] musb-hdrc musb-hdrc.1: VBUS_ERROR in a_wait_vrise (81, <SessEnd), retry #3, port1 00000104
    [  661.893699] musb-hdrc musb-hdrc.0: VBUS_ERROR in a_wait_vrise (80, <SessEnd), retry #3, port1 0008010c
    [  661.929571] musb-hdrc musb-hdrc.1: VBUS_ERROR in a_wait_vrise (80, <SessEnd), retry #3, port1 0008010c
    / #

    Please let me know what issue you think still needs to be addressed before we can look at detecting the hub chip.

    Thank you for your help,

    RR

     

  • Roman,

    Great progress!

    Roman Ronge said:
    modprobe musb_am335x
    modprobe phy_am335x_control
    modprobe usb_common
    modprobe phy_generic
    modprobe phy_am335x
    modprobe usbcore
    modprobe udc_core
    modprobe musb_hdrc
    modprobe musb_dsps

    I would change the order slightly as following. It shouldn't have functional impact, just improve system boot time abit I believe.

    modprobe usb_common
    modprobe phy_generic
    modprobe phy_am335x_control
    modprobe phy_am335x
    modprobe usbcore
    modprobe udc_core
    modprobe musb_hdrc
    modprobe musb_dsps
    modprobe musb_am335x

    Roman Ronge said:
    [  661.436414] musb-hdrc musb-hdrc.0: VBUS_ERROR in a_wait_vrise (81, <SessEnd), retry #1, port1 00000104

    Now the usb bus is established, but the error message above means VBUS is unable to be steady at 5V when enumerating the on-board hub.

    I now will pass this issue to our USB hw expert to check if there is any problem in the usb/hub hw design. We will update once we have more information.

  • Hi Roman,
    I don't see AM335x USBn_VBUS in your schematic. Please verify that this pin is connected to a 5V source, preferably a source under the control of USBn_DRVVBUS.
  • Roman,

    We haven’t heard back from you, I’m assuming you were able to resolve your issue. If not, just post a reply below (or create a new thread if the thread has locked due to time-out). thanks.